GM Service Manual Online
For 1990-2009 cars only
Figure 1:

Cell 20: PCM Power and Grounds


Object Number: 230695  Size: FS
Engine Controls Component Views
Powertrain Control Module Description
Cell 20: MIL Control and DLC
OBD II Symbol Description Notice
Engine Controls Schematic References
Powertrain Control Module Connector End Views
Handling ESD Sensitive Parts Notice
Engine Controls Schematic References
Figure 2:

Cell 20: MIL Control and DLC


Object Number: 230699  Size: FS
Engine Controls Component Views
Powertrain Control Module Description
Cell 20: Ignition Control (IC) Module
Cell 20: PCM Power and Grounds
OBD II Symbol Description Notice
Engine Controls Schematic References
Handling ESD Sensitive Parts Notice
Engine Controls Schematic References
Powertrain Control Module Connector End Views
Handling ESD Sensitive Parts Notice
Engine Controls Schematic References
Engine Controls Schematic References
Figure 3:

Cell 20: Ignition Control (IC) Module


Object Number: 230703  Size: FS
Engine Controls Component Views
Powertrain Control Module Description
Cell 20: Fuel Pump and Relay
Cell 20: MIL Control and DLC
OBD II Symbol Description Notice
Handling ESD Sensitive Parts Notice
Engine Controls Schematic References
Powertrain Control Module Connector End Views
Engine Controls Schematic References
Handling ESD Sensitive Parts Notice
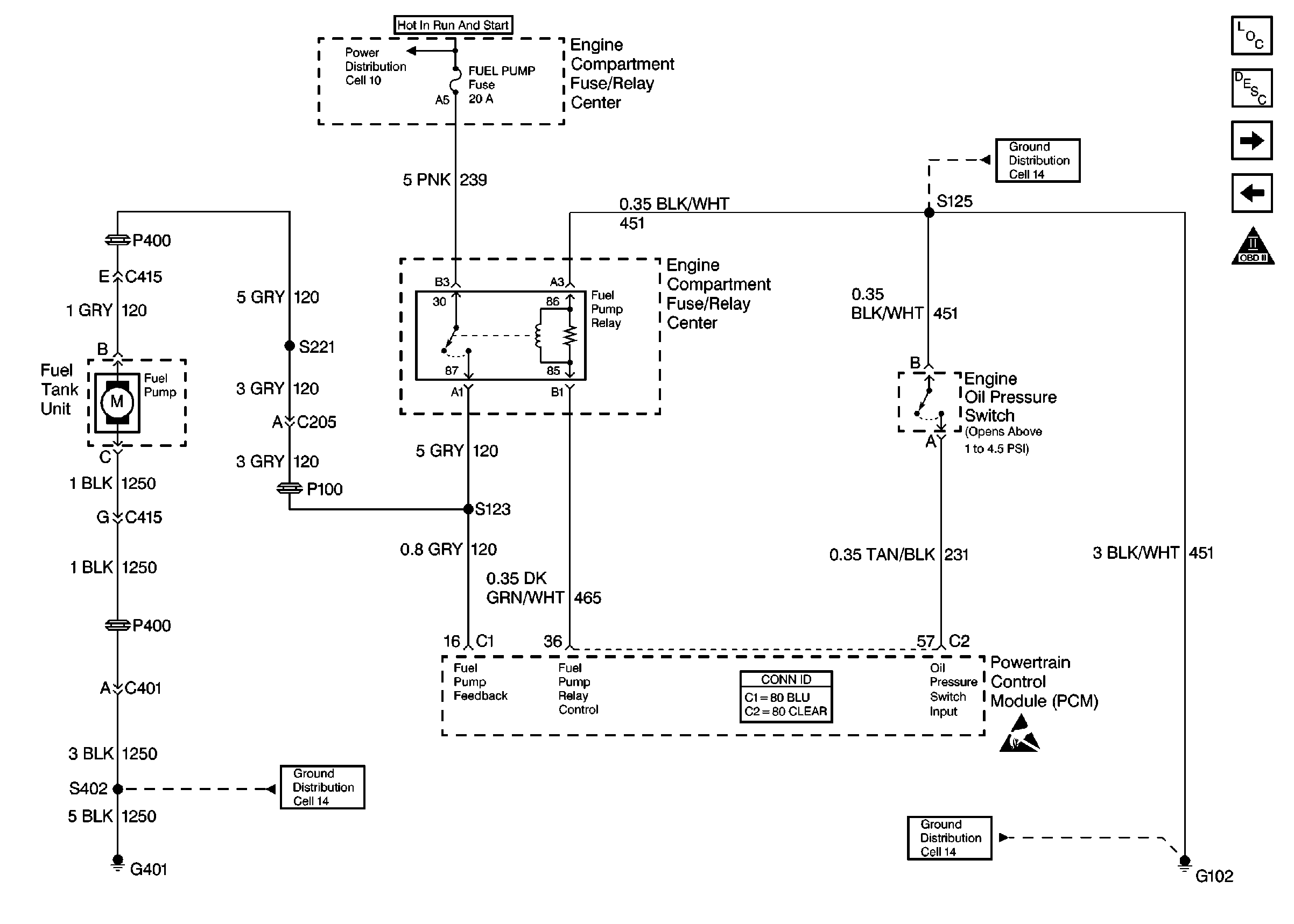
Figure 4:

Cell 20: Fuel Pump and Relay


Object Number: 230705  Size: FS
Engine Controls Component Views
Powertrain Control Module Description
Cell 20: Fuel Injectors
Cell 20: Ignition Control (IC) Module
OBD II Symbol Description Notice
Engine Controls Schematic References
Engine Controls Schematic References
Engine Controls Schematic References
Powertrain Control Module Connector End Views
Handling ESD Sensitive Parts Notice
Engine Controls Schematic References
Figure 5:

Cell 20: Fuel Injectors


Object Number: 230707  Size: FS
Engine Controls Component Views
Powertrain Control Module Description
Cell 20: Engine and Fuel Tank Sensors
Cell 20: Fuel Pump and Relay
OBD II Symbol Description Notice
Engine Controls Schematic References
Powertrain Control Module Connector End Views
Handling ESD Sensitive Parts Notice
Figure 6:

Cell 20: Engine and Fuel Tank Sensors


Object Number: 230710  Size: FS
Engine Controls Component Views
Powertrain Control Module Description
Cell 20: MAF Sensor, EVAP Components and EGR Valve
Cell 20: Fuel Injectors
OBD II Symbol Description Notice
Powertrain Control Module Connector End Views
Handling ESD Sensitive Parts Notice
Handling ESD Sensitive Parts Notice
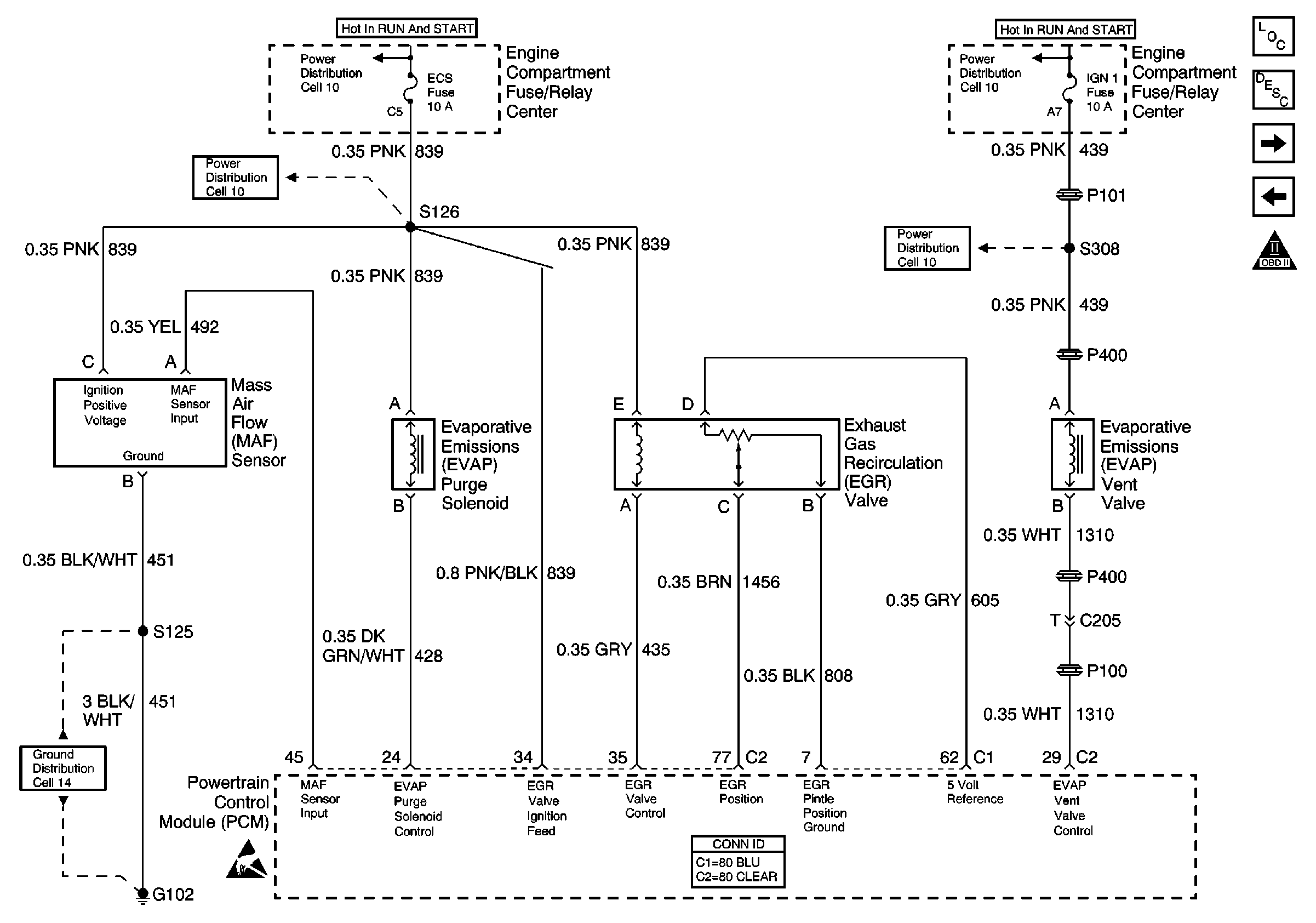
Figure 7:

Cell 20: MAF Sensor, EVAP Components and EGR Valve


Object Number: 230712  Size: FS
Engine Controls Component Views
Powertrain Control Module Description
Cell 20: Heated Oxygen Sensors (Early Production)
Cell 20: Engine and Fuel Tank Sensors
OBD II Symbol Description Notice
Engine Controls Schematic References
Engine Controls Schematic References
Engine Controls Schematic References
Engine Controls Schematic References
Engine Controls Schematic References
Handling ESD Sensitive Parts Notice
Powertrain Control Module Connector End Views
Figure 8:

Cell 20: Heated Oxygen Sensors (Early Production)


Object Number: 230716  Size: FS
Engine Controls Component Views
Powertrain Control Module Description
Cell 20: Heated Oxygen Sensors (Later Production)
Cell 20: MAF Sensor, EVAP Components and EGR Valve
OBD II Symbol Description Notice
Engine Controls Schematic References
Handling ESD Sensitive Parts Notice
Powertrain Control Module Connector End Views
Engine Controls Schematic References
Figure 9:

Cell 20: Heated Oxygen Sensors (Later Production)


Object Number: 255474  Size: FS
Engine Controls Component Views
Powertrain Control Module Description
Cell 20: IAC Valve and PSP, Oil Level Switches
Cell 20: Heated Oxygen Sensors (Early Production)
OBD II Symbol Description Notice
Engine Controls Schematic References
Handling ESD Sensitive Parts Notice
Powertrain Control Module Connector End Views
Engine Controls Schematic References
Figure 10:

Cell 20: IAC Valve and PSP, Oil Level Switches


Object Number: 230720  Size: FS
Engine Controls Component Views
Powertrain Control Module Description
Cell 20: Vehicle Speed Output and Cruise Control Module
Cell 20: Heated Oxygen Sensors (Later Production)
OBD II Symbol Description Notice
Engine Controls Schematic References
Engine Controls Schematic References
Powertrain Control Module Connector End Views
Handling ESD Sensitive Parts Notice
Engine Controls Schematic References
Figure 11:

Cell 20: Vehicle Speed Output and Cruise Control Module


Object Number: 230724  Size: FS
Engine Controls Component Views
Powertrain Control Module Description
Cell 20: ABS/TCC Switch and Transaxle Solenoids
Cell 20: IAC Valve and PSP, Oil Level Switches
OBD II Symbol Description Notice
Handling ESD Sensitive Parts Notice
Handling ESD Sensitive Parts Notice
Engine Controls Schematic References
Handling ESD Sensitive Parts Notice
Engine Controls Schematic References
Powertrain Control Module Connector End Views
Handling ESD Sensitive Parts Notice
Figure 12:

Cell 20: ABS/TCC Switch and Transaxle Solenoids


Object Number: 230735  Size: FS
Engine Controls Component Views
Powertrain Control Module Description
Cell 20: Transaxle Sensors and TR Switch
Cell 20: Vehicle Speed Output and Cruise Control Module
OBD II Symbol Description Notice
Engine Controls Schematic References
Engine Controls Schematic References
Engine Controls Schematic References
Engine Controls Schematic References
Engine Controls Schematic References
Handling ESD Sensitive Parts Notice
Powertrain Control Module Connector End Views
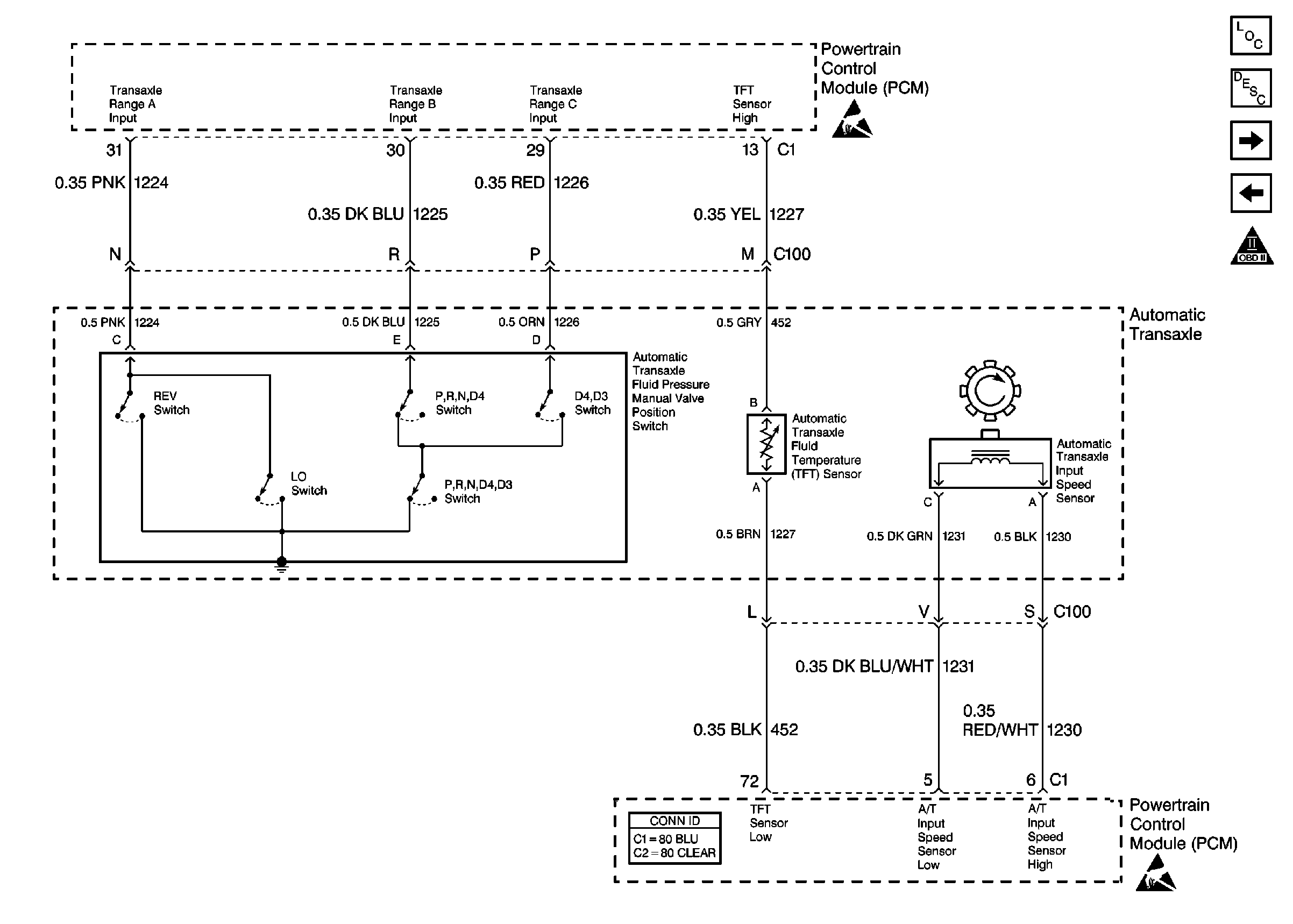
Figure 13:

Cell 20: Transaxle Sensors and TR Switch


Object Number: 230740  Size: FS
Engine Controls Component Views
Powertrain Control Module Description
Cell 20: EBTCM, Generator, A/C Relay and RSS
Cell 20: ABS/TCC Switch and Transaxle Solenoids
OBD II Symbol Description Notice
Handling ESD Sensitive Parts Notice
Powertrain Control Module Connector End Views
Handling ESD Sensitive Parts Notice
Figure 14:

Cell 20: EBTCM, Generator, A/C Relay and RSS


Object Number: 230743  Size: FS
Engine Controls Component Views
Powertrain Control Module Description
Cell 20: Cooling Fans and Relays
Cell 20: Transaxle Sensors and TR Switch
OBD II Symbol Description Notice
Powertrain Control Module Connector End Views
Handling ESD Sensitive Parts Notice
Handling ESD Sensitive Parts Notice
Handling ESD Sensitive Parts Notice
Handling ESD Sensitive Parts Notice
Powertrain Control Module Connector End Views
Handling ESD Sensitive Parts Notice
Figure 15:

Cell 20: Cooling Fans and Relays


Object Number: 230744  Size: FS
Engine Controls Component Views
Powertrain Control Module Description
Cell 20: Park/Neutral Position Switch and VSS
Cell 20: EBTCM, Generator, A/C Relay and RSS
OBD II Symbol Description Notice
Engine Controls Schematic References
Engine Controls Schematic References
Engine Controls Schematic References
Powertrain Control Module Connector End Views
Handling ESD Sensitive Parts Notice
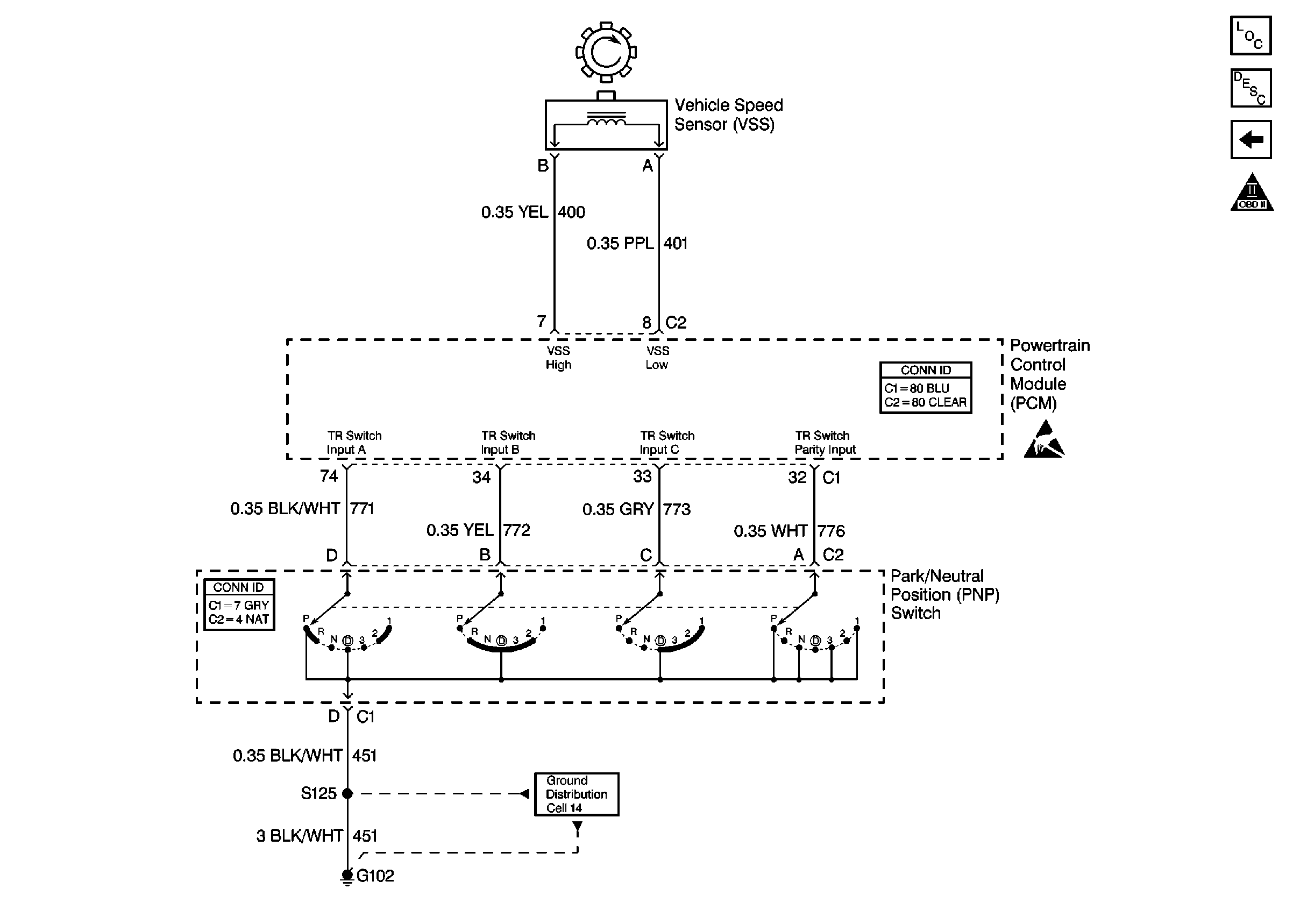
Figure 16:

Cell 20: Park/Neutral Position Switch and VSS


Object Number: 230747  Size: FS
Engine Controls Component Views
Powertrain Control Module Description
Cell 20: Cooling Fans and Relays
OBD II Symbol Description Notice
Powertrain Control Module Connector End Views
Handling ESD Sensitive Parts Notice
Engine Controls Schematic References