GM Service Manual Online
For 1990-2009 cars only
Makes
🢒
Cadillac
🢒
2007
🢒
SRX
🢒
Diagnostic Navigation
🢒
Vehicle Diagnostic Information
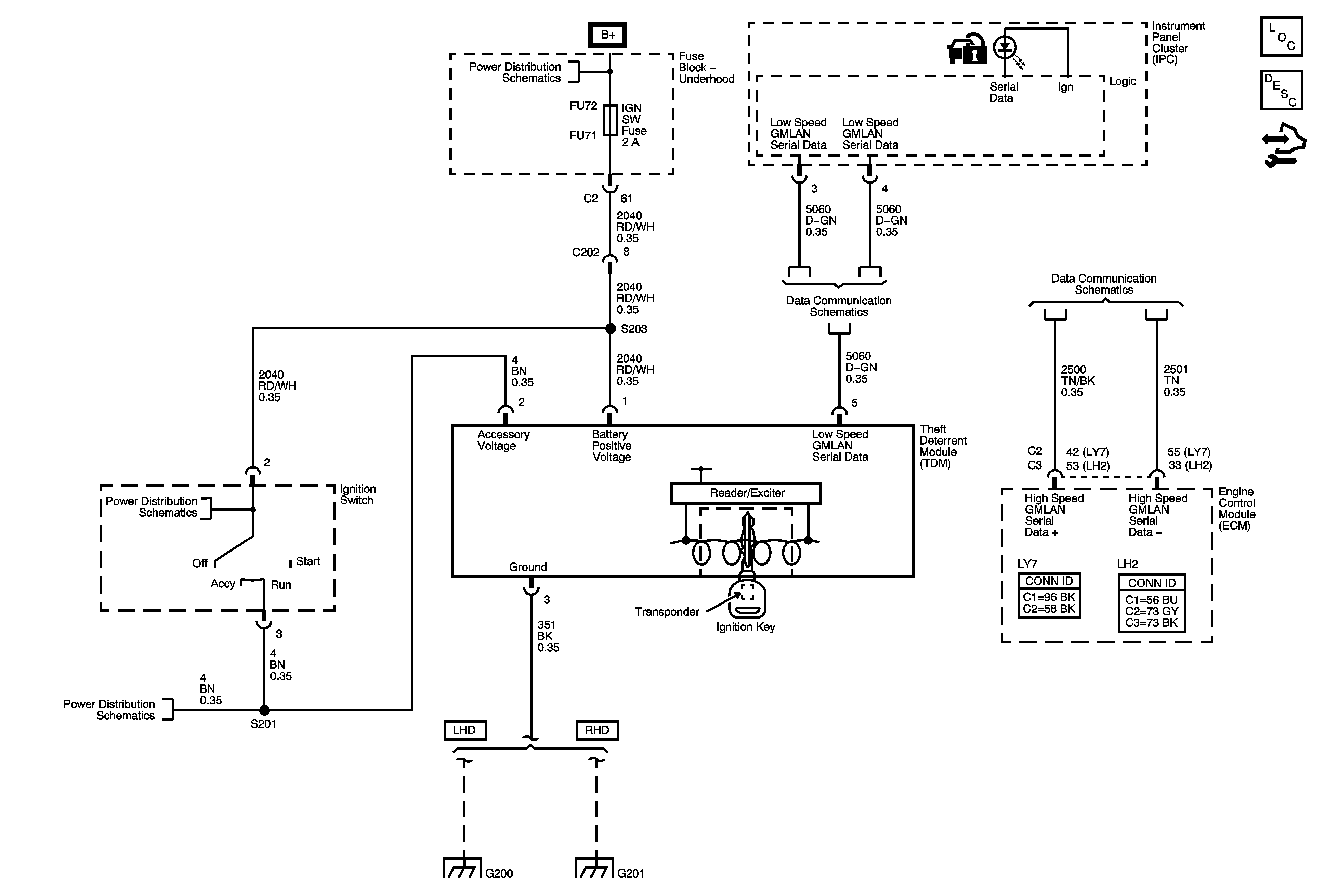
🢒 Immobilizer Schematics
Master Electrical Component List
Immobilizer Description and Operation
Control Module References
Low Speed GMLAN Serial Data 1 of 2
High Speed GMLAN
IGN SW Fuse and Ignition Switch
IGN SW Fuse and Ignition Switch
G200 (1 of 2) LHD
G201 (RHD)