GM Service Manual Online
For 1990-2009 cars only
Makes
🢒
Cadillac
🢒
2007
🢒
SRX
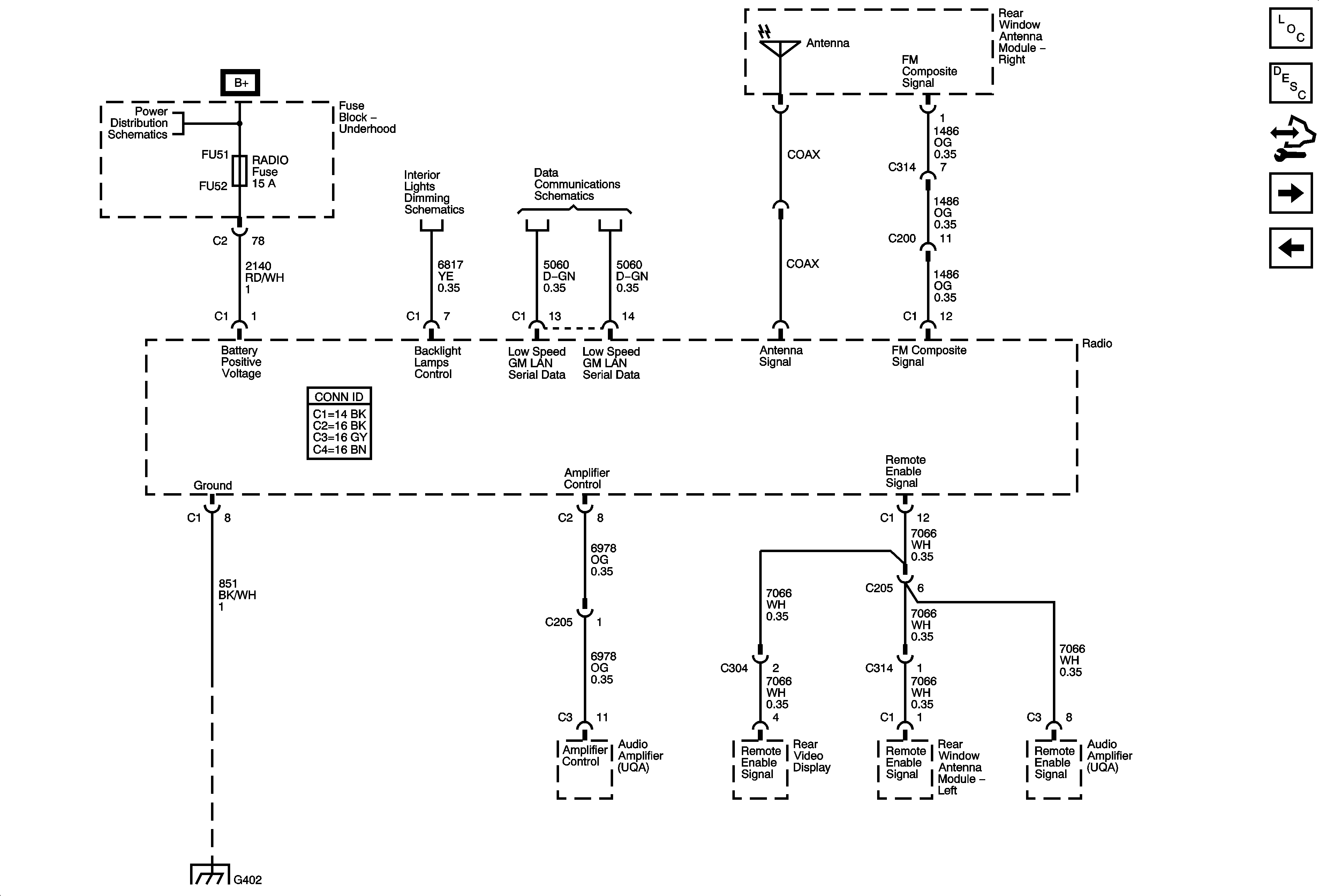
🢒 Radio Power, Ground, and Communication (UQA)
Radio Power, Ground, and Communication (UQA)
Radio Power, Ground, and Communication (UQA)
Master Electrical Component List
Radio/Audio System Description and Operation
Control Module References
Traffic Information Receiver (U2X)
Antenna Signals
Underhood Fuse Block B+ Bus - 1 of 2
Interior Lamps Dimming Controls
Low Speed GMLAN Serial Data 1 of 2
G402 (1 of 2)