GM Service Manual Online
For 1990-2009 cars only
Makes
🢒
Cadillac
🢒
2007
🢒
SRX
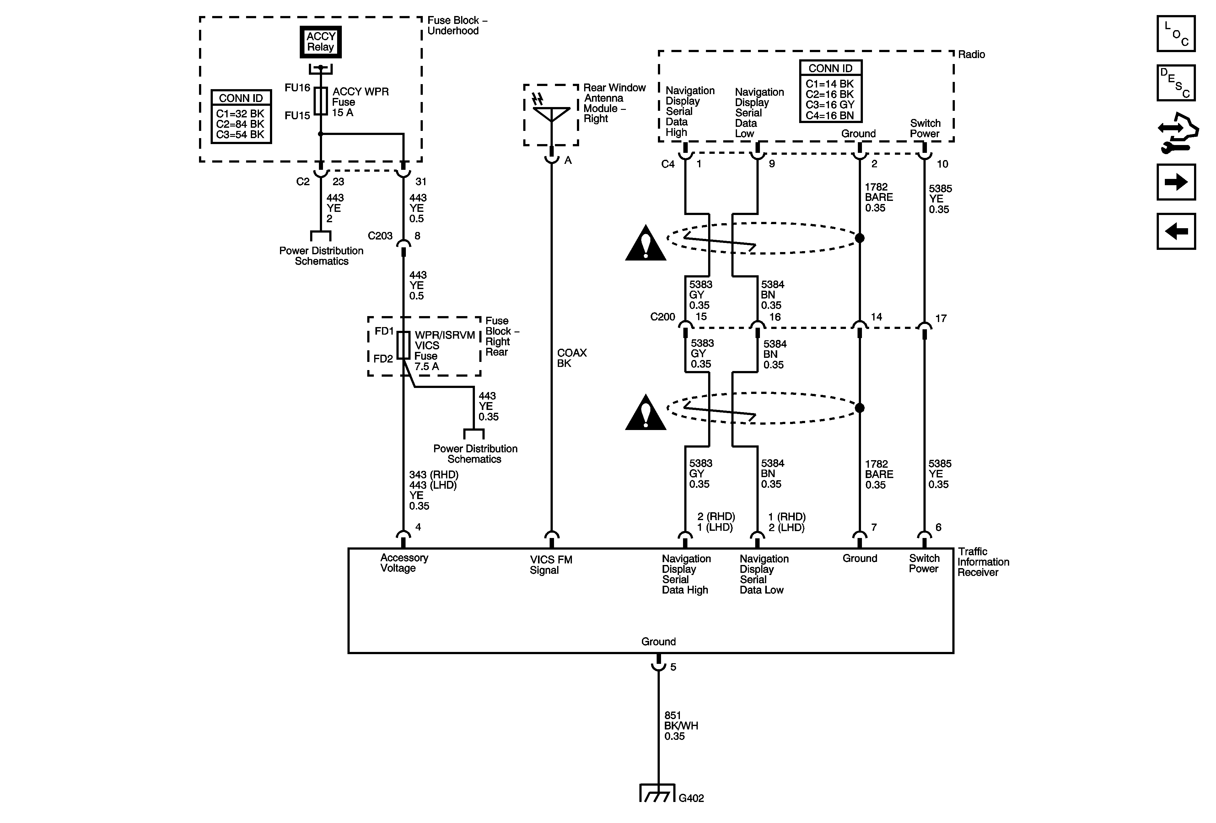
🢒 Traffic Information Receiver (U2X)
Traffic Information Receiver (U2X)
Traffic Information Receiver (U2X)
Master Electrical Component List
Radio/Audio System Description and Operation
Control Module References
Digital Radio Receiver (U2K)
Radio Power, Ground, and Communication (UQA)
Power Modes - ACCY and RAP
ABS MOTOR Fuse, ACCY Relay, ACCY WPR Fuse, and TRLR BT Fuse
Entertainment/Communication Schematic Icons
ABS MOTOR Fuse, ACCY Relay, ACCY WPR Fuse, and TRLR BT Fuse
Entertainment/Communication Schematic Icons
G402 (1 of 2)