GM Service Manual Online
For 1990-2009 cars only
Figure 1:

Cell 20: PCM Power and Grounds


Object Number: 380748  Size: FS
Engine Controls Components
Information Sensors/Switches Description
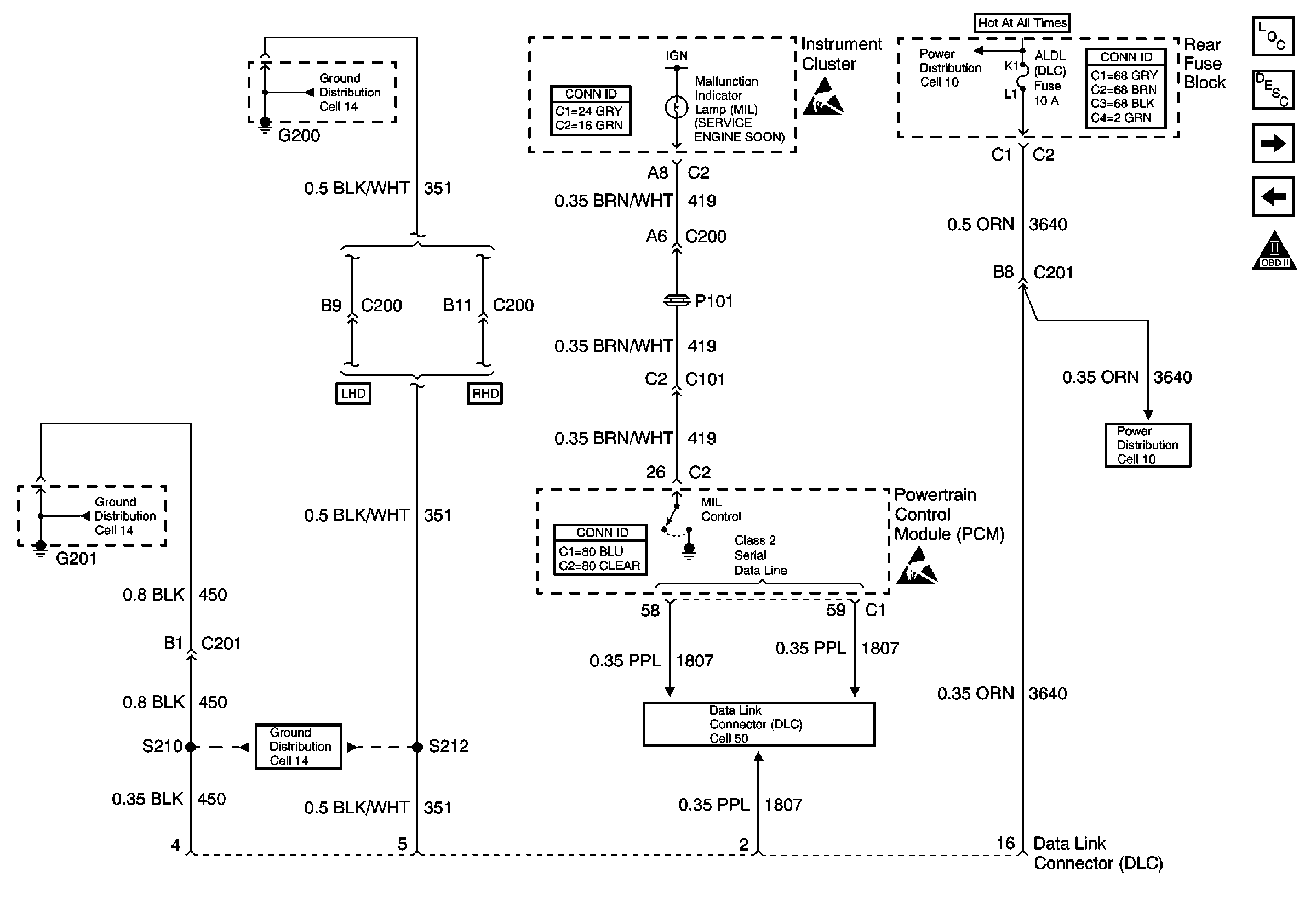
Cell 20: MIL Control and DLC
OBD II Symbol Description Notice
Cell 51: DIM Ignition Inputs
Powertrain Control Module Connector End Views
Handling ESD Sensitive Parts Notice
Cell 10: Ignition Switch
Power Distribution Schematics
Cell 14: G102 and G103
Tilt Wheel/Column Connector End Views
Power and Grounding Connector End Views
Powertrain Control Module Connector End Views
Figure 2:

Cell 20: MIL Control and DLC


Object Number: 380769  Size: FS
Engine Controls Components
Information Sensors/Switches Description
Cell 20: Ignition Control (IC) Module
Cell 20: PCM Power and Grounds
OBD II Symbol Description Notice
Handling ESD Sensitive Parts Notice
Cell 14: G201 (2 of 3)
Cell 10: DRV MDL, PASS MDL, RRDR MDL and ALDL Fuses
Powertrain Control Module Connector End Views
Handling ESD Sensitive Parts Notice
Ground Distribution Schematics
Data Link Connector Schematics
Instrument Panel, Gages, and Console Connector End Views
Cell 10: DRV MDL, PASS MDL, RRDR MDL and ALDL Fuses
Cell 14: G200 (1 of 2)
Power and Grounding Connector End Views
Figure 3:

Cell 20: Ignition Control (IC) Module


Object Number: 380774  Size: FS
Engine Controls Components
Information Sensors/Switches Description
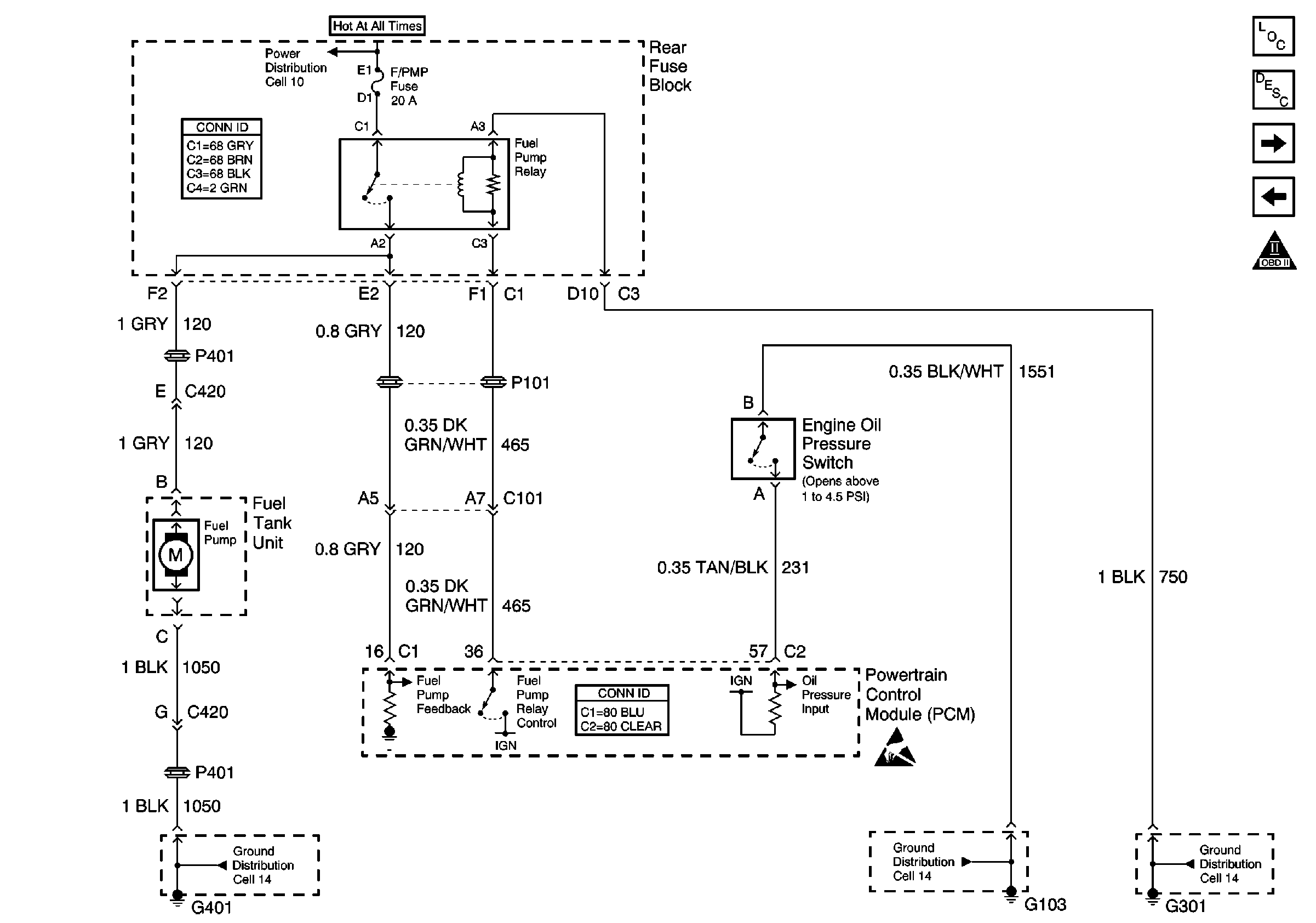
Cell 20: Fuel Pump and Oil Pressure Switch
Cell 20: MIL Control and DLC
OBD II Symbol Description Notice
Handling ESD Sensitive Parts Notice
Handling ESD Sensitive Parts Notice
Powertrain Control Module Connector End Views
Handling ESD Sensitive Parts Notice
Cell 14: G102 and G103
Instrument Panel, Gages, and Console Connector End Views
Engine Controls Connector End Views
Power and Grounding Connector End Views
Figure 4:

Cell 20: Fuel Pump and Oil Pressure Switch


Object Number: 380776  Size: FS
Engine Controls Components
Information Sensors/Switches Description
Cell 20: Fuel Injectors
Cell 20: Ignition Control (IC) Module
OBD II Symbol Description Notice
Cell 10: NSBU, F/PMP, CVRTD and BODY Fuses
Powertrain Control Module Connector End Views
Handling ESD Sensitive Parts Notice
Cell 14: G401 (1 of 3)
Cell 14: G102 and G103
Cell 14: G301
Power and Grounding Connector End Views
Figure 5:

Cell 20: Fuel Injectors


Object Number: 380779  Size: FS
Engine Controls Components
Fuel System Description
Cell 20: Sensors
Cell 20: Fuel Pump and Oil Pressure Switch
OBD II Symbol Description Notice
Cell 10: A/C CLU, FOG/DRL, INJR 1 and INJR 2 Fuses
Powertrain Control Module Connector End Views
Power and Grounding Connector End Views
Handling ESD Sensitive Parts Notice
Figure 6:

Cell 20: Sensors


Object Number: 380804  Size: FS
Engine Controls Components
Information Sensors/Switches Description
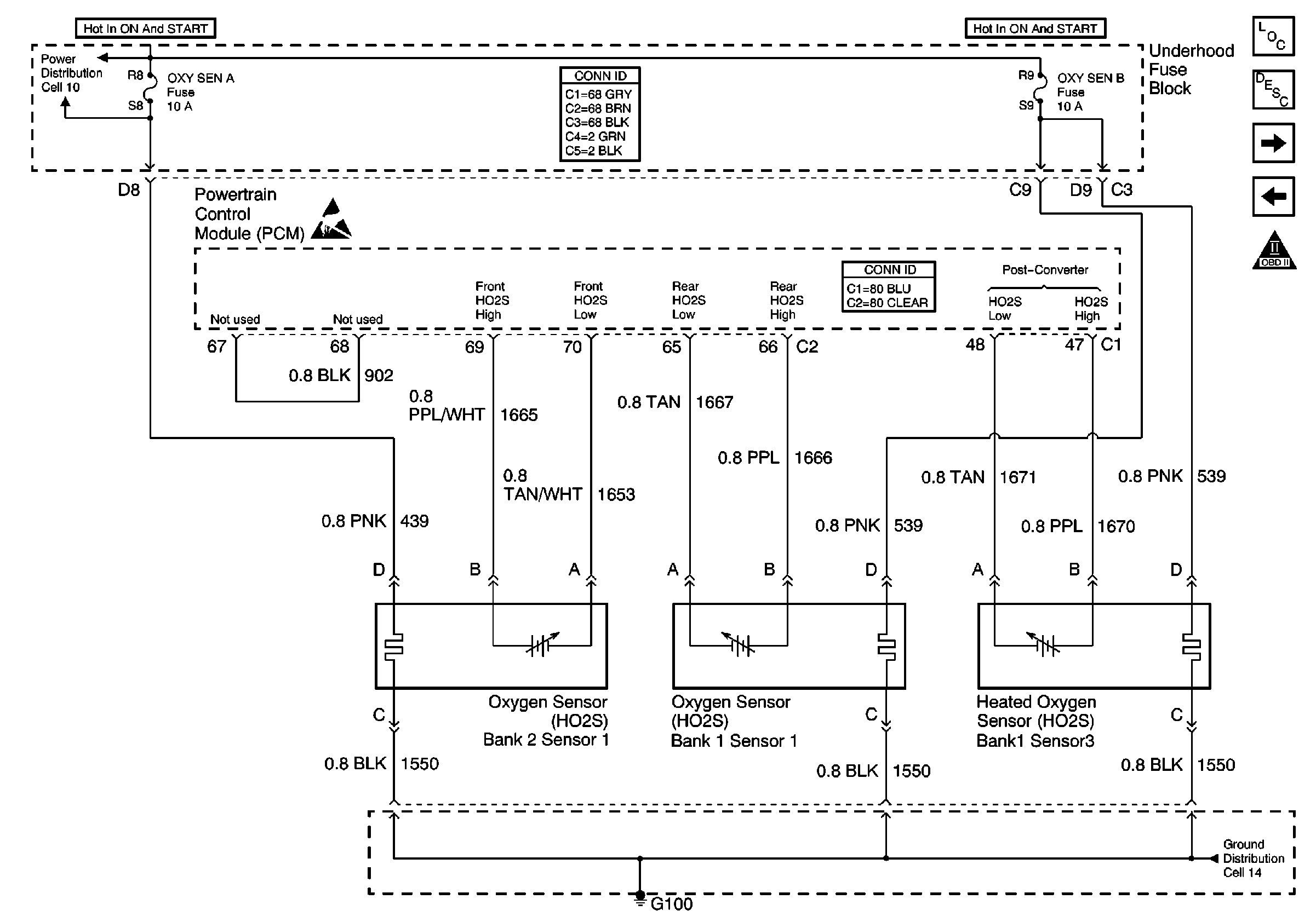
Cell 20: HO2S (Later Production)
Cell 20: Fuel Injectors
OBD II Symbol Description Notice
Powertrain Control Module Connector End Views
Handling ESD Sensitive Parts Notice
Handling ESD Sensitive Parts Notice
Figure 7:

Cell 20: HO2S (Later Production)


Object Number: 380797  Size: FS
Engine Controls Components
Information Sensors/Switches Description
Cell 20: EVAP and EGR Valve
Cell 20: Sensors
OBD II Symbol Description Notice
Cell 10: A/C CLU, FOG/DRL, INJR 1 and INJR 2 Fuses
Handling ESD Sensitive Parts Notice
Powertrain Control Module Connector End Views
Cell 14: G100
Power and Grounding Connector End Views
Figure 8:

Cell 20: EVAP and EGR Valve


Object Number: 380806  Size: FS
Engine Controls Components
Evaporative Emission Control System Operation Description
Cell 20: MAF and IAC
Cell 20: HO2S (Later Production)
OBD II Symbol Description Notice
Cell 10: IGN 1 Relay and SIR, VENT SOL, IGN1 Fuses
Cell 10: IGN 1 and PCM IGN Fuses
Powertrain Control Module Connector End Views
Handling ESD Sensitive Parts Notice
Power and Grounding Connector End Views
Power and Grounding Connector End Views
Figure 9:

Cell 20: MAF and IAC


Object Number: 380785  Size: FS
Engine Controls Components
Electronic Component Description
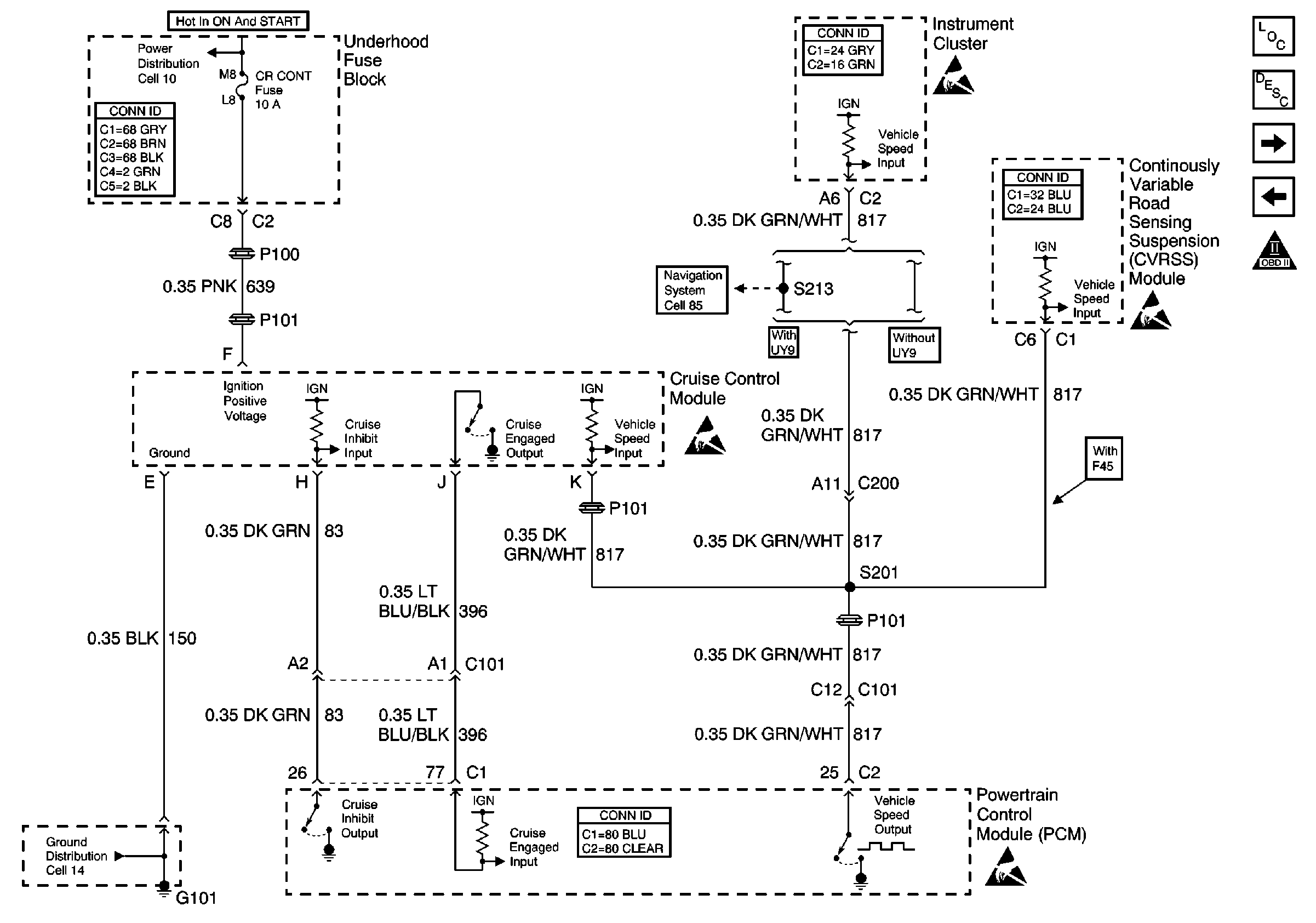
Cell 20: Cruise Control Module
Cell 20: EVAP and EGR Valve
OBD II Symbol Description Notice
Cell 10: IGN 1 and PCM IGN Fuses
Cell 14: G102 and G103
Powertrain Control Module Connector End Views
Handling ESD Sensitive Parts Notice
Power and Grounding Connector End Views
Figure 10:

Cell 20: Cruise Control Module


Object Number: 380807  Size: FS
Engine Controls Components
Electronic Component Description
Cell 20: A/C Relay, A/C Pressure Sensor, CVRSS and EBTCM
Cell 20: MAF and IAC
OBD II Symbol Description Notice
Cell 10: OXYSENA, OXYSENB, DIS and CR CONT Fuses
Handling ESD Sensitive Parts Notice
Handling ESD Sensitive Parts Notice
Handling ESD Sensitive Parts Notice
Cell 14: G101 and G105
Powertrain Control Module Connector End Views
Handling ESD Sensitive Parts Notice
Engine Controls Connector End Views
Instrument Panel, Gages, and Console Connector End Views
Power and Grounding Connector End Views
Suspension Controls Connector End Views
Cell 85: Gateway Communication and Video Jacks
Figure 11:

Cell 20: A/C Relay, A/C Pressure Sensor, CVRSS and EBTCM


Object Number: 380801  Size: FS
Engine Controls Components
Electronic Component Description
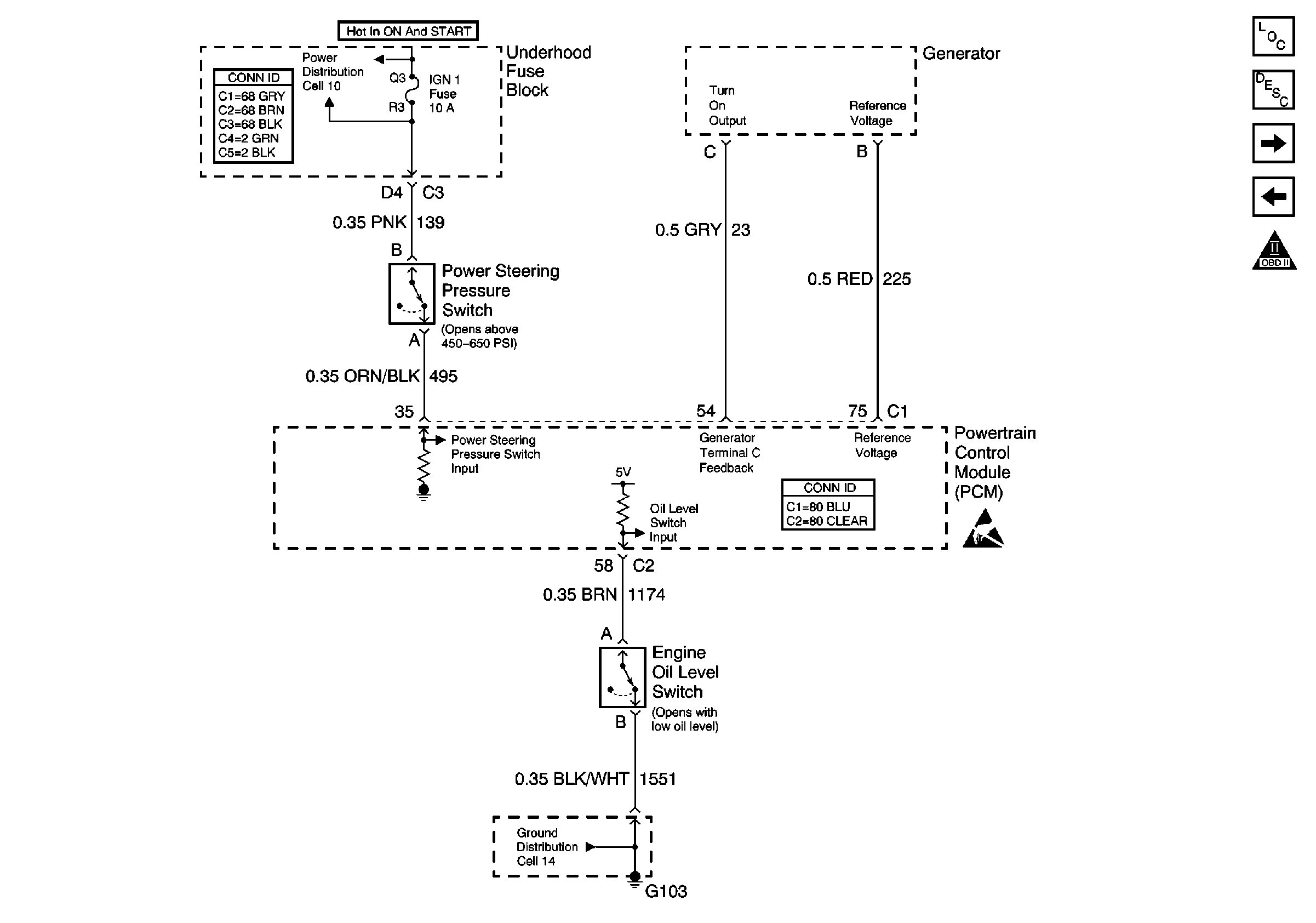
Cell 20: Generator, Power Steering Press Switch and Oil Level Switch
Cell 20: Cruise Control Module
OBD II Symbol Description Notice
Cell 10: Power to Underhood Fuse Block
Handling ESD Sensitive Parts Notice
Power and Grounding Connector End Views
Handling ESD Sensitive Parts Notice
Powertrain Control Module Connector End Views
Handling ESD Sensitive Parts Notice
Suspension Controls Connector End Views
Figure 12:

Cell 20: Generator, Power Steering Press Switch and Oil Level Switch


Object Number: 380808  Size: FS
Engine Controls Components
Electronic Component Description
Cell 20: ABS/TCC Switch and Transaxle Solenoids
Cell 20: A/C Relay, A/C Pressure Sensor, CVRSS and EBTCM
OBD II Symbol Description Notice
Cell 10: IGN 1 Relay and SIR, VENT SOL, IGN1 Fuses
Powertrain Control Module Connector End Views
Handling ESD Sensitive Parts Notice
Cell 14: G102 and G103
Power and Grounding Connector End Views
Figure 13:

Cell 20: ABS/TCC Switch and Transaxle Solenoids


Object Number: 380809  Size: FS
Automatic Transmission Components
Electronic Component Description
Cell 20: Transaxle Sensors and TR Switch
Cell 20: Generator, Power Steering Press Switch and Oil Level Switch
OBD II Symbol Description Notice
Cell 10: IGN 1 Relay and SIR, VENT SOL, IGN1 Fuses
Cell 10: IGN 1 and PCM IGN Fuses
Cell 34: Cruise Control Module Power and Ground
Powertrain Control Module Connector End Views
Handling ESD Sensitive Parts Notice
Power and Grounding Connector End Views
Power and Grounding Connector End Views
Figure 14:

Cell 20: Transaxle Sensors and TR Switch


Object Number: 380812  Size: FS
Automatic Transmission Components
Electronic Component Description
Cell 20: Park/Neutral Position Switch and VSS
Cell 20: ABS/TCC Switch and Transaxle Solenoids
OBD II Symbol Description Notice
Handling ESD Sensitive Parts Notice
Powertrain Control Module Connector End Views
Handling ESD Sensitive Parts Notice
Figure 15:

Cell 20: Park/Neutral Position Switch and VSS


Object Number: 380813  Size: FS
Automatic Transmission Components
Electronic Component Description
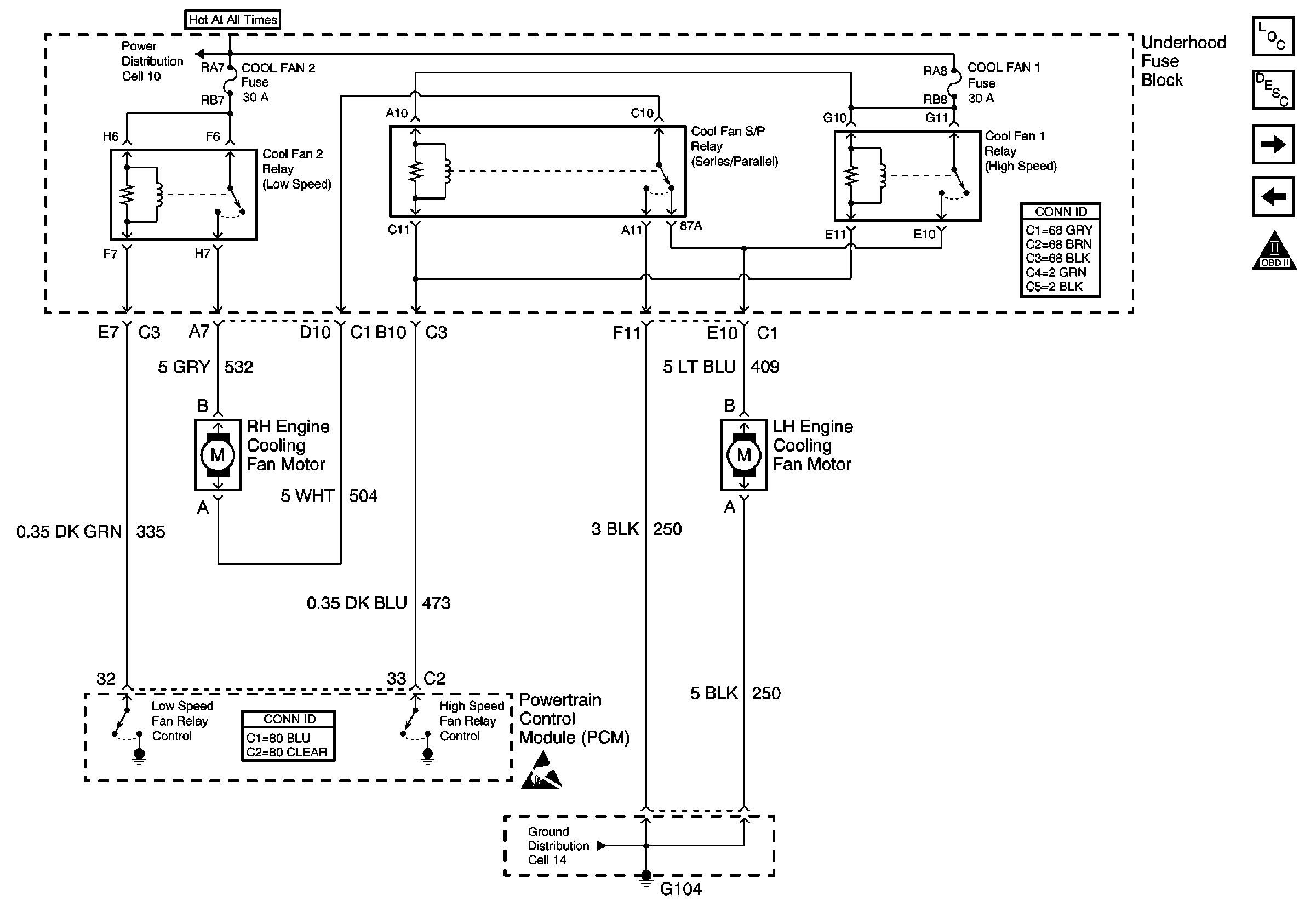
Cell 20: Cooling Fans
Cell 20: Transaxle Sensors and TR Switch
OBD II Symbol Description Notice
Powertrain Control Module Connector End Views
Handling ESD Sensitive Parts Notice
Cell 14: G102 and G103
Engine Controls Connector End Views
Figure 16:

Cell 20: Cooling Fans


Object Number: 380803  Size: FS
Engine Controls Components
Electronic Component Description
Cell 20: Park/Neutral Position Switch and VSS
Cell 20: Transaxle Sensors and TR Switch
OBD II Symbol Description Notice
Cell 10: COOL FAN 1, COOL FAN 2, and HORN Fuses
Powertrain Control Module Connector End Views
Handling ESD Sensitive Parts Notice
Cell 14: G104
Power and Grounding Connector End Views