GM Service Manual Online
For 1990-2009 cars only
Makes
🢒
Chevrolet
🢒
2007
🢒
Aveo HB
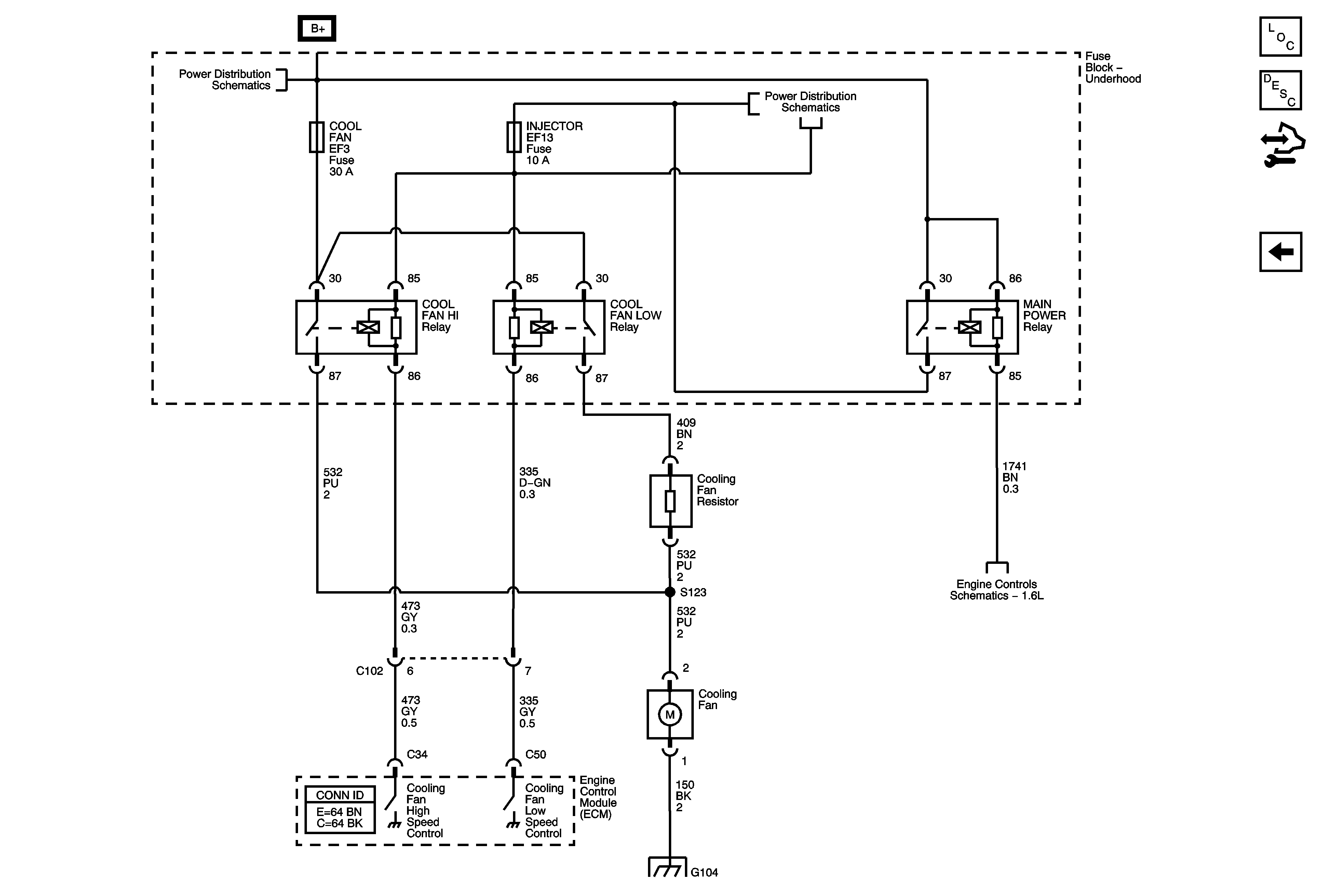
🢒 Engine Cooling 1.6L
Engine Cooling 1.6L
1.6L
Master Electrical Component List (Hatchback)
Cooling System Description and Operation
Control Module References
Engine Cooling 1.4L, 1.5L
Battery Feed
Underhood EF13 and EF17 Fuses
Power, Ground and MIL 1.6L
G104