GM Service Manual Online
For 1990-2009 cars only
Figure 1:

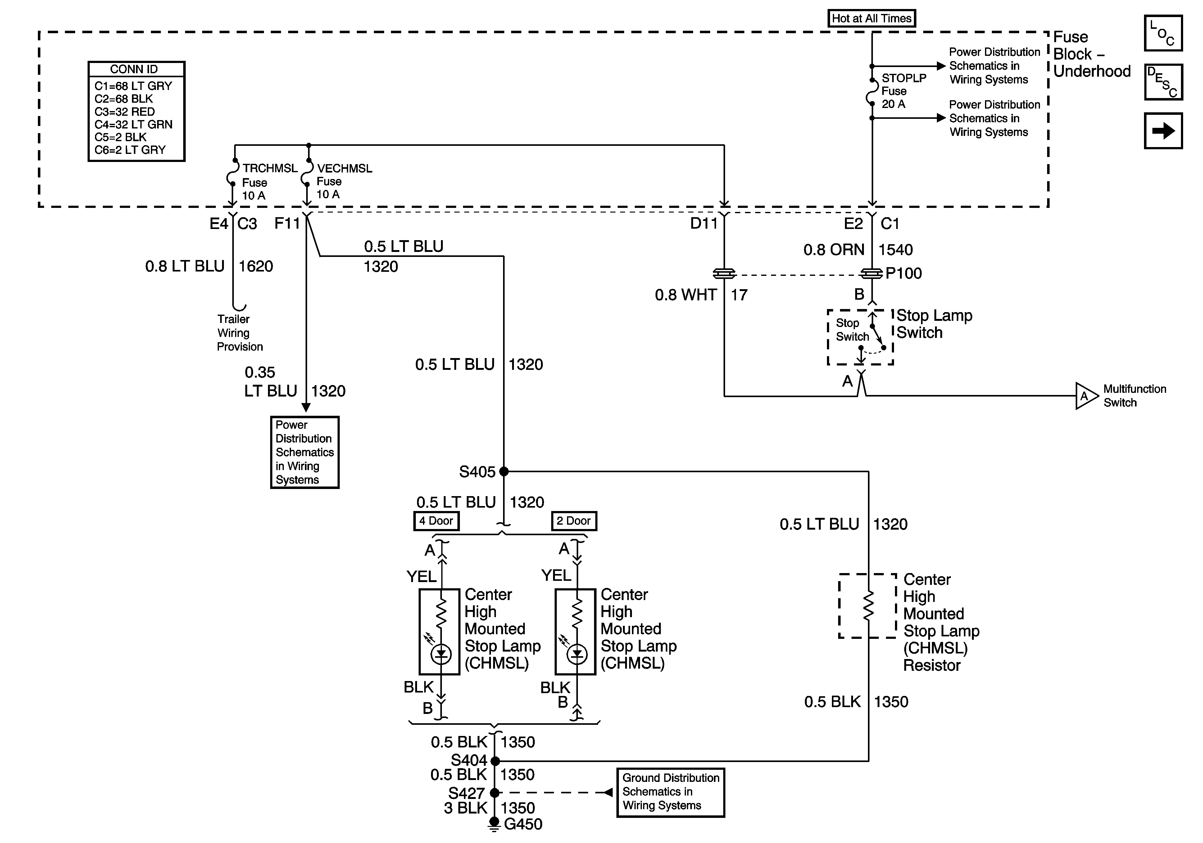
Center High Mounted Stop Lamp


Object Number: 885932  Size: FS
Master Electrical Component List
Exterior Lighting Systems Description and Operation
Multifunction Switch and Turn Signal Lamp Flasher
B+ Bus Bar
Stop, Turn and Hazard Bus Bar
G102
VECHMSL,TRCHMSL Fuses,CHMSL RLY
G420, G450 and S427
Tail, StopLicense Lamps-Export
Multifunction Switch and Turn Signal Lamp Flasher
Figure 2:

Multifunction Switch and Turn Signal Lamp Flasher


Object Number: 1509250  Size: FS
Master Electrical Component List
Exterior Lighting Systems Description and Operation
Instrument Cluster Turn Signal Indicators
Center High Mounted Stop Lamp
Center High Mounted Stop Lamp
B+ Bus Bar
Ign RUN and START Bus Bar
Instrument Cluster Turn Signal Indicators
Turn Signal Fuses
G205
G205
Figure 3:

Instrument Cluster Turn Signal Indicators


Object Number: 885950  Size: FS
Master Electrical Component List
Exterior Lighting Systems Description and Operation
Turn Signal Fuses
Multifunction Switch and Turn Signal Lamp Flasher
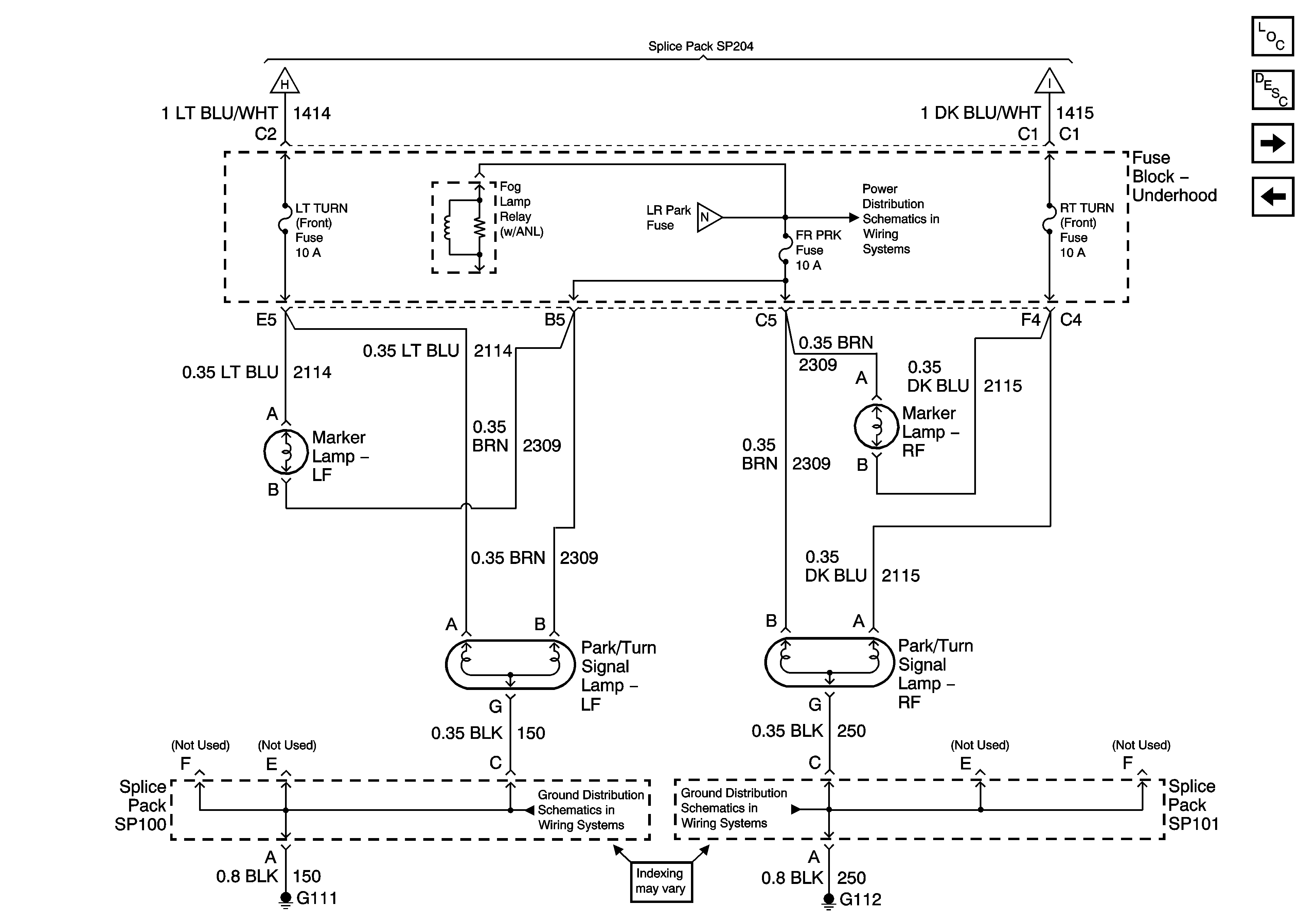
Park/Turn Signal Lamps, Marker Lamps and Turn Signal Fuses, Front
Multifunction Switch and Turn Signal Lamp Flasher
Park/Turn Signal Lamps, Marker Lamps and Turn Signal Fuses, Front
Multifunction Switch and Turn Signal Lamp Flasher
G203 and G204 - Utility w/Manual A/C
Figure 4:

Turn Signal Fuses


Object Number: 1509253  Size: FS
Master Electrical Component List
Exterior Lighting Systems Description and Operation
Park/Turn Signal Lamps, Marker Lamps and Turn Signal Fuses, Front
Instrument Cluster Turn Signal Indicators
Multifunction Switch and Turn Signal Lamp Flasher
Park and License Lamps, Rear
Park and License Lamps, Rear
Figure 5:

Park/Turn Signal Lamps, Marker Lamps and Turn Signal Fuses, Front


Object Number: 1509257  Size: FS
Master Electrical Component List
Exterior Lighting Systems Description and Operation
Turn Signal Fuses
Instrument Cluster Turn Signal Indicators
Park and License Lamps, Rear
Tail, StopLicense Lamps-Export
G111 and G112 - Except Export
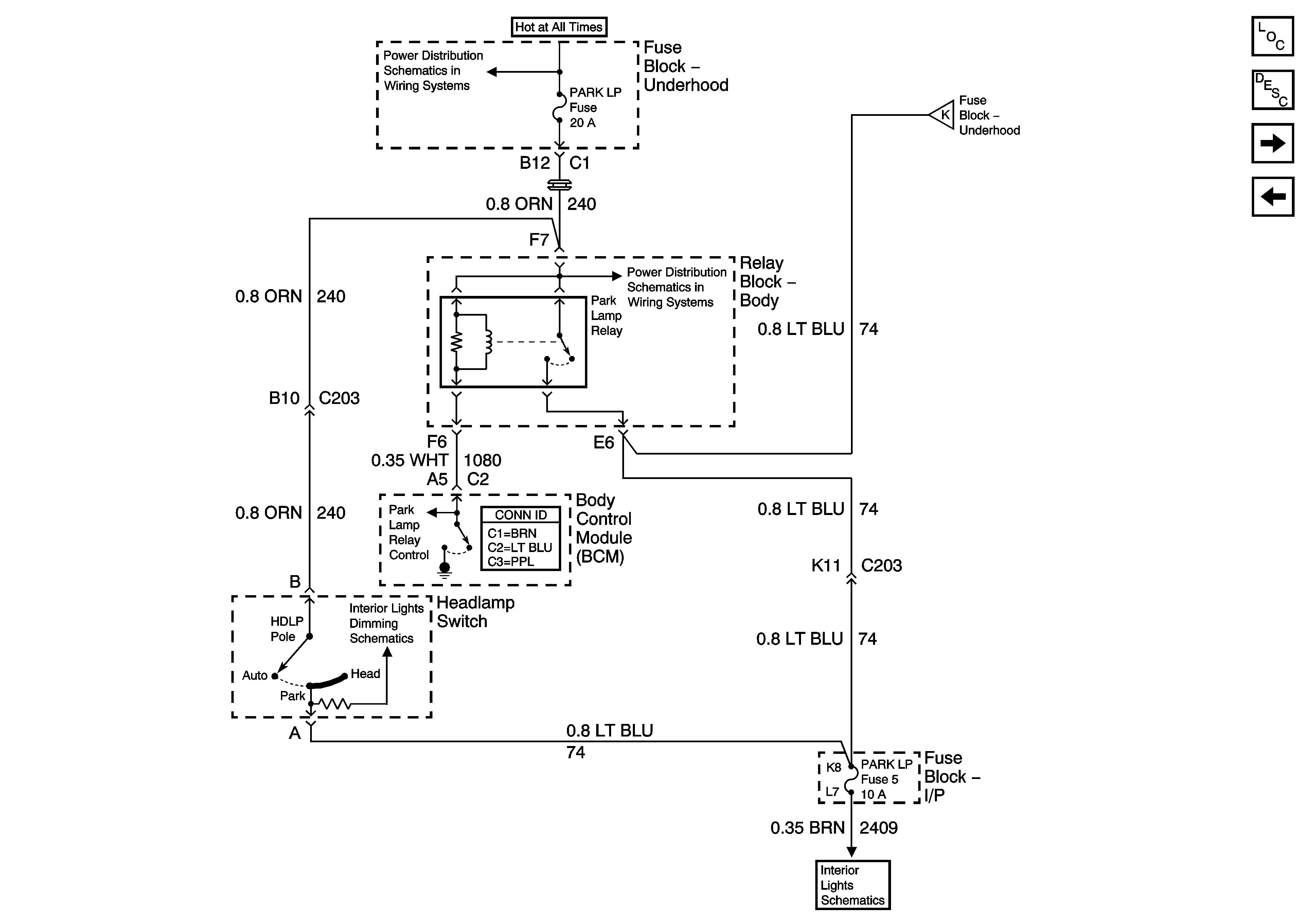
FR PRK, LR PRK, RR PRK Fuses, and Fog Lamp Relay
Figure 6:

Park Lamp Control


Object Number: 1509259  Size: FS
Master Electrical Component List
Exterior Lighting Systems Description and Operation
Park/Turn Signal Lamps, Marker Lamps and Turn Signal Fuses, Front
B+ Bus Bar
ILLUM, STG WHL ILLUM, and PARK LP Fuses
Headlamp Switch
Headlamp Switched Interior Lamps
Park and License Lamps, Rear
Tail, StopLicense Lamps-Export
Figure 7:

Park and License Lamps, Rear


Object Number: 857094  Size: FS
Master Electrical Component List
Exterior Lighting Systems Description and Operation
Tail, StopLicense Lamps-Export
Park/Turn Signal Lamps, Marker Lamps and Turn Signal Fuses, Front
FR PRK, LR PRK, RR PRK Fuses, and Fog Lamp Relay
Park/Turn Signal Lamps, Marker Lamps and Turn Signal Fuses, Front
Turn Signal Fuses
Turn Signal Fuses
G420, G450 and S427
G402 and G421-Utility
Figure 8:

Tail, Stop and License Lamps - Export


Object Number: 857103  Size: FS
Master Electrical Component List
Exterior Lighting Systems Description and Operation
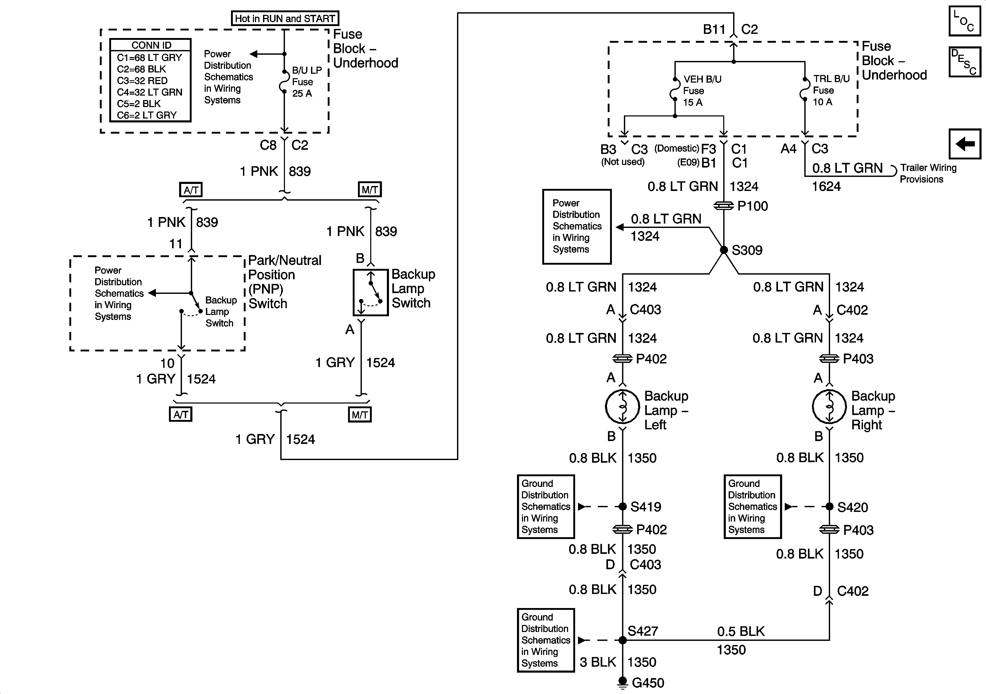
Backup Lamps
Park and License Lamps, Rear
Park/Turn Signal Lamps, Marker Lamps and Turn Signal Fuses, Front
FR PRK, LR PRK, RR PRK Fuses, and Fog Lamp Relay
Park/Turn Signal Lamps, Marker Lamps and Turn Signal Fuses, Front
Center High Mounted Stop Lamp
S313 and S419
S320 and S420
G420, G450 and S427
G402 and G421-Utility
Figure 9:

Backup Lamps


Object Number: 1542168  Size: FS
Master Electrical Component List
Exterior Lighting Systems Description and Operation
Tail, StopLicense Lamps-Export
Ign RUN and START Bus Bar
B/U LP, TRL B/U and BTSI Fuses A/T
B/U LP, TRL B/U and BTSI Fuses A/T
S313 and S419
G420, G450 and S427
S320 and S420