GM Service Manual Online
For 1990-2009 cars only
Makes
🢒
Chevrolet
🢒
1998
🢒
Chevy C Pickup - 2WD
🢒
Body and Accessories
🢒
Lighting Systems
🢒 Fog Lights Schematics
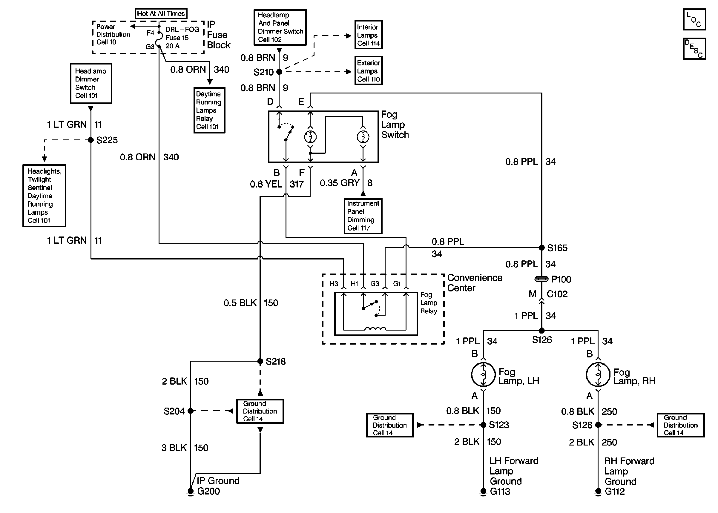
Cell 103: Fog Lamp Switch, Relay and Lamps
Lighting Systems Components
Interior Lights Schematics
Fog Lights Circuit Description
Interior Lights Dimming Schematics
Ground Distribution Schematics
Headlights/Daytime Running Lights (DRL) Schematics
Power Distribution Schematics
Headlights/Daytime Running Lights (DRL) Schematics
Headlights/Daytime Running Lights (DRL) Schematics
Headlights/Daytime Running Lights (DRL) Schematics
Ground Distribution Schematics
Ground Distribution Schematics
Exterior Lights Schematics