GM Service Manual Online
For 1990-2009 cars only
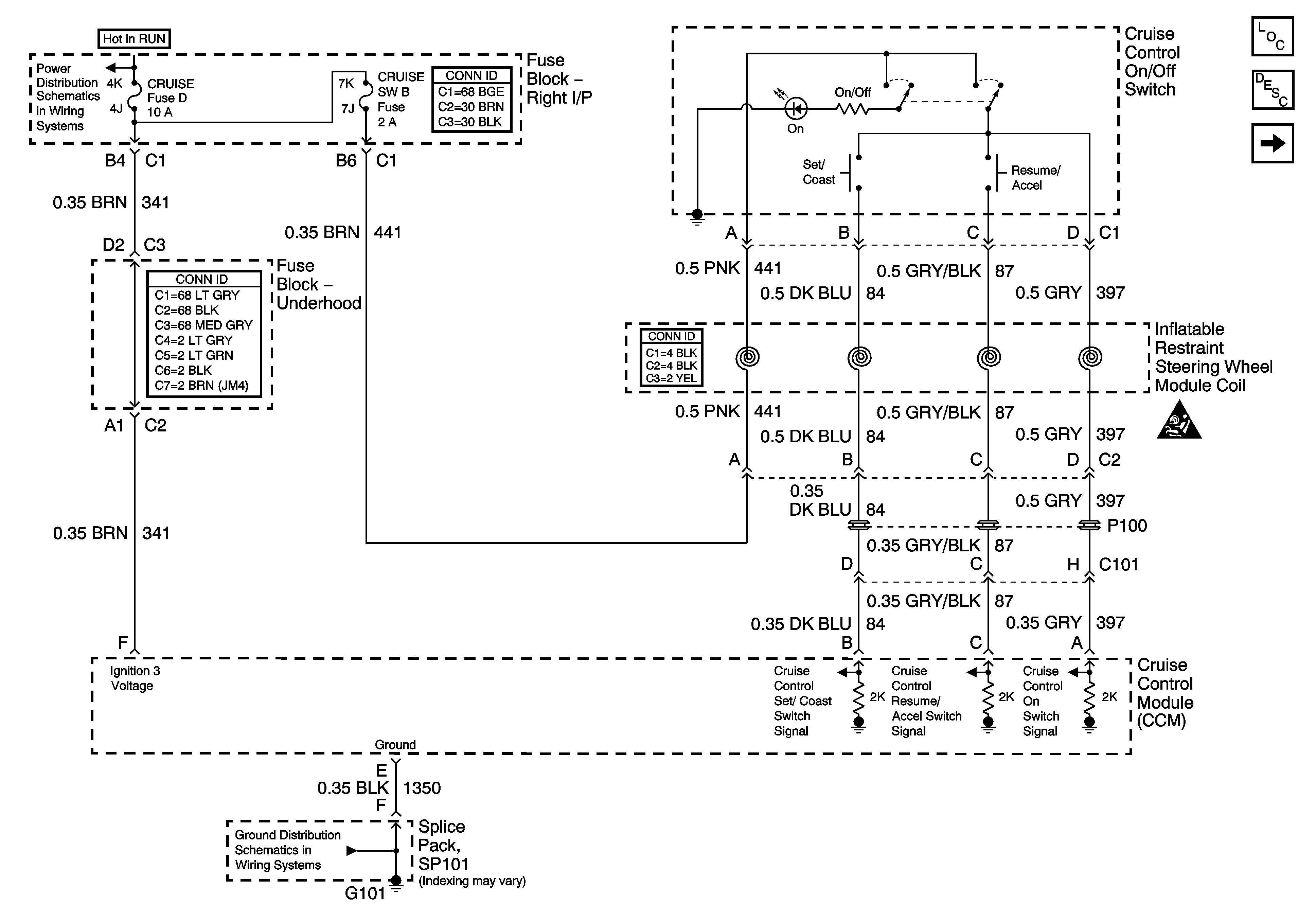
Figure 1:

Power, Ground and Switch


Object Number: 783091  Size: FS
Master Electrical Component List
Cruise Control Description and Operation
Brake Switch and Inhibit Signals
SIR Caution for Zoning
CRUISE SW, CRUISE, and HVAC BLOWER Fuses
SP101
Figure 2:

Brake Switch and Inhibit Signals


Object Number: 783088  Size: FS
Master Electrical Component List
Cruise Control Description and Operation
Cruise Control Indicator
Power, Ground and Switch
EBCM, PWR, GND, and BPMV
Trunk Release
CRUISE SW, CRUISE, and HVAC BLOWER Fuses
Power and Communications
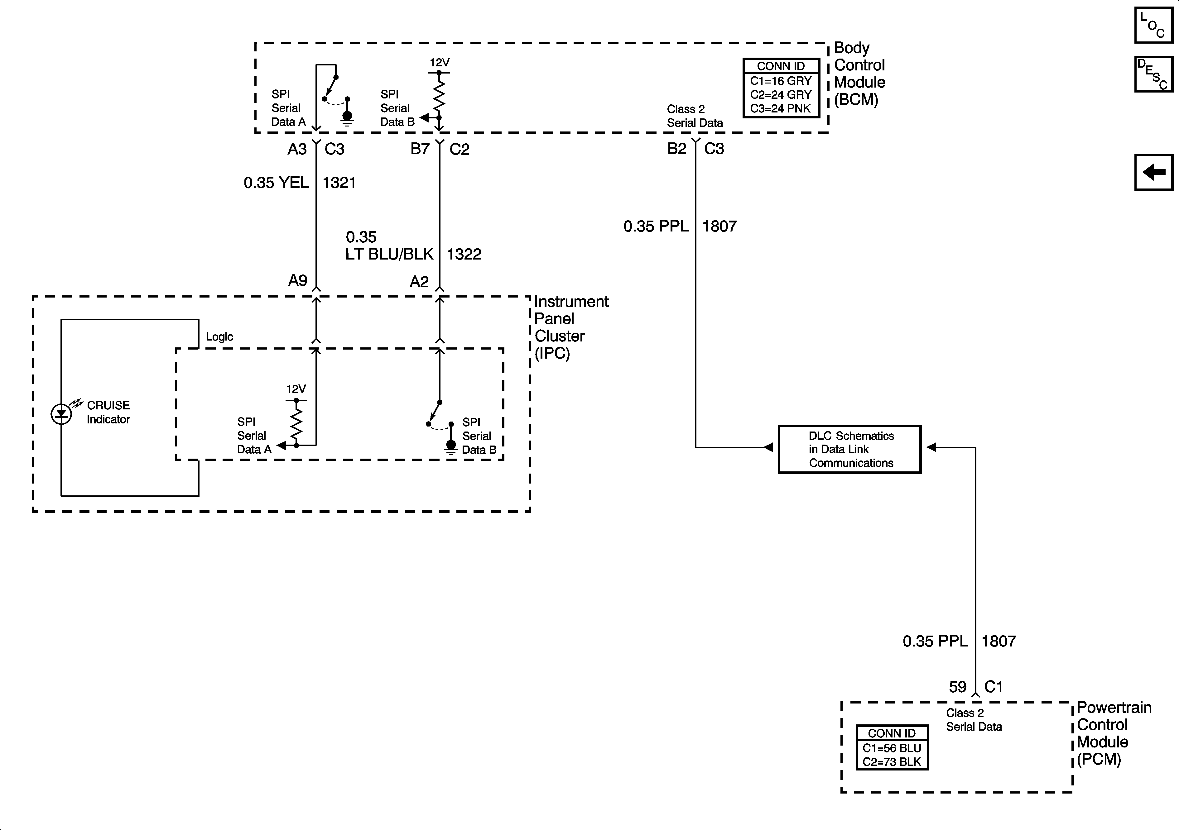
Figure 3:

Cruise Control Indicator


Object Number: 800530  Size: FS
Master Electrical Component List
Cruise Control Description and Operation
Brake Switch and Inhibit Signals
Data Link Communication