GM Service Manual Online
For 1990-2009 cars only

Radio/Audio System Schematics w/U1C


Object Number: 1380920  Size: FS
Master Electrical Component List
Radio/Audio System Description and Operation
Control Module References
B+ Bussing
Data Link Communication Schematic
Cellular Communication Schematic
G201
Entertainment Schematic Icons
Entertainment Schematic Icons
Entertainment Schematic Icons
Entertainment Schematic Icons

Radio/Audio System Schematics w/US8/UC6

Figure 1:

Power, Ground, and Amplifier Outputs


Object Number: 1380921  Size: FS
Master Electrical Component List
Radio/Audio System Description and Operation
Control Module References
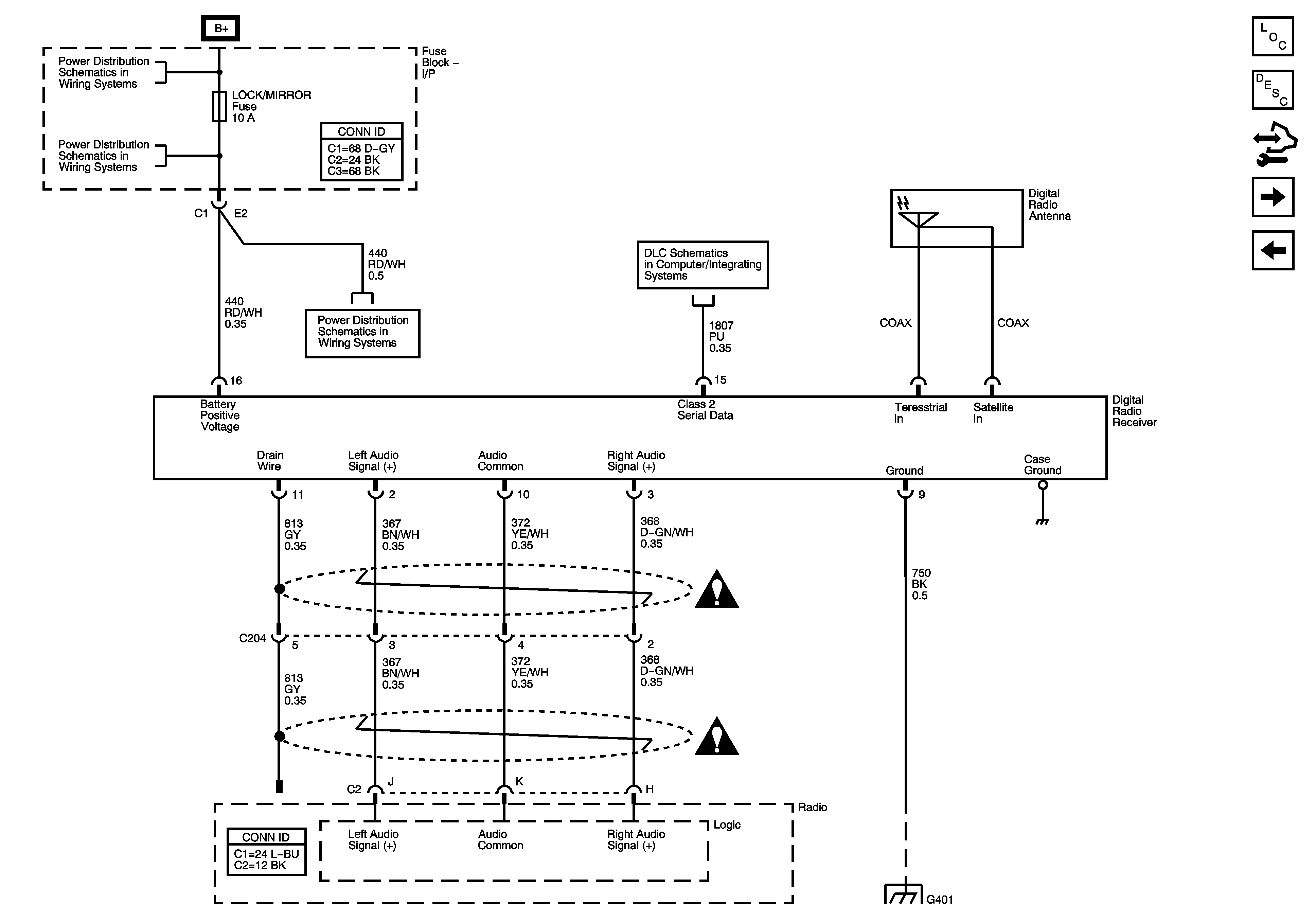
Digital Radio Receiver (w/U2K)
B+ Bussing
B+ Bussing
Data Link Communication Schematic
Cellular Communication Schematic
G201
G401 and G403
Entertainment Schematic Icons
Entertainment Schematic Icons
Figure 2:

Digital Radio Receiver (U2K)


Object Number: 1380925  Size: FS
Master Electrical Component List
Radio/Audio System Description and Operation
Control Module References
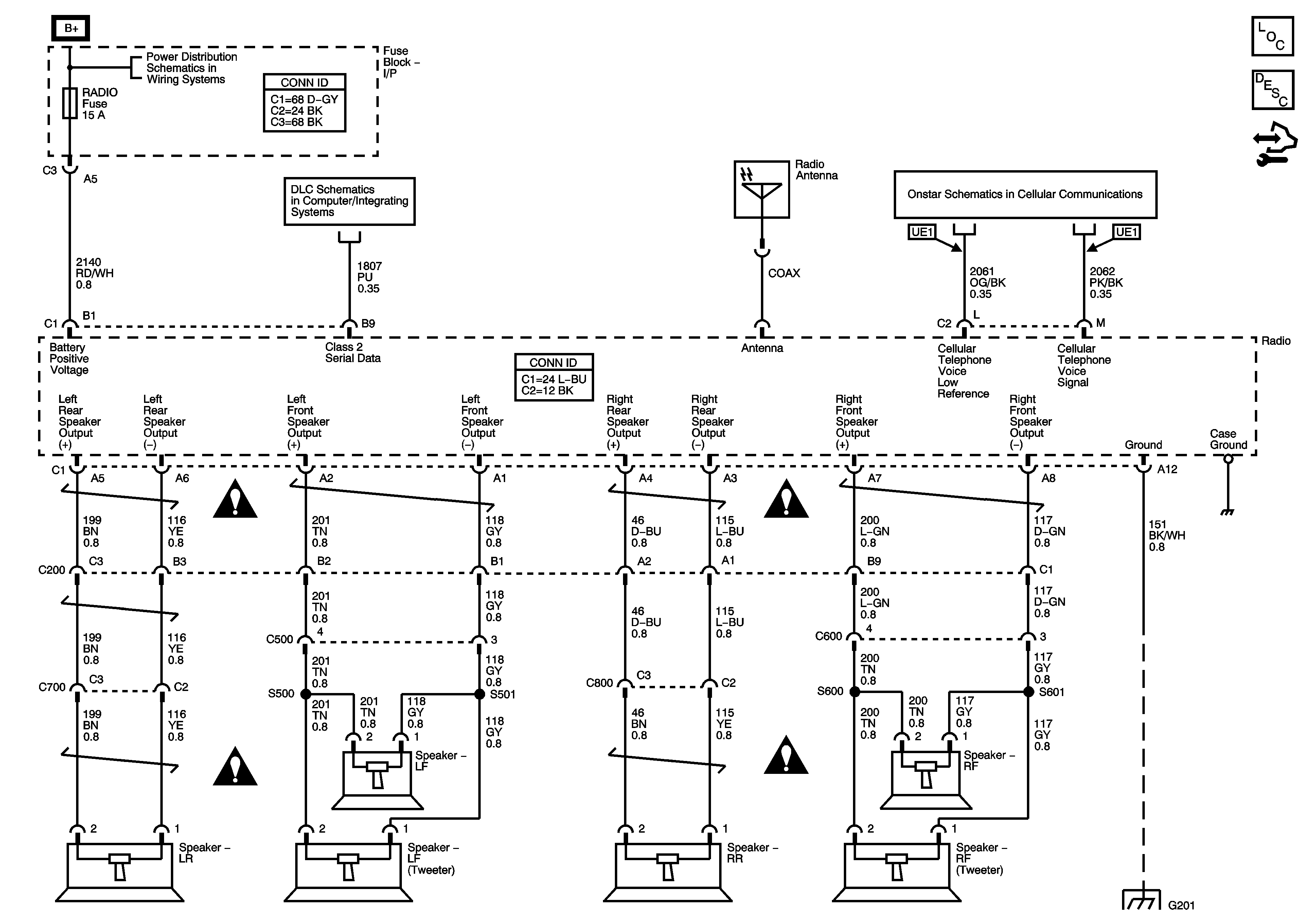
Speakers
Power, Ground, and Amplifier Outputs
B+ Bussing
RADIO, BCM/CLUSTER, INT LTS, PARK, HZRD, and LOCK/MIRROR Fuses
Data Link Communication Schematic
RADIO, BCM/CLUSTER, INT LTS, PARK, HZRD, and LOCK/MIRROR Fuses
G401 and G403
Entertainment Schematic Icons
Entertainment Schematic Icons
Figure 3:

Speakers


Object Number: 1380926  Size: FS
Master Electrical Component List
Radio/Audio System Description and Operation
Control Module References
Digital Radio Receiver (w/U2K)
Entertainment Schematic Icons
Entertainment Schematic Icons
Entertainment Schematic Icons
Entertainment Schematic Icons
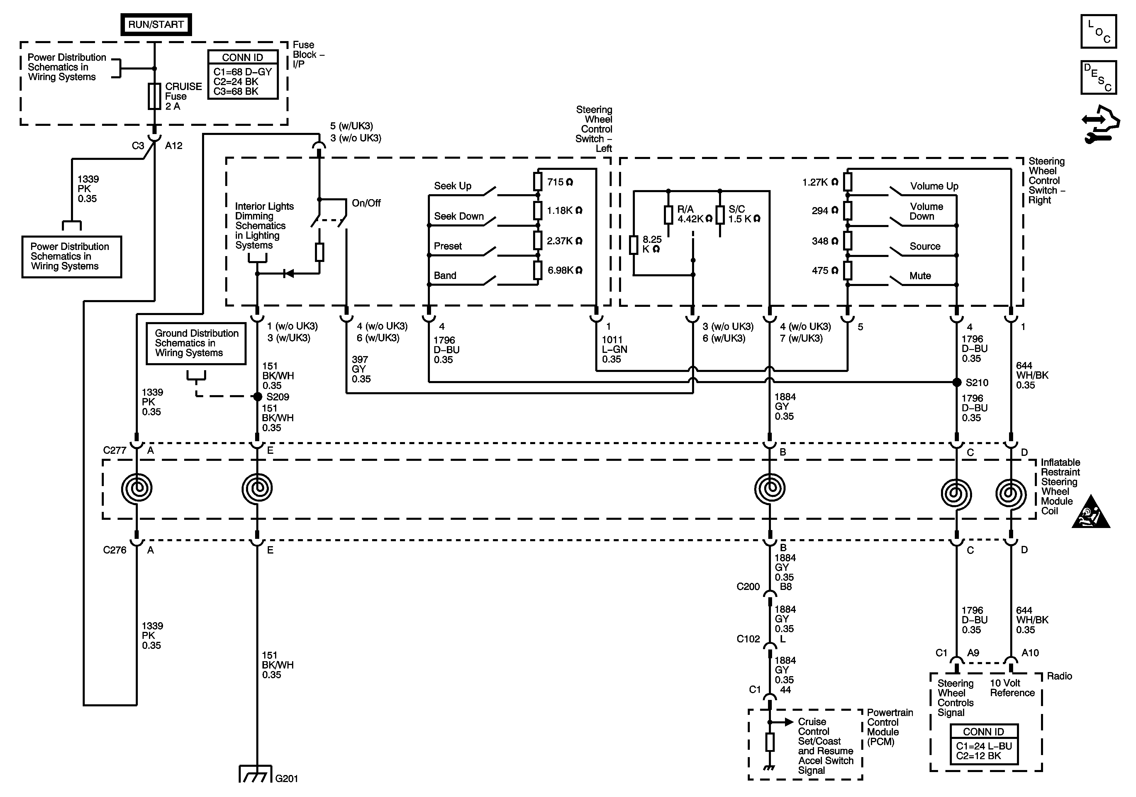
Figure 4:

Steering Wheel Controls (K34/UK3)


Object Number: 1380927  Size: FS
Master Electrical Component List
Radio/Audio System Description and Operation
Control Module References
Ignition Circuits
Ignition Circuits
G201
Interior Lights Dimming Schematic
G201
Entertainment Schematic Icons