GM Service Manual Online
For 1990-2009 cars only

Refer to Engine Controls Schematics

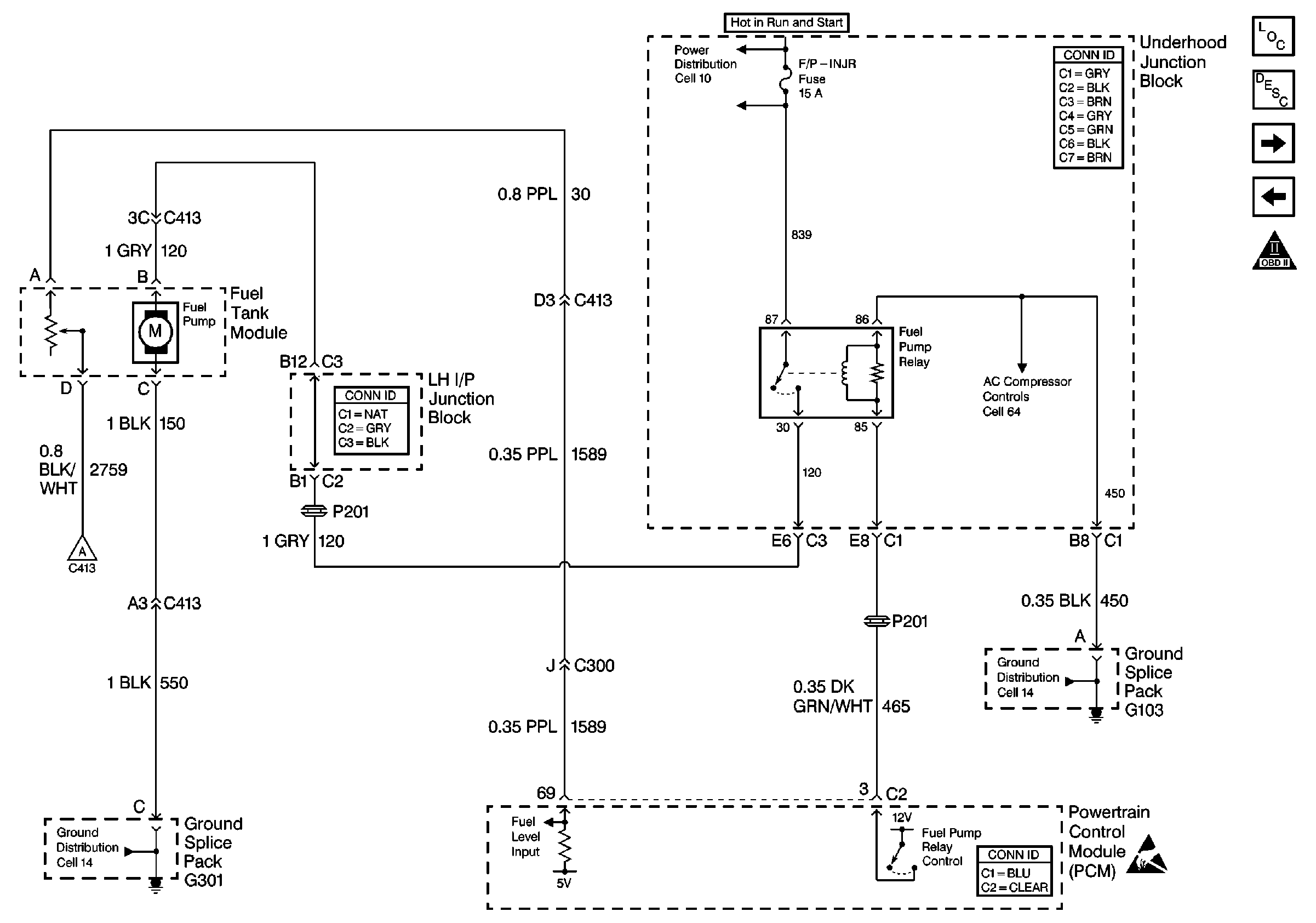
Power, Ground and Fuel Systems


Object Number: 537821  Size: FS
Engine Controls Components
Information Sensors/Switches Description
Power, Ground, MAF, EVAP and EGR
Power, Ground, MIL, and DLC
OBD II Symbol Description Notice
Handling ESD Sensitive Parts Notice
Power Distribution Schematics
Engine Data Sensors
Ground Distribution Schematics
Ground Distribution Schematics
HVAC Compressor Control Schematics
.

Circuit Description

The Powertrain Control Module (PCM) monitors the fuel tank pressure (FTP) sensor signal to detect vacuum decay and excess vacuum during the enhanced EVAP diagnostic. The fuel tank pressure sensor measures the difference between the air pressure (or vacuum) in the tank and the outside air pressure. The PCM applies a 5.0 volt reference and ground to the sensor. The sensor will return a signal voltage between 0.1 and 4.9 volts. If the PCM detects a fuel tank pressure sensor signal that is excessively high, DTC P0453 will set.

Conditions for Running the DTC

    • System voltage is between 10.0 and 18.0 volts.
    •  The ignition is ON.

Conditions for Setting the DTC

    •  The fuel tank pressure sensor signal is more than 4.9 volts.
    •  The conditions is present for 5 seconds.

Action Taken When the DTC Sets

    • The PCM will illuminate the malfunction indicator lamp (MIL) during the second consecutive trip in which the diagnostic test has been run and failed.
    • The PCM will store conditions which were present when the DTC set as Freeze Frame/Failure Records data.

Conditions for Clearing the MIL/DTC

    • The PCM will turn OFF the malfunction indicator lamp (MIL) during the third consecutive trip in which the diagnostic has run and passed.
    • The history DTC will clear after 40 consecutive warm-up cycles have occurred without a malfunction.
    • The DTC can be cleared by using a scan tool.

Diagnostic Aids

Continue the diagnosis at step 4 if you were sent here from one of the EVAP diagnostic tables.

Check for the following conditions:

    •  Poor connection at the PCM or fuel tank pressure sensor.
         Inspect harness connectors for backed out terminals, improper mating broken locks, improperly formed or damaged terminals, and poor terminal to wire connection.
    •  Damaged harness.
         Inspect the wiring harness for damage. If the harness appears to be OK, observe the fuel tank pressure sensor display on the scan tool while moving connectors and wiring related to the sensor. A change in the display will indicate the location of the malfunction.

Test Description

The numbers below refer to the step numbers on the diagnostic table.

  1. This vehicle is equipped with a PCM which utilizes an electrically erasable programmable read only memory (EEPROM). When the PCM is being replaced, the new PCM must be programmed.

DTC P0453 Fuel Tank Pressure Sensor Circuit High Voltage

Step

Action

Values

Yes

No

1

Did you perform the Powertrain On-Board Diagnostic (OBD) System Check?

--

Go to Step 2

Go to Powertrain On Board Diagnostic (OBD) System Check

2

Important: If a 5 volt referance DTC sets go to that DTC first. Refer to DTC P1639 5 Volt Reference 2 Circuit .

  1. Turn ON the ignition, with the engine OFF.
  2. Observe fuel tank pressure sensor voltage on the scan tool.

Does the fuel tank pressure sensor voltage measure greater than the specified value?

4.9 V

Go to Step 4

Go to Step 3

3

Important: Continue the diagnosis at step 4 if you were sent here from one of the EVAP diagnostic tables.

  1. Operate the vehicle within the conditions described in Conditions for Setting the DTC.
  2. Observe the specific DTC info for DTC P0453.

Does the scan tool indicate DTC P0453 failed this ignition?

--

Go to Step 4

Go to Diagnostic Aids

4

  1. Disconnect the fuel tank pressure sensor.
  2. Observe the fuel tank pressure sensor voltage displayed on the scan tool.

Does the fuel tank pressure sensor voltage measure near the specified value?

0.0 V

Go to Step 6

Go to Step 5

5

  1. Turn OFF the ignition.
  2. Disconnect the PCM.
  3. Turn ON the ignition.
  4. Test the fuel tank pressure signal circuit for a short to voltage or a short to the 5 volt reference A circuit. Refer to Wiring Repairs in Wiring Systems.

Did you find and correct the condition?

--

Go to Step 11

Go to Step 10

6

  1. Turn OFF the ignition.
  2. Disconnect the PCM.
  3. Inspect the fuel tank pressure sensor ground circuit for a poor terminal connection at the PCM. Refer to Connector Repairs in Wiring Systems.

Did you find and correct the condition?

--

Go to Step 11

Go to Step 7

7

Test for an open in the fuel tank pressure sensor ground circuit. Refer to Wiring Repairs in Wiring Systems.

Did you find and correct the condition?

--

Go to Step 11

Go to Step 8

8

Test for poor terminal connections at the fuel tank pressure sensor connector. Refer to Wiring Repairs in Wiring Systems.

Did you find and correct the condition?

--

Go to Step 11

Go to Step 9

9

Replace the fuel tank pressure sensor. Refer to Fuel Tank Pressure Sensor Replacement .

Did you complete the replacement?

--

Go to Step 11

--

10

Important: :  The replacement PCM must be programmed.

Refer to Powertrain Control Module Replacement/Programming .

Replace the PCM.

Did you complete the replacement?

--

Go to Step 11

--

11

  1. Use a scan tool in order to record the Failure Records.
  2. Clear the DTCs.
  3. Operate the vehicle within the Fail Record condition as noted.

Does the DTC reset?

--

Go to Step 2

System OK