GM Service Manual Online
For 1990-2009 cars only
Figure 1:

B+ Bus


Object Number: 1636840  Size: FS
Master Electrical Component List
Control Module References
ABS MOTOR, AC/DC INVRTR, AUX/PWR 12VDC, FRT WSW, and PCM ETC Fuses
CHMSL BCK/UP, PRK LAMP, PSD, and RFA MDLS Fuses
Figure 2:

ABS MOTOR, AC/DC INVRTR, AUX/PWR 12VDC, FRT WSW, and PCM Fuses


Object Number: 1636841  Size: FS
Master Electrical Component List
Control Module References
CHMSL BCK/UP, PRK LAMP, PSD, and RFA MDLS Fuses
B+ Bus
B+ Bus
Figure 3:

CHMSL BCK/UP, PRK/LAMP, PSD, and RFA MDLS Fuses


Object Number: 1636842  Size: FS
Master Electrical Component List
Control Module References
CNSTR/VENT, CLSTR/HVAC, INT/LAMP, ONSTAR, and RADIO AMP Fuses
ABS MOTOR, AC/DC INVRTR, AUX/PWR 12VDC, FRT WSW, and PCM ETC Fuses
B+ Bus
CNSTR/VENT, CLSTR/HVAC, INT/LAMP, ONSTAR, and RADIO AMP Fuses
Figure 4:

CNSTR/VENT, CLSTR/HVAC, INT/LAMP, ONSTAR, and RADIO AMP Fuses


Object Number: 1636843  Size: FS
Master Electrical Component List
Control Module References
BATT MAIN 2, HTD/SEATS, LH-PSD, PWR MIR, RH-PSD, Sit-N-Lift Seat, and STOP/TRN Fuses, PWR SEATS and Sit-N-Lift Circuit Breaker
CHMSL BCK/UP, PRK LAMP, PSD, and RFA MDLS Fuses
CHMSL BCK/UP, PRK LAMP, PSD, and RFA MDLS Fuses
Figure 5:

BATT MAIN 2, HTD/SEATS, LH-PSD, PWR/MIR, RH-PSD, Sit-N-Lift Seat and STOP/TRN Fuses, PWR SEATS and Sit-N-Lift Seat Circuit Breakers


Object Number: 1636844  Size: FS
Master Electrical Component List
Control Module References
BATT MAIN 3, ELC, and TRUNK/LKS Fuses
CNSTR/VENT, CLSTR/HVAC, INT/LAMP, ONSTAR, and RADIO AMP Fuses
B+ Bus
Figure 6:

BATT MAIN 3, ELC, and TRUNK/LKS Fuses


Object Number: 1636845  Size: FS
Master Electrical Component List
Control Module References
Ignition Switch
BATT MAIN 2, HTD/SEATS, LH-PSD, PWR MIR, RH-PSD, Sit-N-Lift Seat, and STOP/TRN Fuses, PWR SEATS and Sit-N-Lift Circuit Breaker
B+ Bus
ELC, RR WPR, and STRG WHL ILLUM Fuses, PWR WNDW Circuit Breaker
Figure 7:

Ignition Switch


Object Number: 1636847  Size: FS
Master Electrical Component List
Control Module References
ABS, AIRBAG, CRUISE/SWTCH, HVAC/RPA/CRUISE, PCM IGN, and TRANS SOLS Fuses
BATT MAIN 3, ELC, and TRUNK/LKS Fuses
Figure 8:

ABS, AIRBAG, CRUISE/SWTCH, HVAC/RPA/CRUISE, PCM IGN, and TRANS SOLS Fuses


Object Number: 1636848  Size: FS
Master Electrical Component List
Control Module References
ELEC IGN, EMIS/AWD, ENG SNSR/EVAP, ETC, FRT BLWR HI, and FUEL INJ Fuses
Ignition Switch
B+ Bus
Power and Grounding Schematic Icons
Figure 9:

ELEC IGN, EMIS/AWD, ENG SNSR/EVAP, ETC, FRT BLWR HI, and FUEL INJ Fuses


Object Number: 1636849  Size: FS
Master Electrical Component List
Control Module References
FRT/BLWR, HTD/MIR, LH HI BEAM, LH LO BEAM, RH LO BEAM, RH HI BEAM, RR BLWR/110VAC, and RR DEFOG Fuses
ABS, AIRBAG, CRUISE/SWTCH, HVAC/RPA/CRUISE, PCM IGN, and TRANS SOLS Fuses
B+ Bus
Figure 10:

FRT/BLWR, HTD/MIR, LH HI BEAM, LH LO BEAM, RH LO BEAM, RH HI BEAM, RR BLWR/110VAC, and RR DEFOG Fuses


Object Number: 1636851  Size: FS
Master Electrical Component List
Control Module References
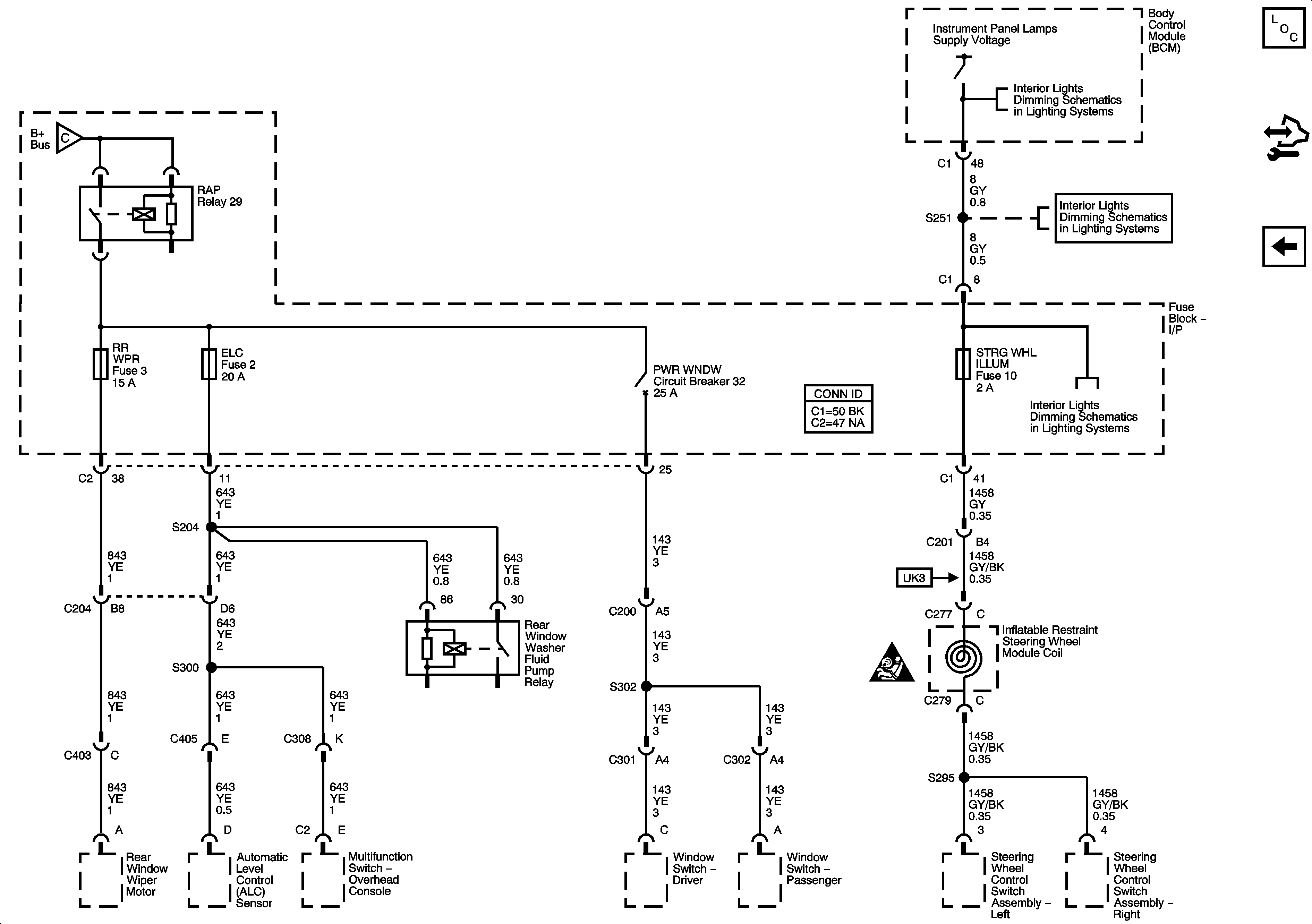
ELC, RR WPR, and STRG WHL ILLUM Fuses, PWR WNDW Circuit Breaker
ELEC IGN, EMIS/AWD, ENG SNSR/EVAP, ETC, FRT BLWR HI, and FUEL INJ Fuses
B+ Bus
Figure 11:

ELC, RR WPR, and STRG WHL ILLUM Fuses, PWR WNDW Circuit Breaker


Object Number: 1636852  Size: FS
Master Electrical Component List
FRT/BLWR, HTD/MIR, LH HI BEAM, LH LO BEAM, RH LO BEAM, RH HI BEAM, RR BLWR/110VAC, and RR DEFOG Fuses
FRT/BLWR, HTD/MIR, LH HI BEAM, LH LO BEAM, RH LO BEAM, RH HI BEAM, RR BLWR/110VAC, and RR DEFOG Fuses
BATT MAIN 3, ELC, and TRUNK/LKS Fuses
Control, I/P and Passenger Door Lamps
Control, I/P and Passenger Door Lamps
Power and Grounding Schematic Icons