GM Service Manual Online
For 1990-2009 cars only
Makes
🢒
HUMMER
🢒
2005
🢒
H2
🢒 Interior Lights, Horns, Entertainment, and Theft Deterrent
Interior Lights, Horns, Entertainment, and Theft Deterrent
Interior Lights, Horns, Entertainment, and Theft Deterrent
Master Electrical Component List
Body Control System Description and Operation
Headlamps, Park Lamps, and DRL Controls, and Park Brake Signal
Power Windows and Door Locks, HVAC, and Tow/Haul Controls
04 H2 Horns Schematics
Vehicle Theft Deterrent
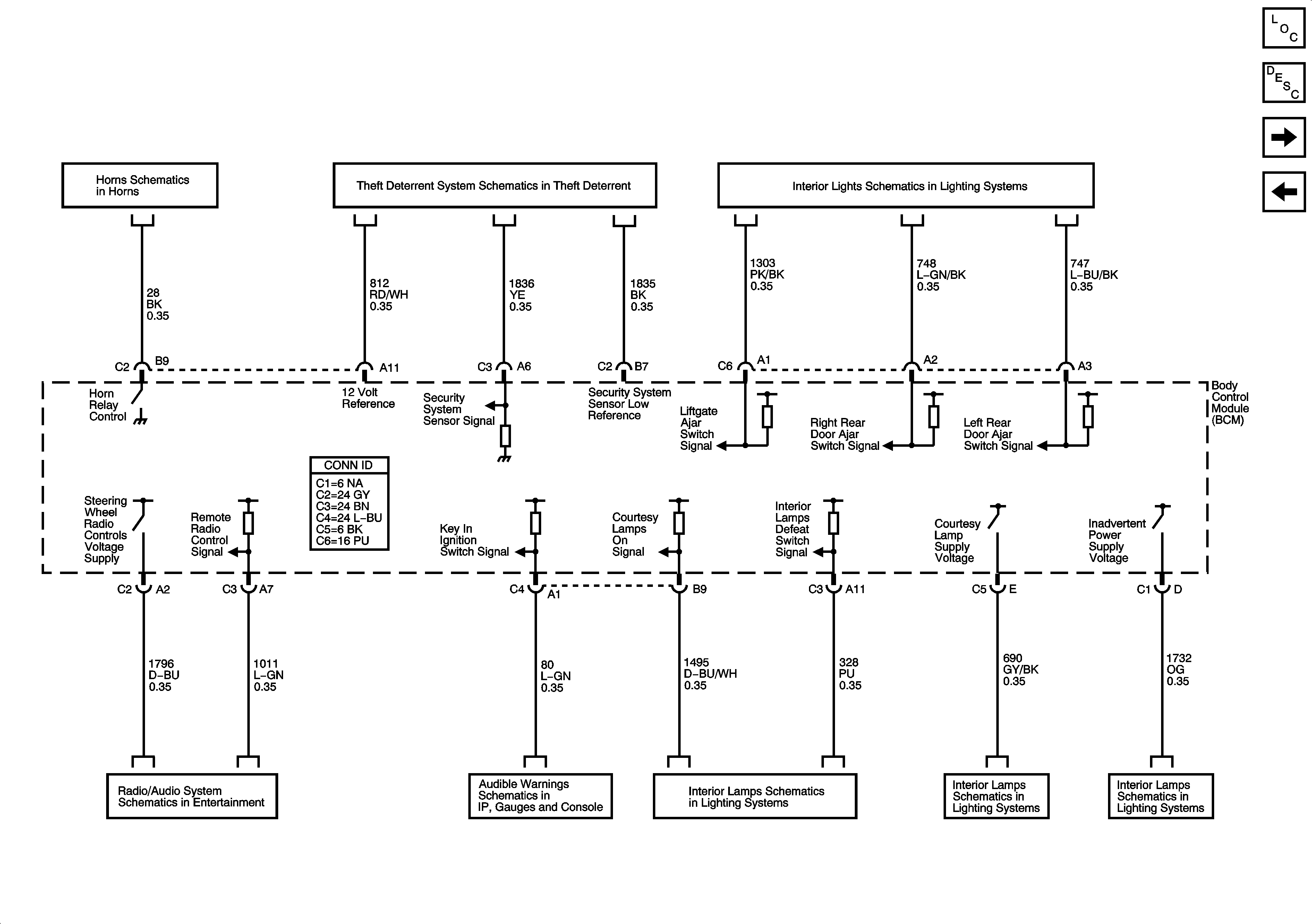
Interior Lights Controls, BCM, Door Ajar Switches
Courtesy Lamps - Headliner Front, Center, and Rear
Courtesy Lamps - Footwells, Rear Doors, and B-Pillars
Interior Lights Controls, BCM, Door Ajar Switches
Audible Warnings Schematics
Power, Ground, DLC, and Steering Wheel Controls