GM Service Manual Online
For 1990-2009 cars only
Makes
🢒
Holden
🢒
2006
🢒
Viva
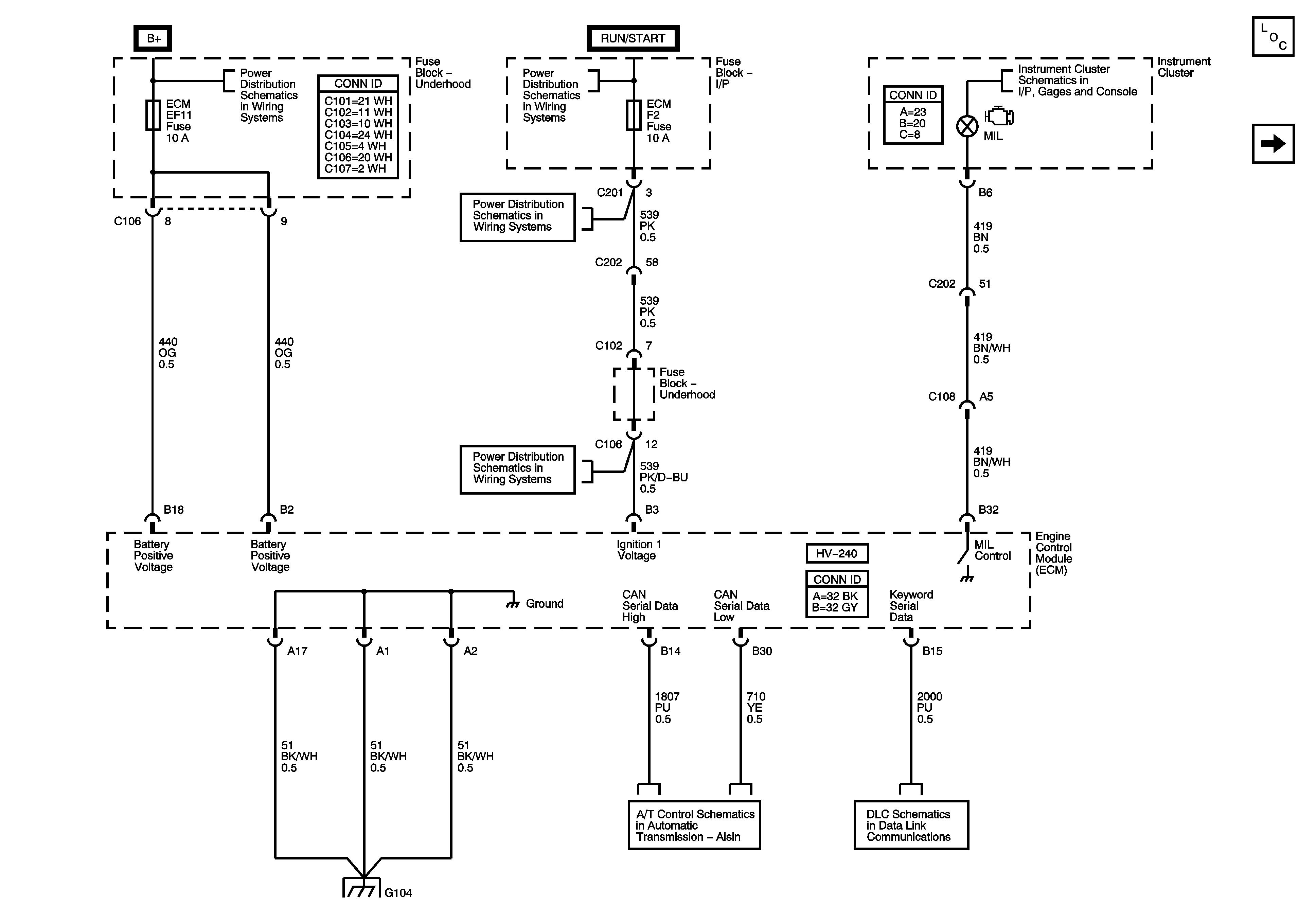
🢒 Non Euro Emission Module Power, Ground Serial Data, Malfunction Indicator Lamp
Non Euro Emission Module Power, Ground Serial Data, Malfunction Indicator Lamp
Module Power, Ground, Serial Data, Malfunction Indicator Lamp (MIL)
Master Electrical Component List
TP, ECT, IAT, MAP, Oxygen Sensors
Underhood Fuse Block ECM Fuse
I/P Fuse Block ECM Fuse
Power Steering, Shift Program, Air Bag, Seat Belt, Oil Pressure, MIL, ABS, TCS, Parking Brake, and Charing Warning Lamps
I/P Fuse Block ECM Fuse
I/P Fuse Block ECM Fuse
Module Power, Ground, Malfunction Indicator Lamp, Hold Lamp and Serial Data
Data Link Connector Schematics
G104 HV-240