GM Service Manual Online
For 1990-2009 cars only
Makes
🢒
Isuzu
🢒
2002
🢒
Isuzu T-Series (Truck Line C)
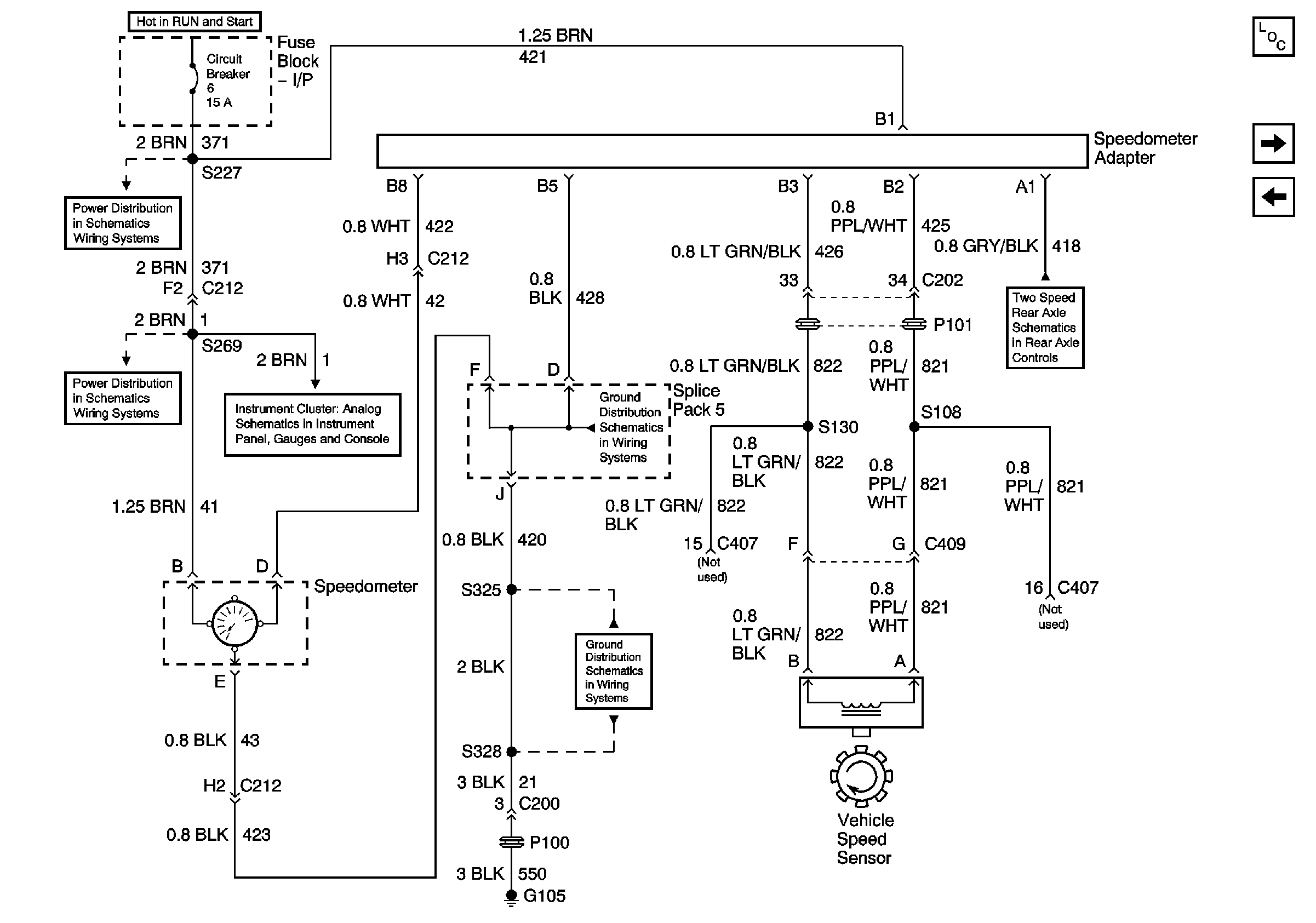
🢒 Speedometer Adapter, Vehicle Speed Sensor
Speedometer Adapter, Vehicle Speed Sensor
Speedometer Adapter, Vehicle Speed Sensor
Master Electrical Component List
Transmission Control Module, Transmission Shift Lever
Transmission Controls, Signal Outputs
IP Fuse Block, Curcuit Breaker 6, Page 1 of 2
IP Fuse Block, Circuit Breaker 6, Page 2 of 2
Fuse Voltage Supply
G105, Splice Pack 5, S338
G105, S325, S328
Electric Operated Switches, Page 2 of 2