GM Service Manual Online
For 1990-2009 cars only
Makes
🢒
Pontiac
🢒
2004
🢒
Bonneville
🢒 Starting Control
Starting Control
Starting Control
Master Electrical Component List
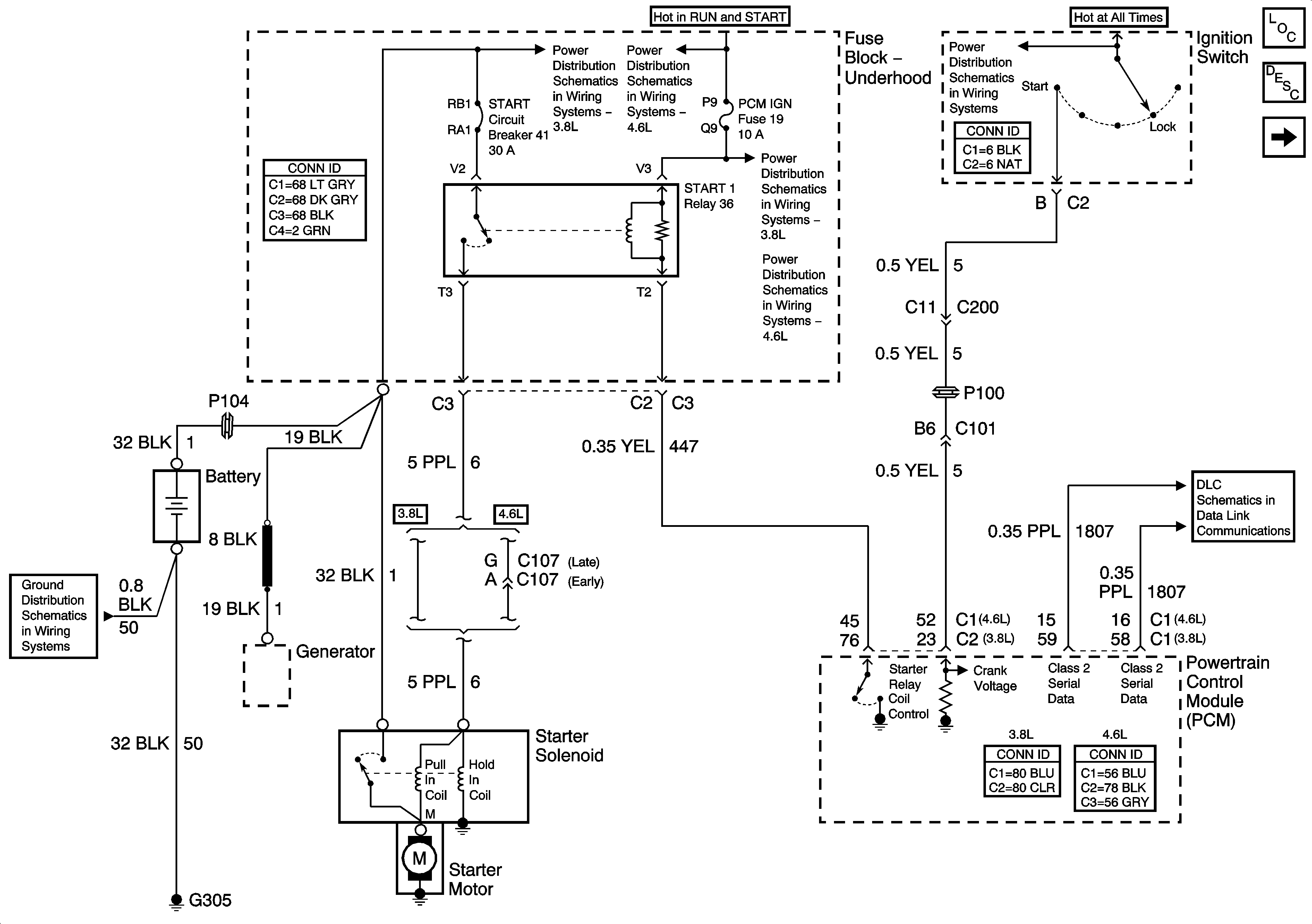
Starting System Description and Operation
G303, G305, G310, and G404
Underhood Fuse Block B+ Bus - 3.8L
Underhood Fuse Block B+ Bus - 4.6L
INJR 2, PCM IGN, CR CONT, and INJR 1 Fuses - 3.8L
PCM IGN and IGN 1 Fuses - 4.6L
Ignition Switch Positions
Serial Data Class 2
Generator Control