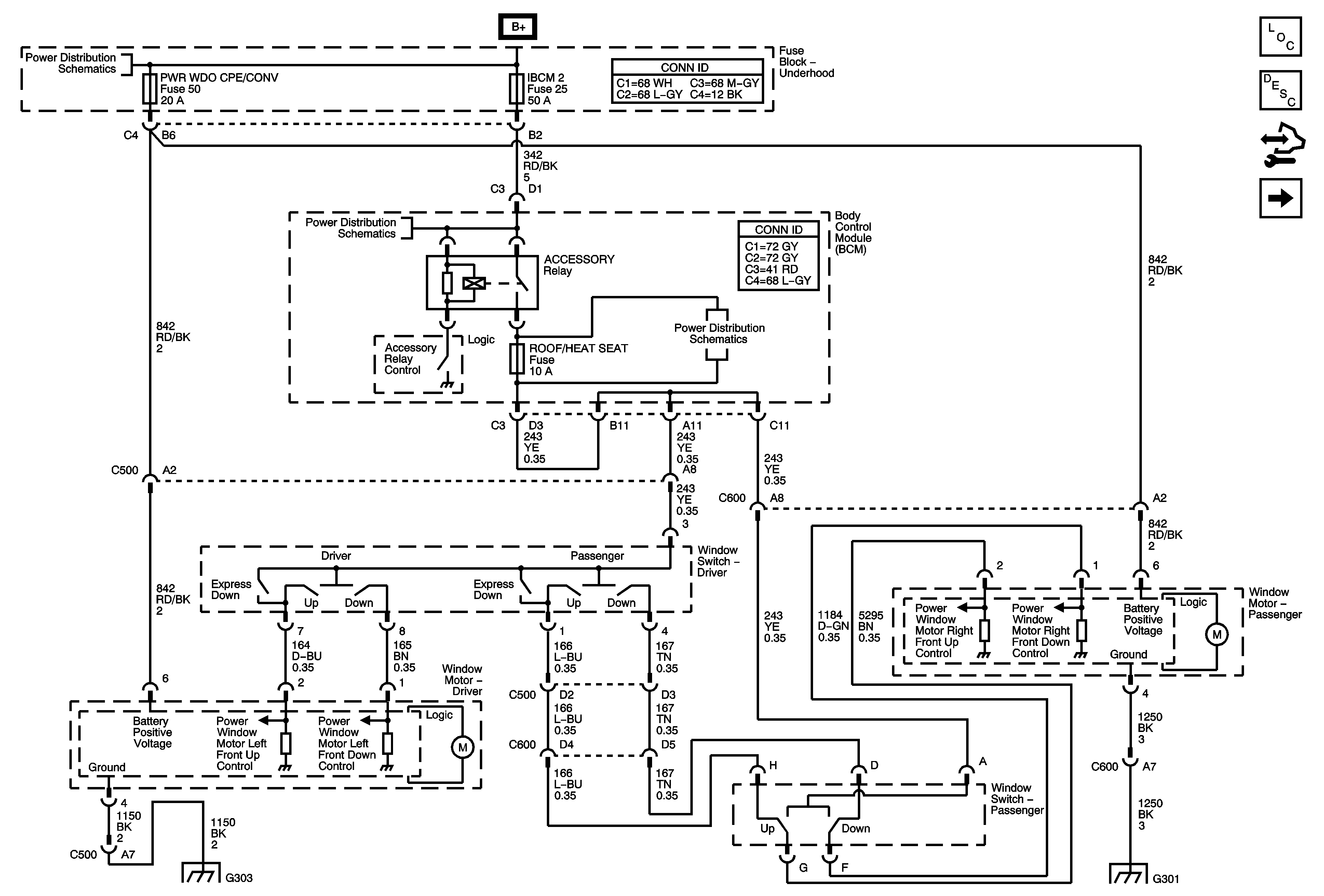
| Figure 1: |
Window Motors - Coupe
|
| Figure 2: |
Ajar Switches - Coupe
|
| Figure 3: |
Sedan
|
| Figure 4: |
Window Switches - Convertible
|
| Figure 5: |
Front Window Motors - Convertible
|
| Figure 6: |
Rear Window Motors - Convertible
|