GM Service Manual Online
For 1990-2009 cars only
Makes
🢒
Saturn
🢒
2003
🢒
L200/LW200
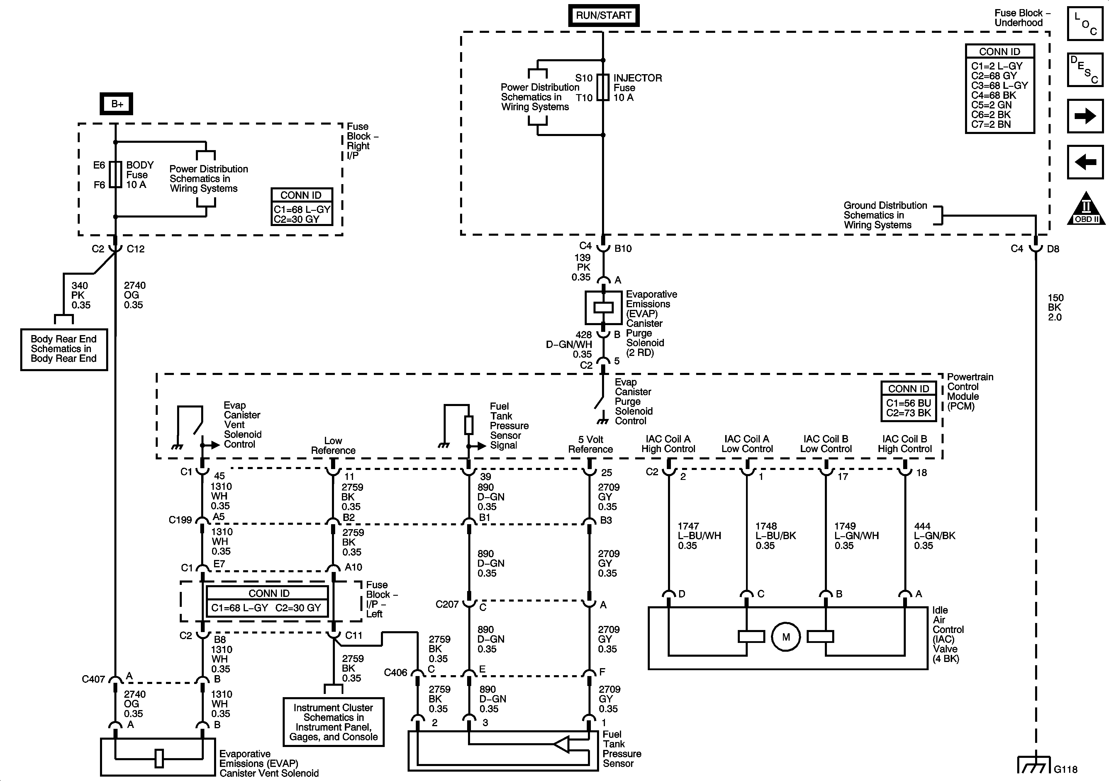
🢒 Fuel Controls - EVAP Controls
Fuel Controls - EVAP Controls
EVAP Controls
Master Electrical Component List
Powertrain Control Module Description
Controlled/Monitored Subsystem References
Fuel Controls
OBD II Symbol Description Notice
Body Rear End Schematics
Fuse Block-Underhood Fuses: IP BATT RT FUse Block- Right I/P Fuses: Prev Amp, Door Locks, Body, Fog Lamps
Fuse Block-Underhood Fuses: Injector, Cntrls, IGN1, EIS, IGN
G118
Gages
G118