GM Service Manual Online
For 1990-2009 cars only
Figure 1:

Ground, Power, and Blower Controls


Object Number: 1742453  Size: FS
Master Electrical Component List
Air Delivery Description and Operation
Control Module References
Air Delivery and Temperature
Fuse Block-Underhood BCM 2 Fuse, BCM 3 Fuse, BCM Fuses: AMP, CLSTR, HVAC/PK3, IGN SW/PK3
Fuse Block-Underhood ABS, BCK/UP LAMP, CAN VENT, ECM/TRANS, I/P IGN, OUTLET Fuses, RUN/CRNK Relay, and BCM Fuses: AIRBAG, EPS/STR WHL CNTRL, HVAC/IP IGN, WPR
B+ Bus - 2 of 2
Fuse Block-Underhood BCM 2 Fuse, BCM 3 Fuse, BCM Fuses: AMP, CLSTR, HVAC/PK3, IGN SW/PK3
Defogger Schematics
G300 - 1 of 2
G300 - 2 of 2
G300 - 1 of 2
Figure 2:

Air Delivery and Temperature


Object Number: 1742456  Size: FS
Master Electrical Component List
Air Temperature Description and Operation
Control Module References
Compressor Controls
Ground, Power, and Blower Controls
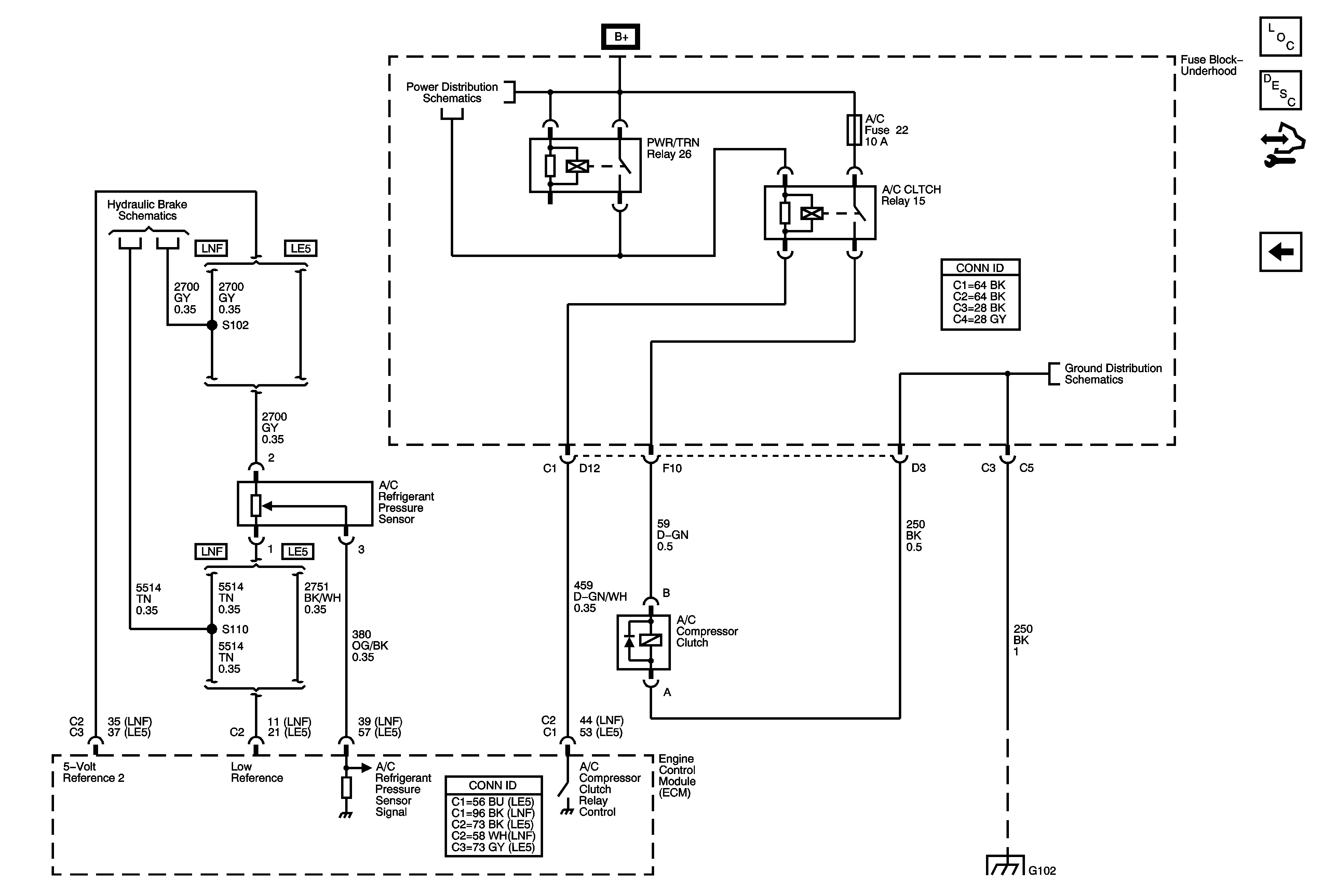
Figure 3:

Compressor Controls


Object Number: 1742459  Size: FS
Master Electrical Component List
Air Delivery Description and Operation
Control Module References
Air Delivery and Temperature
B+ Bus - 1 of 2
Hydraulic Brake System Schematics
G101 and G102
G101 and G102