GM Service Manual Online
For 1990-2009 cars only
Figure 1:

DDM Power, Ground and Serial Data


Object Number: 1749471  Size: FS
Master Electrical Component List
Power Door Locks Description and Operation
Control Module References
DDM Outside Rearview Mirror and Moveable Window References
Left Rear Fuse Block B+ Bus
Low Speed GMLAN Serial Data 1 of 2
G200 (2 of 2) LHD
G201 (RHD)
Figure 2:

DDM Outside Rearview Mirror and Moveable Window References


Object Number: 1749472  Size: FS
Master Electrical Component List
Outside Mirror Description and Operation
Control Module References
DDM Door Lock References
DDM Power, Ground and Serial Data
Heated and Automatic Day/Night Outside Mirrors
Driver Power Outside Mirror A45
Right Front and Rear Power Windows (RHD)
Local Interconnect Network (LIN)
Left Front and Rear Power Windows (LHD)
Figure 3:

DDM Door Lock References


Object Number: 1749473  Size: FS
Master Electrical Component List
Power Door Locks Description and Operation
Control Module References
FPDM Power, Ground and Serial Data
DDM Outside Rearview Mirror and Moveable Window References
Driver Door Lock (RHD)
Driver Door Lock (RHD)
Driver Door Lock (LHD)
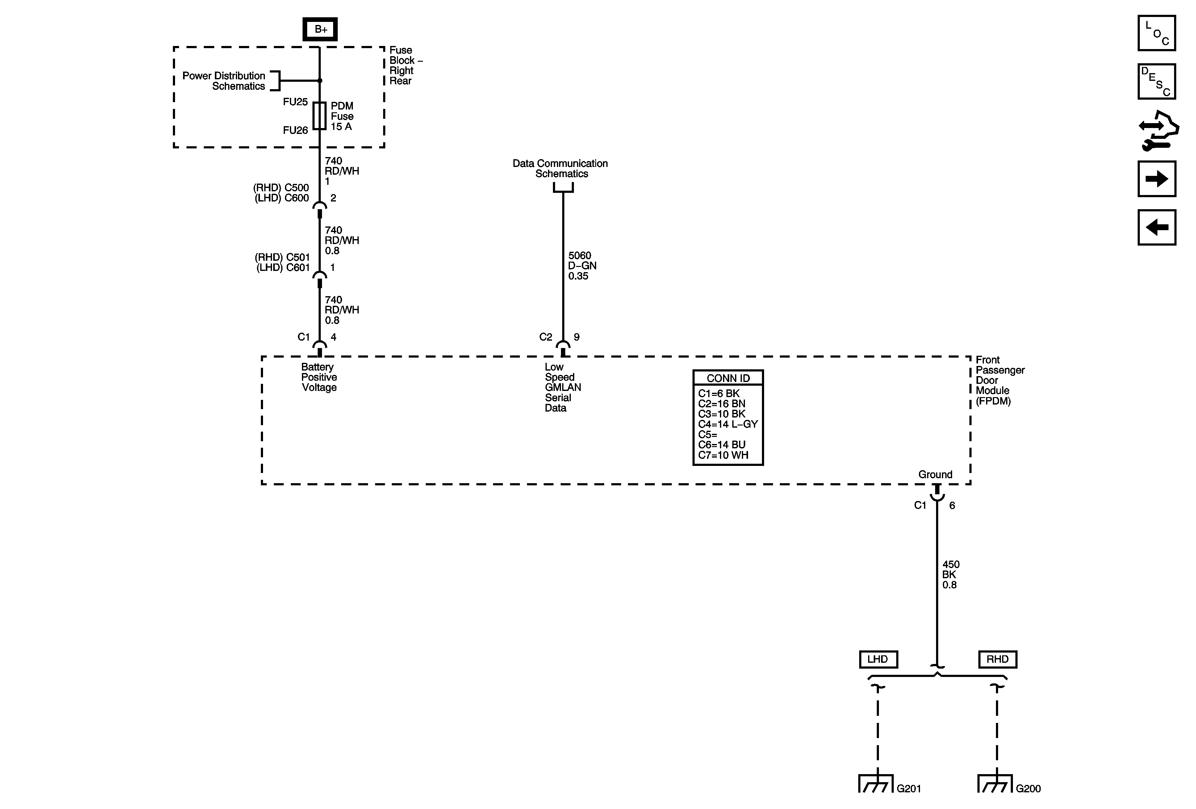
Figure 4:

FPDM Power, Ground and Serial Data


Object Number: 1749474  Size: FS
Master Electrical Component List
Power Door Locks Description and Operation
Control Module References
FPDM Moveable Window and Door Lock References
DDM Door Lock References
Right Rear Fuse Block B+ Bus
Low Speed GMLAN Serial Data 2 of 2
G201 (LHD)
G200 1 OF 2 (RHD)
Figure 5:

FPDM Moveable Window and Door Lock References


Object Number: 1749475  Size: FS
Master Electrical Component List
Power Door Locks Description and Operation
Control Module References
FPDM Outside Rearview Mirror References
FPDM Power, Ground and Serial Data
Local Interconnect Network (LIN)
Right Front and Rear Power Windows (LHD)
Left Front and Rear Power Windows (RHD)
Front Passenger Door Lock (LHD)
Front Passenger Door Lock (RHD)
Front Passenger Door Lock (RHD)
Figure 6:

FPDM Outside Rearview Mirror References


Object Number: 1749476  Size: FS
Master Electrical Component List
Power Door Locks Description and Operation
Control Module References
FPDM Moveable Window and Door Lock References
Heated and Automatic Day/Night Outside Mirrors
Front Passenger Power Outside Mirror (A45)