GM Service Manual Online
For 1990-2009 cars only
Makes
🢒
Cadillac
🢒
2007
🢒
SRX
🢒 Cooling Fans
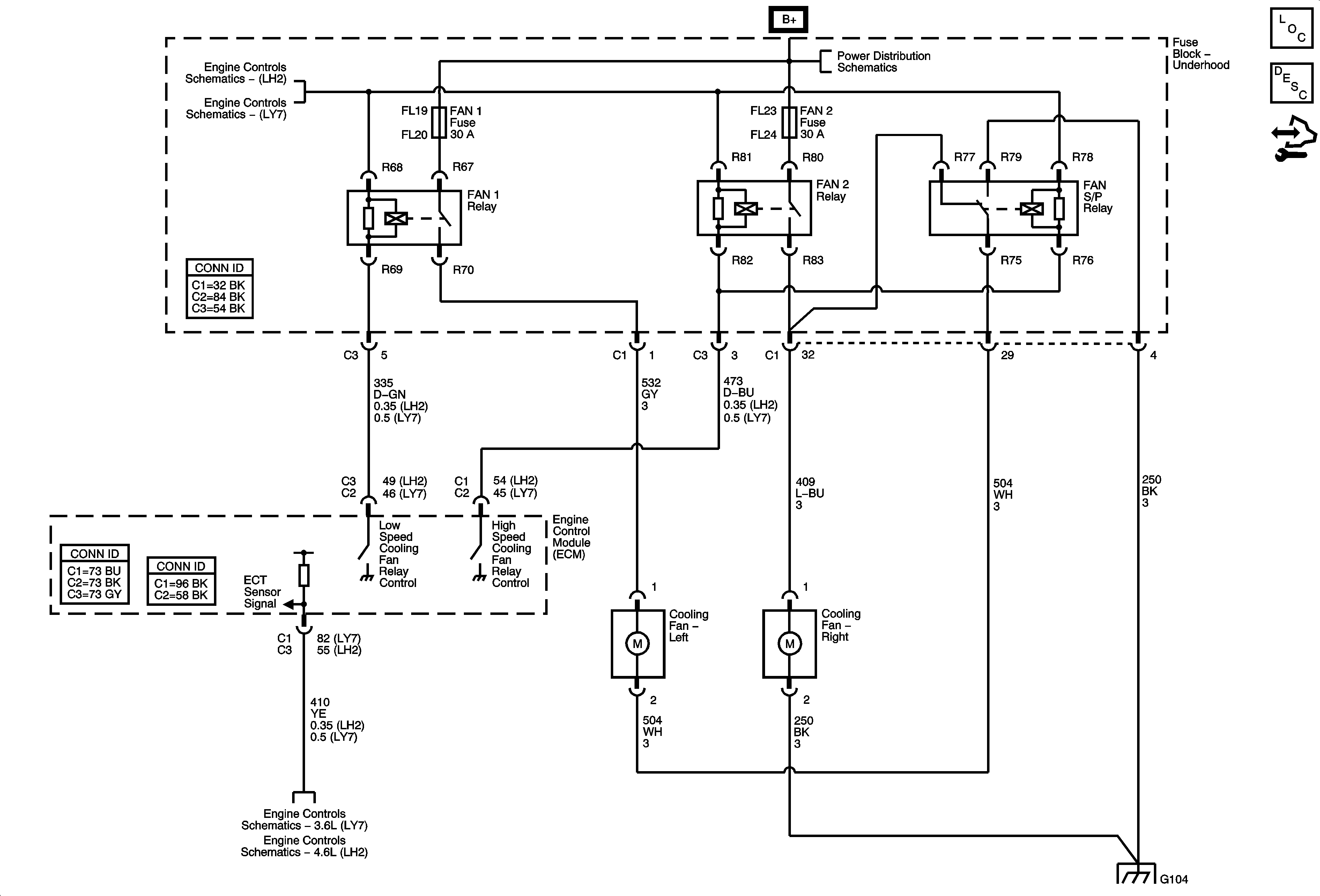
Cooling Fans
Cooling Fans
Master Electrical Component List
Cooling System Description and Operation
Control Module References
Power, Ground, Serial Data and MIL
Module Power, Ground, Serial Data and MIL
Underhood Fuse Block B+ Bus - 2 of 2
Engine Data Sensors - MAF and Engine Coolant Temp Sensor
Engine Data Sensors - MAF, MAP, and Engine Coolant Temp (ECT) Sensors
G104 (2 of 2)