GM Service Manual Online
For 1990-2009 cars only
Makes
🢒
Cadillac
🢒
2007
🢒
SRX
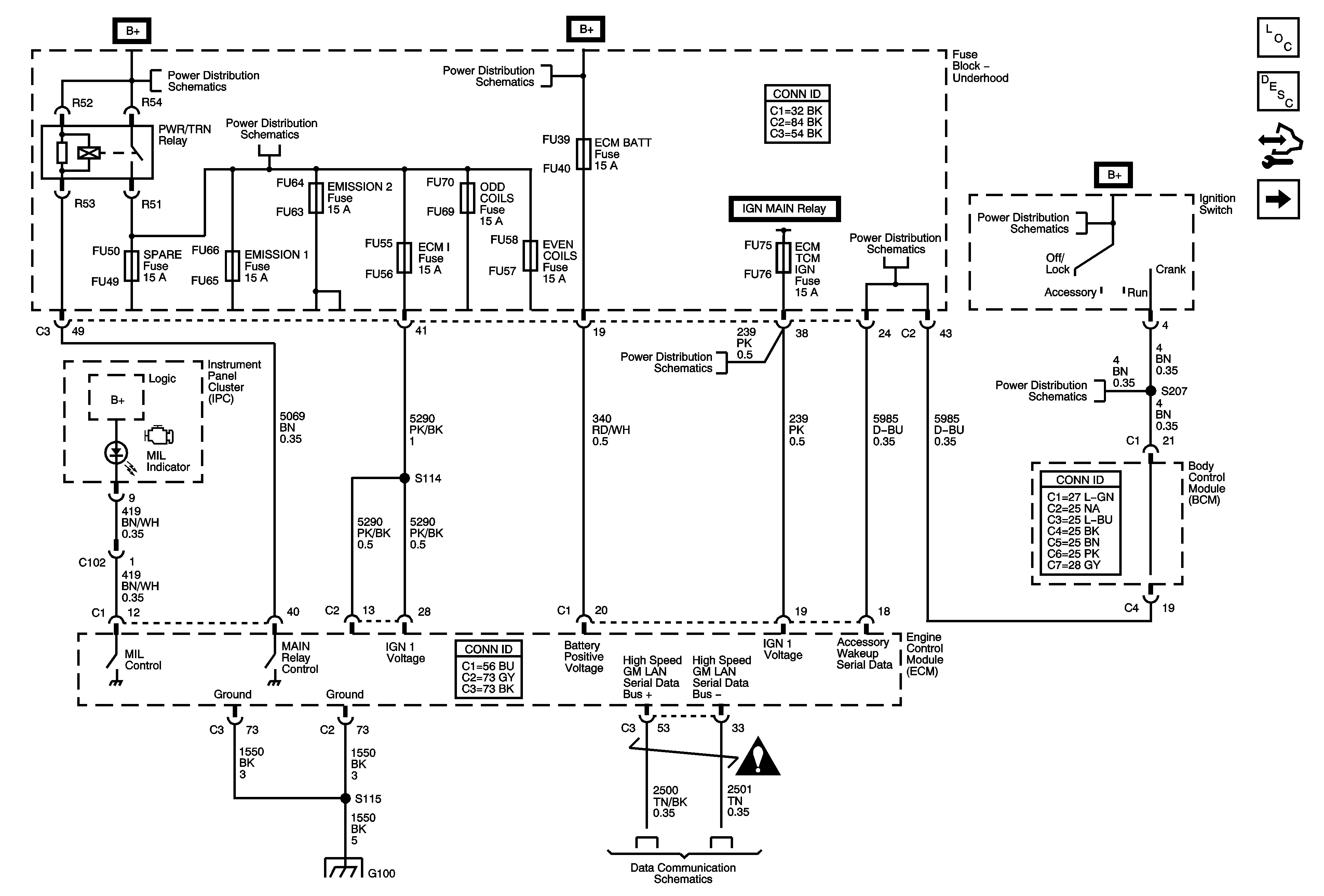
🢒 Power, Ground, Serial Data and MIL
Power, Ground, Serial Data and MIL
Power, Ground, Serial Data and MIL
Master Electrical Component List
Engine Control Module Description
Control Module References
Data Sensors - 5 Volt and Low Reference
Underhood Fuse Block B+ Bus - 1 of 2
Underhood Fuse Block B+ Bus - 1 of 2
Underhood Fuse Block B+ Bus - 1 of 2
Ignition Power Modes - RUN
IGN SW Fuse and Ignition Switch
IGN MAIN Relay, ABS IGN Fuse, AIRBAG Fuse, ECM TCM IGN Fuse, and MISC IGN Fuse
IGN SW Fuse and Ignition Switch
Engine Controls Schematic Icons
G100 (LH2)
High Speed GMLAN