GM Service Manual Online
For 1990-2009 cars only

Exterior Lights Schematics Domestic

Figure 1:

Cell 110: Tail/Stop/Turnlamps


Object Number: 480048  Size: FS
Fuse Block Schematics
Power Distribution Schematics
Cell 110: Left and Right Side Marker Lamps, Park/Turnlamps
Ground Distribution Schematics
Handling ESD Sensitive Parts Notice
Instrument Cluster: Analog Schematics
Cell 110: Left and Right Side Marker Lamps, Park/Turnlamps
Cell 110: Right and Left Tail/Stoplamp, License Lamp, Tail/Stop/Turnlamps
Cell 110: Right and Left Tail/Stoplamp, License Lamp, Tail/Stop/Turnlamps
Cell 110: Left and Right Side Marker Lamps, Park/Turnlamps
Exterior Lights Circuit Description
Lighting Systems Components
Center High Mounted Stoplamp Cell 110
Center High Mounted Stoplamp Cell 110
Figure 2:

Center High Mounted Stoplamp Cell 110


Object Number: 480054  Size: FS
Power Distribution Schematics
Fuse Block Schematics
Cell 110: Tail/Stop/Turnlamps
Cell 110: Tail/Stop/Turnlamps
Cell 110: Right and Left Tail/Stoplamp, License Lamp, Tail/Stop/Turnlamps
Cell 110: Right and Left Tail/Stoplamp, License Lamp, Tail/Stop/Turnlamps
Fuse Block Schematics
Power Distribution Schematics
Defogger Schematics
Cell 110: Right and Left Tail/Stoplamp, License Lamp, Tail/Stop/Turnlamps
Cell 110: Taillamps, Outboard Tail/Stop Turnlamps, Inboard Tail/SToP Turnlamps, License Lamp (Pontiac)
Exterior Lights Circuit Description
Lighting Systems Components
Brake Switch, TCC Solenoid
Cell 138
Figure 3:

Cell 110: Left and Right Side Marker Lamps, Park/Turnlamps


Object Number: 480064  Size: FS
Cell 110: Tail/Stop/Turnlamps
Handling ESD Sensitive Parts Notice
Exterior Lights Schematics Domestic
Ground Distribution Schematics
Ground Distribution Schematics
Handling ESD Sensitive Parts Notice
Cell 110: Tail/Stop/Turnlamps
Lighting Systems Components
Exterior Lights Circuit Description
Cell 110: Right and Left Tail/Stoplamp, License Lamp, Tail/Stop/Turnlamps
Cell 110: Tail/Stop/Turnlamps
Exterior Lights Schematics Europe and Scandinavia
Exterior Lights Schematics Japan
Cell 102: Headlamps (Chevrolet)
Figure 4:

Cell 110: Right and Left Tail/Stoplamp, License Lamp, Tail/Stop/Turnlamps


Object Number: 480070  Size: FS
Power Distribution Schematics
Cell 110: Taillamps, Outboard Tail/Stop Turnlamps, Inboard Tail/SToP Turnlamps, License Lamp (Pontiac)
Ground Distribution Schematics
Cell 110: Taillamps, Outboard Tail/Stop Turnlamps, Inboard Tail/SToP Turnlamps, License Lamp (Pontiac)
Cell 110: Left and Right Side Marker Lamps, Park/Turnlamps
Center High Mounted Stoplamp Cell 110
Exterior Lights Circuit Description
Lighting Systems Components
Center High Mounted Stoplamp Cell 110
Center High Mounted Stoplamp Cell 110
Figure 5:

Cell 110: Taillamps, Outboard Tail/Stop Turnlamps, Inboard Tail/Stop Turnlamps, License Lamp (Pontiac)


Object Number: 480074  Size: FS
Lighting Systems Components
Exterior Lights Circuit Description
Center High Mounted Stoplamp Cell 110
Cell 110: Right and Left Tail/Stoplamp, License Lamp, Tail/Stop/Turnlamps
Ground Distribution Schematics
Cell 110: Right and Left Tail/Stoplamp, License Lamp, Tail/Stop/Turnlamps
Power Distribution Schematics

Exterior Lights Schematics Japan

Figure 1:

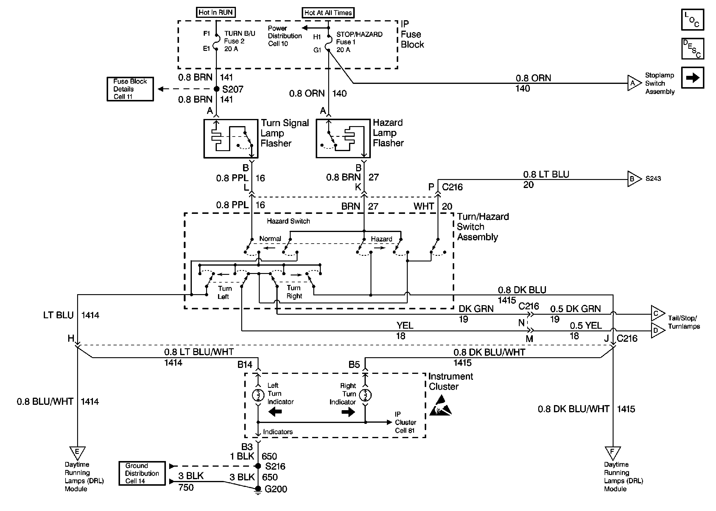
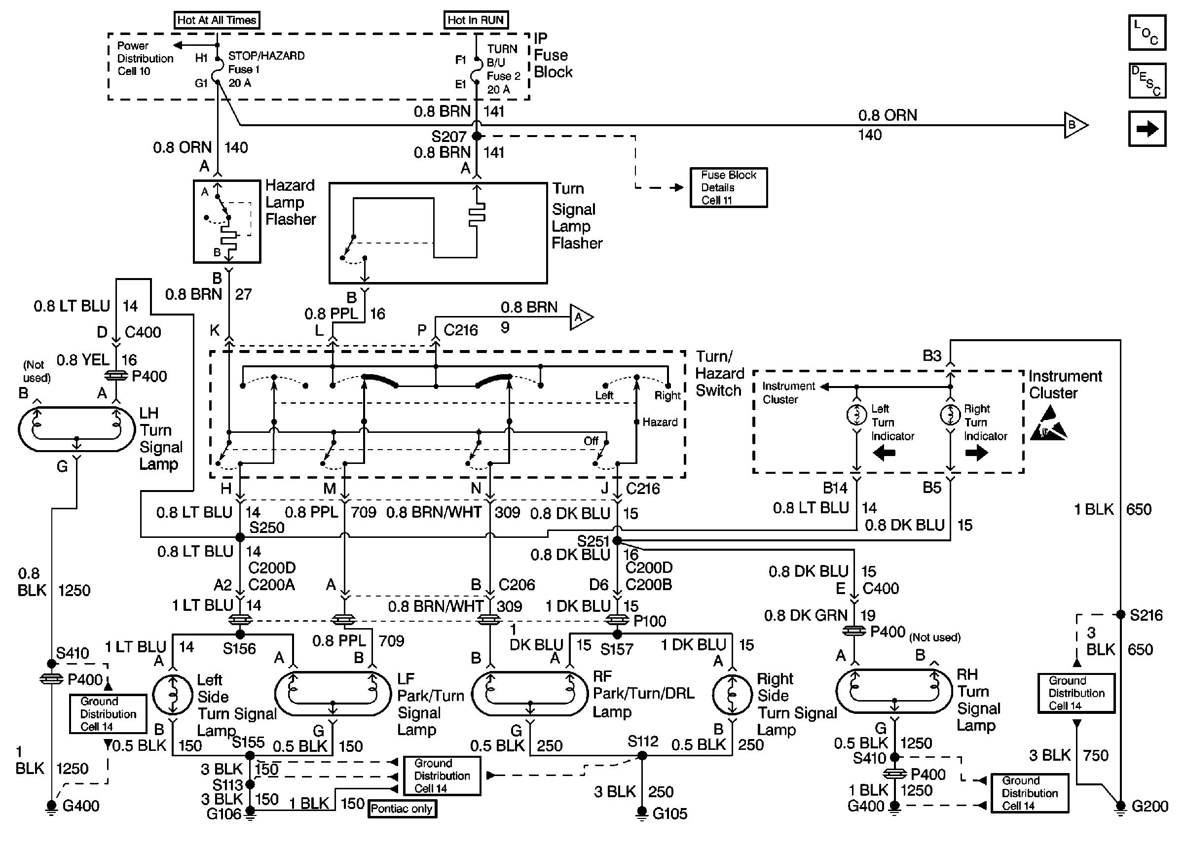
Cell 110: Side Turn Signal Lamps, Park/Turn Signal Lamps, RF Park/Turn/DRL Lamp, Turn Signal Lamps (Chevrolet)


Object Number: 480078  Size: FS
Power Distribution Schematics
Fuse Block Schematics
Cell 110: Center High Mounted Stoplamp (Chevrolet)
Cell 110: Center High Mounted Stoplamp (Chevrolet)
Exterior Lights Circuit Description
Lighting Systems Components
Cell 110: Taillamps, Tail/Stop/Turnlamps, License Lamp (Chevrolet)
Handling ESD Sensitive Parts Notice
Ground Distribution Schematics
Ground Distribution Schematics
Ground Distribution Schematics
Ground Distribution Schematics
Instrument Cluster: Analog Schematics
Figure 2:

Cell 110: Center High Mounted Stoplamp (Chevrolet)


Object Number: 480084  Size: FS
Power Distribution Schematics
Fuse Block Schematics
Cell 110: Side Turn Signal Lamps, Park/Turn Signal Lamps, RF Park/Turn/DRL Lamp, Turn Signal Lamps (Chevrolet)
Power Distribution Schematics
Fuse Block Schematics
Cell 138
Engine Controls Schematics
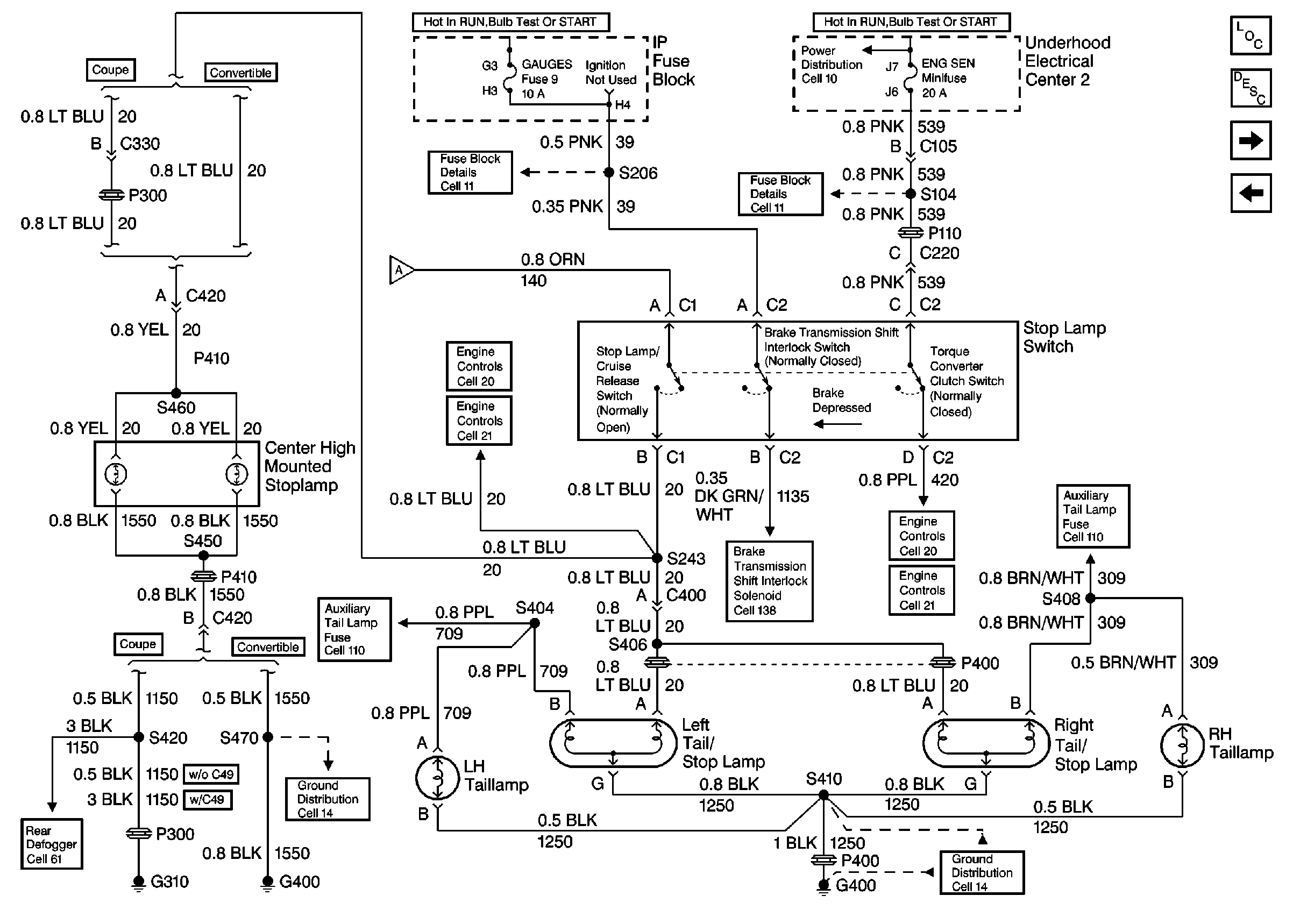
Cell 110: Taillamps, Tail/Stop/Turnlamps, License Lamp (Chevrolet)
Cell 110: Taillamps, Tail/Stop/Turnlamps, License Lamp (Chevrolet)
Ground Distribution Schematics
Cell 110: Side Turn Signal Lamps, Park/Turn Signal Lamps, RF Park/Turn/DRL Lamp, Turn Signal Lamps (Chevrolet)
Cell 110: Taillamps, Tail/Stop/Turnlamps, License Lamp (Chevrolet)
Exterior Lights Circuit Description
Lighting Systems Components
Defogger Schematics
Engine Controls Schematics
Engine Controls Schematics
Engine Controls Schematics
Figure 3:

Cell 110: Taillamps, Tail/Stop/Turnlamps, License Lamp (Chevrolet)


Object Number: 480089  Size: FS
Power Distribution Schematics
Cell 110: Side Turn Signal Lamps, Park/Turn Signal Lamps, RF Park/Turn/DRL Lamp, Turn Signal Lamps (Chevrolet)
Cell 110: Center High Mounted Stoplamp (Chevrolet)
Cell 110: Center High Mounted Stoplamp (Chevrolet)
Ground Distribution Schematics
Ground Distribution Schematics
Lighting Systems Components
Exterior Lights Circuit Description
Cell 110: Center High Mounted Stoplamp (Chevrolet)

Exterior Lights Schematics Europe and Scandinavia

Figure 1:

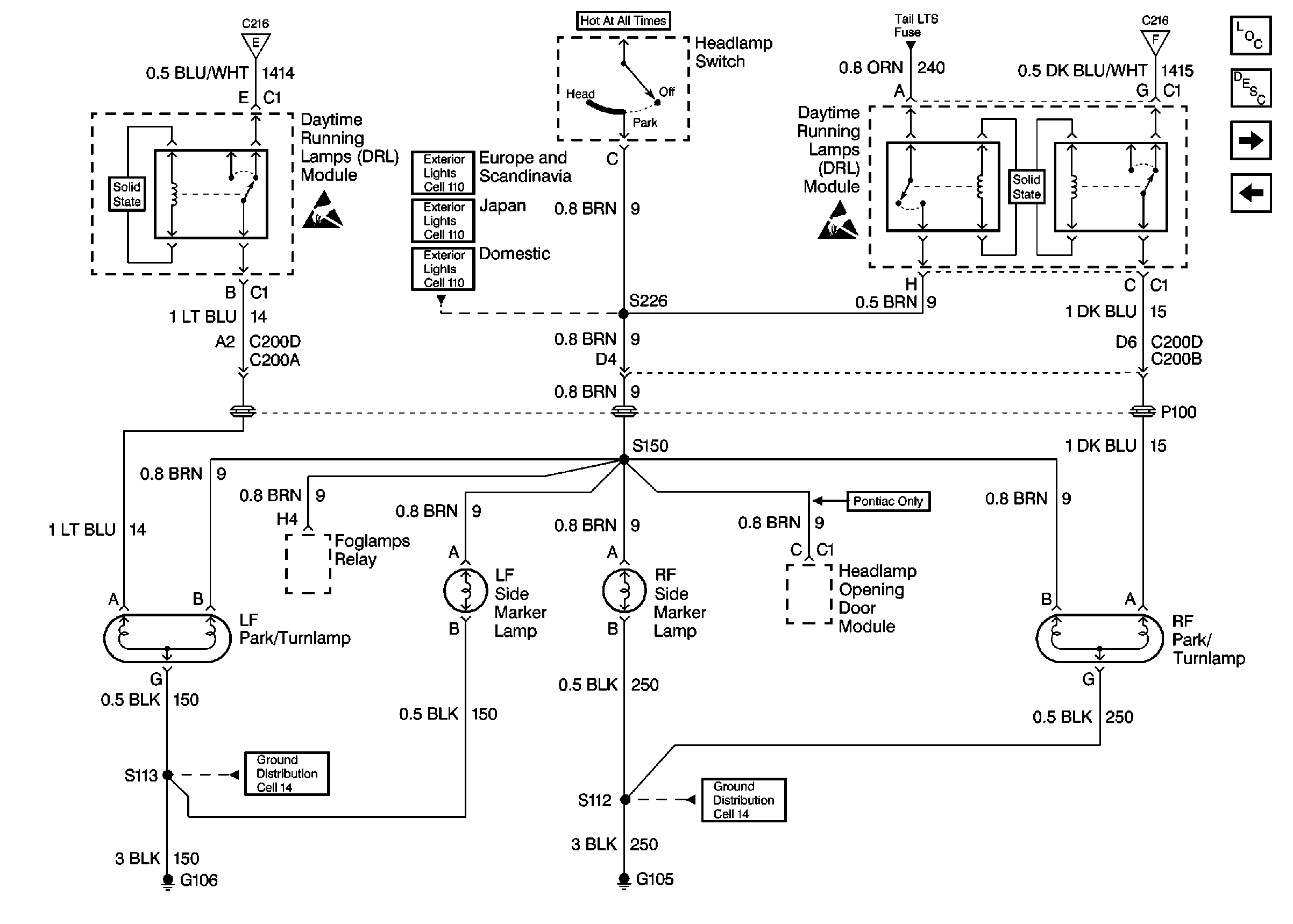
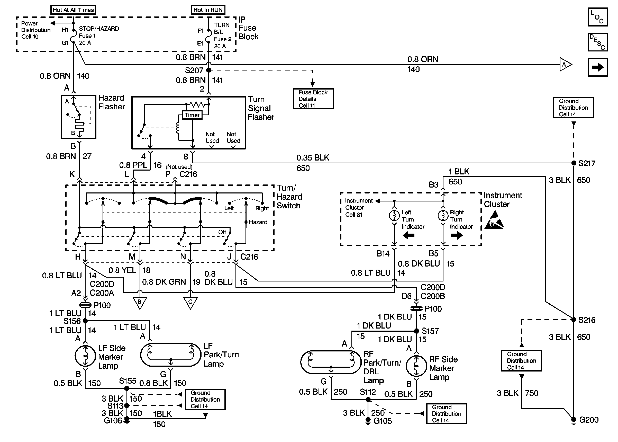
Cell 110: Side Marker Lamps, LF Park/Turn Lamp, RF Park/Turn/DRL Lamp (Chevrolet)


Object Number: 480094  Size: FS
Power Distribution Schematics
Fuse Block Schematics
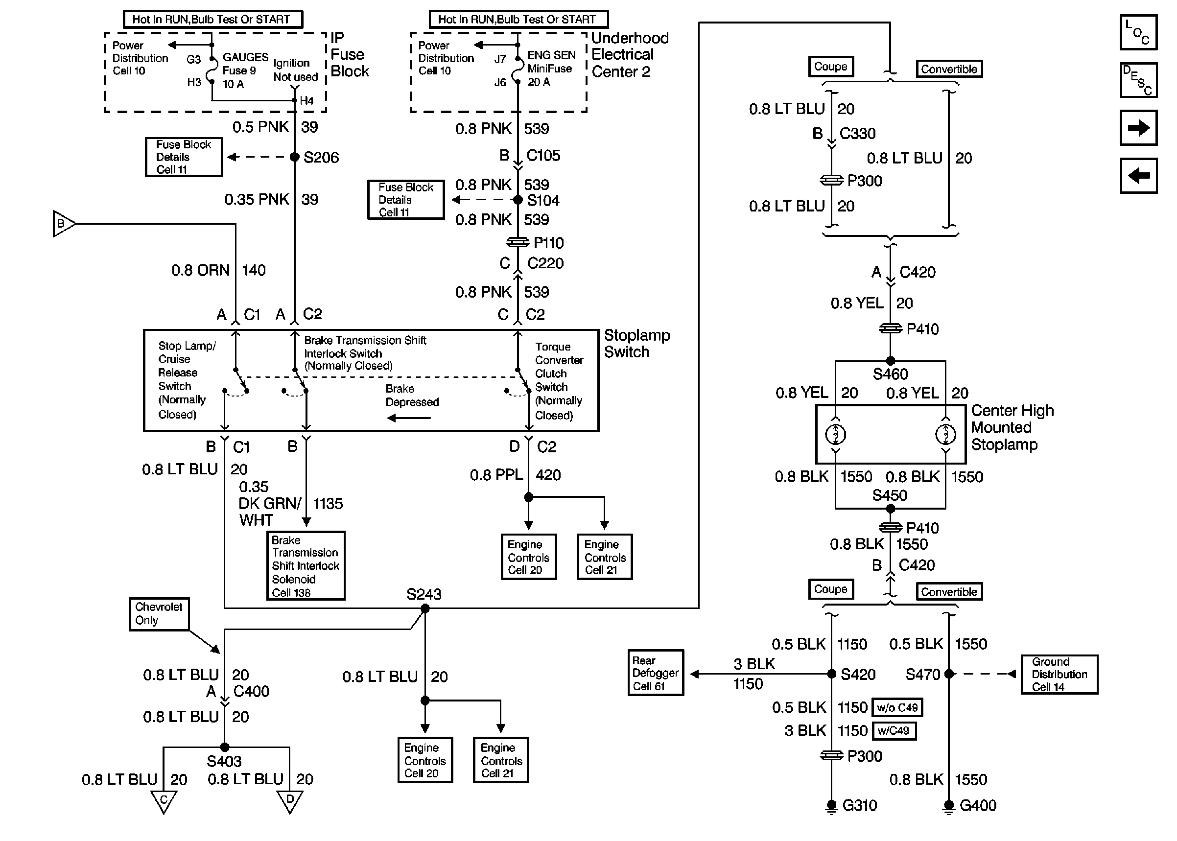
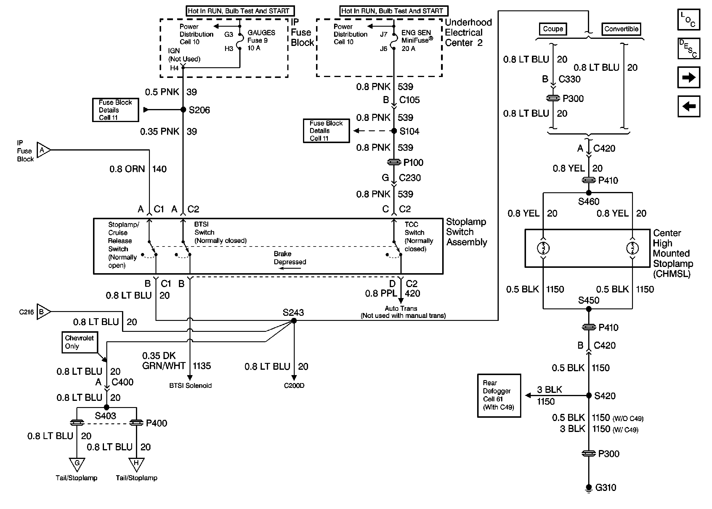
Cell 110: Center High Mounted Stoplamp, Taillamps, Tail/Stop Lamps(Chevrolet)
Lighting Systems Components
Exterior Lights Circuit Description
Cell 110: Center High Mounted Stoplamp, Taillamps, Tail/Stop Lamps(Chevrolet)
Ground Distribution Schematics
Ground Distribution Schematics
Ground Distribution Schematics
Ground Distribution Schematics
Cell 110: Rear Turn Lamps, Tail/Stop Lamps, License Lamps (Chevrolet)
Cell 110: Rear Turn Lamps, Tail/Stop Lamps, License Lamps (Chevrolet)
Handling ESD Sensitive Parts Notice
Instrument Cluster: Analog Schematics
Figure 2:

Cell 110: Center High Mounted Stoplamp, Taillamps, Tail/Stop Lamps (Chevrolet)


Object Number: 480103  Size: FS
Fuse Block Schematics
Cell 110: Side Marker Lamps, LF Park/Turn Lamp, RF Park/Turn/DRL Lamp(Chevrolet)
Engine Controls Schematics
Exterior Lights Schematics Domestic
Defogger Schematics
Ground Distribution Schematics
Ground Distribution Schematics
Exterior Lights Schematics Domestic
Engine Controls Schematics
Shift Lock Control Schematics
Fuse Block Schematics
Power Distribution Schematics
Lighting Systems Components
Exterior Lights Circuit Description
Cell 110: Rear Turn Lamps, Tail/Stop Lamps, License Lamps (Chevrolet)
Cell 110: Side Marker Lamps, LF Park/Turn Lamp, RF Park/Turn/DRL Lamp(Chevrolet)
Engine Controls Schematics
Engine Controls Schematics
Figure 3:

Cell 110: Rear Turn Lamps, Tail/Stop Lamps, License Lamps (Chevrolet)


Object Number: 480111  Size: FS
Power Distribution Schematics
Lighting Systems Components
Exterior Lights Circuit Description
Cell 110: Center High Mounted Stoplamp, Taillamps, Tail/Stop Lamps(Chevrolet)
Cell 110: Side Marker Lamps, LF Park/Turn Lamp, RF Park/Turn/DRL Lamp(Chevrolet)
Exterior Lights Schematics Domestic
Exterior Lights Schematics Domestic
Fog Lights Schematics
Ground Distribution Schematics
Exterior Lights Schematics Domestic
Fog Lights Schematics
Exterior Lights Schematics Domestic
Cell 110: Side Marker Lamps, LF Park/Turn Lamp, RF Park/Turn/DRL Lamp(Chevrolet)