GM Service Manual Online
For 1990-2009 cars only
Makes
🢒
Chevrolet
🢒
2000
🢒
Chevrolet C-Series Medium Duty Truck B7
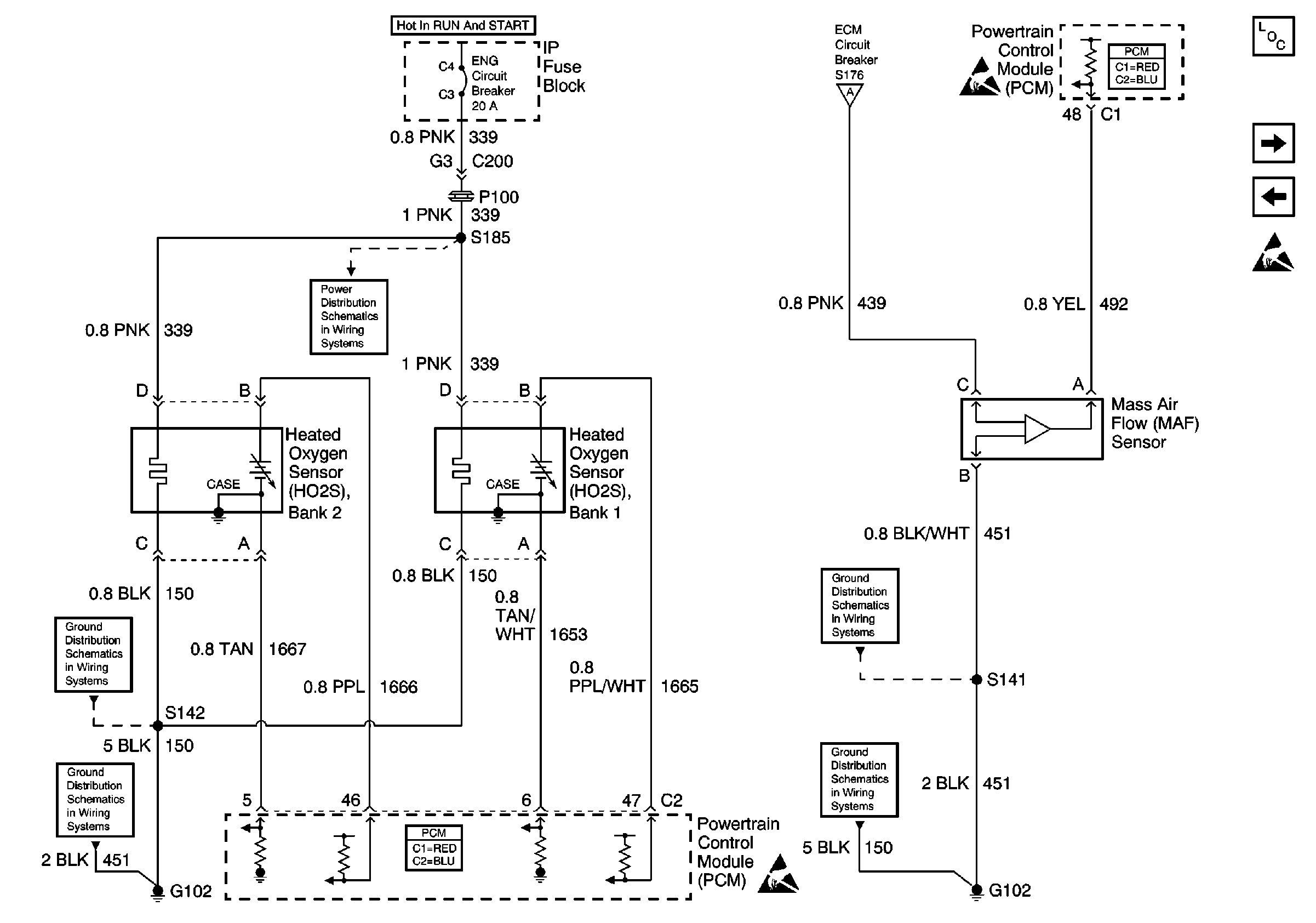
🢒 HO2S and MAF Sensor
HO2S and MAF Sensor
HO2S and MAF Sensor
Engine Controls Components
VSS
ECT, IAT, and MAP Sensors
Handling ESD Sensitive Parts Notice
DLC, PCM Power and Ground
Powertrain Control Module Connector End Views
Handling ESD Sensitive Parts Notice
ENG, ECM, FUEL Circuit Breakers
Gasoline Engine, G102
Gasoline Engine, S141 and S210
Gasoline Engine, G102
Powertrain Control Module Connector End Views
Handling ESD Sensitive Parts Notice
Gasoline Engine, G102