GM Service Manual Online
For 1990-2009 cars only
Makes
🢒
Chevrolet
🢒
2002
🢒
Chevrolet C-Series Medium Duty Truck B7
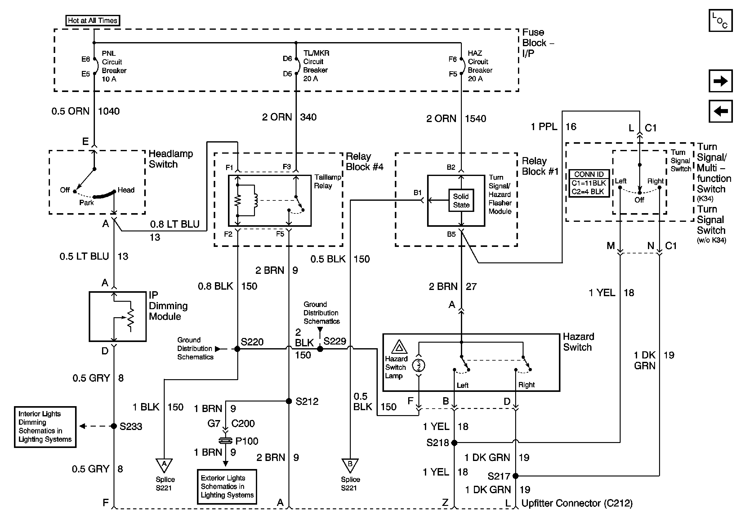
🢒 C212 (Upfitter Connector) Terminals A, F, L and Z
C212 (Upfitter Connector) Terminals A, F, L and Z
C212 (Upfitter Connector) Terminals A, F, L and Z
Master Electrical Component List
C212 (Upfitter Connector) Terminals D, G, K, R and V
C212 (Upfitter Connector) Terminals B, N, P, T and X, Junction Block- Upfitter I/P
C212 (Upfitter Connector) Terminals E and M
C212 (Upfitter Connector) Terminals E and M
Cell 117
G108 and S220 (L18)
Park Lamps
S220, S229 (LG5 - Late)