GM Service Manual Online
For 1990-2009 cars only
Figure 1:

Headlamp Switch, Instrument Cluster, Park/Neutral Positon Switch


Object Number: 521726  Size: FS
Instrument Cluster Components
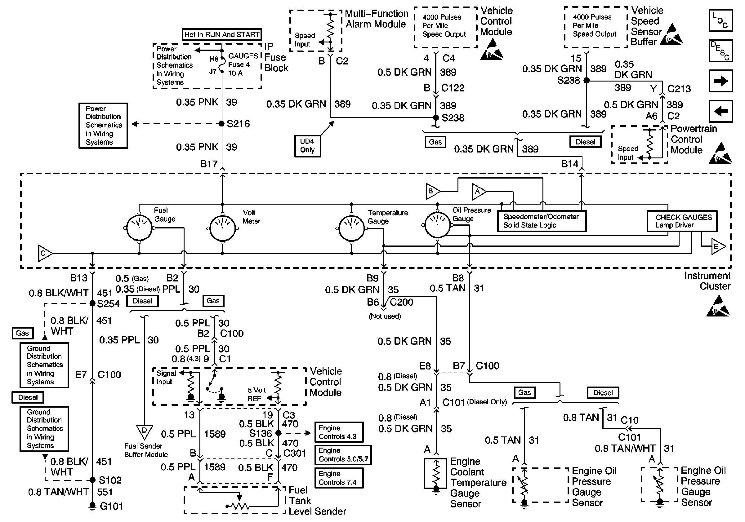
Instrument Cluster Circuit Description
Cell 81: GAUGES Fuse, Engine Coolant Temperature Gauge Sensor, G101
GAUGES Fuse, Engine Coolant Temperature Gauge Sensor, G101
GAUGES Fuse, Engine Coolant Temperature Gauge Sensor, G101
GAUGES Fuse, Engine Coolant Temperature Gauge Sensor, G101
Handling ESD Sensitive Parts Notice
Handling ESD Sensitive Parts Notice
ILLUM Fuse and Headlamp Switch
LIGHTING and BATT Fuses
IGN A, IGN B Fuses, and Ignition Switch
RADIO 1, WIPER, TRANS, and CRANK Fuses
ILLUM Fuse and Headlamp Switch
Components through S202 and S205 to G201
G103 (6.5L Engine)
G103 (7.4L Engine)
G103 (4.3L, 5.0L, and 5.7L Engines)
GAUGES, ILLUM, HAZARD, PARK LPS Fuses; Multi-Function Alarm Module; Left Front Door Jamb Switch; G201
DRL Diode Module, DRL Relay, DRL Control Module, Headlamp Switch
Headlamps, Brake Pressure Differential Switch
Headlights Schematics
Hazard Warning Switch, Turn/Hazard Lamp Flasher
Turn/Hazard Lamp Flasher
Figure 2:

GAUGES Fuse, Engine Coolant Temperature Gauge Sensor, G101


Object Number: 521734  Size: FS
IGN A, IGN B Fuses, and Ignition Switch
GAUGES Fuse
Headlamp Switch, Instrument Cluster, Park/Neutral Position Switch
G101 (Gasoline Engines)
G101 (Diesel Engine)
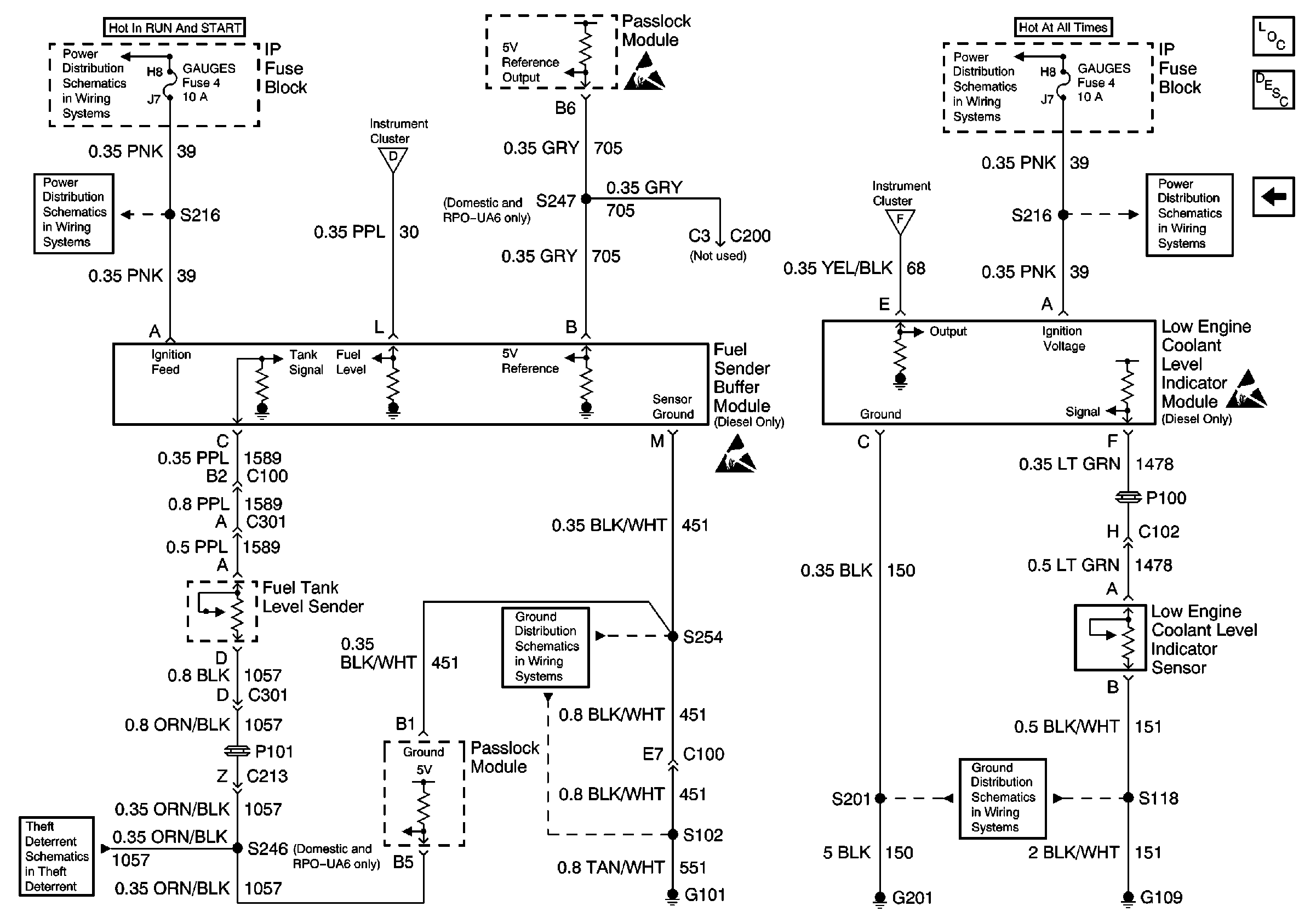
GAUGES Fuse, Fuel Sender Buffer Module, Low Engine Coolant Level Indicator Module, Low Engine Coolant Indicator Sensor, G103, G201, G209
Headlamp Switch, Instrument Cluster, Park/Neutral Position Switch
00 GMT600 IP Headlamp Sw, PNP Sw (Export)
GAUGES Fuse, WATER-IN-FUEL Indicator Sensor, G103
Instrument Cluster Components
Instrument Cluster Circuit Description
Fuel Pump and Sender, Fuel Pump Relay, VCM
Fuel Pump and Sender, Fuel Pump Relay, VCM
Fuel Pump and Sender, Fuel Pump Relay, VCM
Handling ESD Sensitive Parts Notice
Handling ESD Sensitive Parts Notice
Handling ESD Sensitive Parts Notice
Handling ESD Sensitive Parts Notice
Figure 3:

GAUGES Fuse, WATER-IN-FUEL Indicator Sensor, G103


Object Number: 521736  Size: FS
Instrument Cluster Components
Instrument Cluster Circuit Description
GAUGES Fuse, Fuel Sender Buffer Module, Low Engine Coolant Level Indicator Module, Low Engine Coolant Indicator Sensor, G103, G201, G209
GAUGES Fuse, Engine Coolant Temperature Gauge Sensor, G101
GAUGES Fuse, Engine Coolant Temperature Gauge Sensor, G101
GAUGES Fuse, Fuel Sender Buffer Module, Low Engine Coolant Level Indicator Module, Low Engine Coolant Indicator Sensor, G103, G201, G209
Handling ESD Sensitive Parts Notice
Handling ESD Sensitive Parts Notice
Handling ESD Sensitive Parts Notice
Handling ESD Sensitive Parts Notice
Handling ESD Sensitive Parts Notice
Handling ESD Sensitive Parts Notice
Handling ESD Sensitive Parts Notice
Handling ESD Sensitive Parts Notice
Handling ESD Sensitive Parts Notice
Handling ESD Sensitive Parts Notice
Handling ESD Sensitive Parts Notice
SIR Handling Caution
IGN A, IGN B Fuses, and Ignition Switch
GAUGES Fuse
G103 (6.5L Engine)
PWR, Switch and Alarm Delay Module
ABS System Schematics (IP, Wheel Speed Sensors, and EBCM)
DRL Diode Module, DRL Relay, DRL Control Module, Headlamp Switch
Figure 4:

GAUGES Fuse, Fuel Sender Buffer Module, Low Engine Coolant Level Indicator Module, Low Engine Coolant Indicator Sensor, G103, G201, G209


Object Number: 521739  Size: FS
Instrument Cluster Components
Instrument Cluster Circuit Description
GAUGES Fuse, WATER-IN-FUEL Indicator Sensor, G103
GAUGES Fuse, Engine Coolant Temperature Gauge Sensor, G101
GAUGES Fuse, WATER-IN-FUEL Indicator Sensor, G103
Handling ESD Sensitive Parts Notice
Handling ESD Sensitive Parts Notice
Handling ESD Sensitive Parts Notice
IGN A, IGN B Fuses, and Ignition Switch
IGN A, IGN B Fuses, and Ignition Switch
GAUGES Fuse
Passlock ™ Theft Deterrent System (Diesel)
G101 (Diesel Engine)
GAUGES Fuse