GM Service Manual Online
For 1990-2009 cars only
Makes
🢒
Chevrolet
🢒
2006
🢒
Kodiak C-Series (Conventional) C4/C5
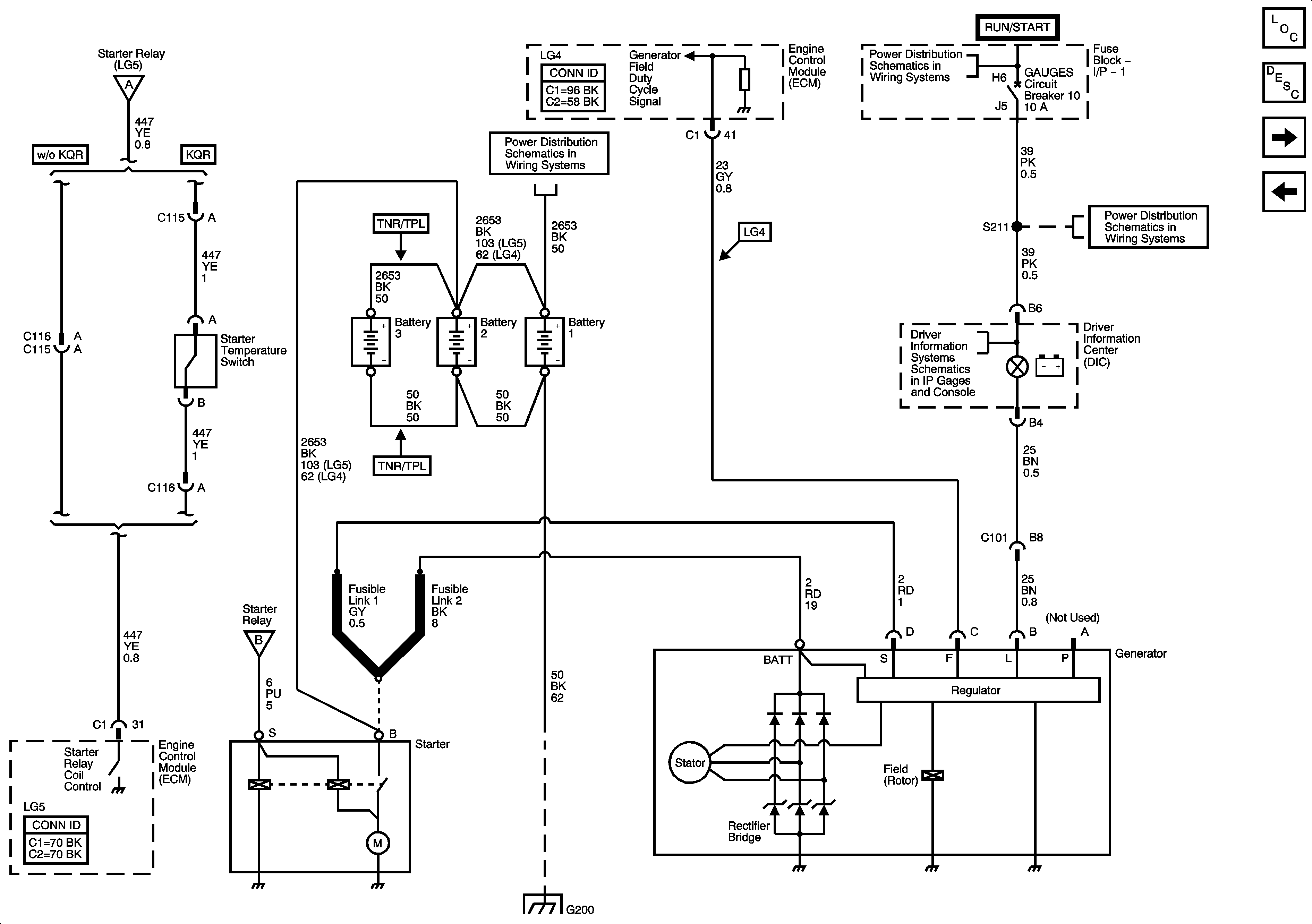
🢒 Starting System - 2 of 2 and Charging System (LG4/LG5)
Starting System - 2 of 2 and Charging System (LG4/LG5)
Starting System - 2 of 2 and Charging System (LG4/LG5)
Master Electrical Component List
Charging System Description and Operation
Starting System (L18/LLY)
Starting System - 1 of 2 (LG4/LG5)
Starting System - 1 of 2 (LG4/LG5)
Batteries - LG4/LG5 and B+ Bus
Ignition Switch - OFF/RUN/START, RUN/START, and START Bus Bars
AIRBAG, GAUGES, LT REAR TURN/STOP, and RT REAR TURN/STOP Fuses/Circuit Breakers
DIC
Starting System - 1 of 2 (LG4/LG5)
G203 - 1 of 4