GM Service Manual Online
For 1990-2009 cars only
Figure 1:

Module Power, Ground, Serial Data, and MIL


Object Number: 1636865  Size: FS
Master Electrical Component List
Powertrain Control Module Description
Control Module References
Engine Data Sensors - 5-Volt and Low Reference
Engine Controls Schematic Icons
Ignition Switch
G102, G113 and G115
B+ Bus
ABS, AIRBAG, CRUISE/SWTCH, HVAC/RPA/CRUISE, PCM IGN, and TRANS SOLS Fuses
Ignition Switch
G102, G113 and G115
ABS, AIRBAG, CRUISE/SWTCH, HVAC/RPA/CRUISE, PCM IGN, and TRANS SOLS Fuses
Data Link Connector (DLC) Schematics
Figure 2:

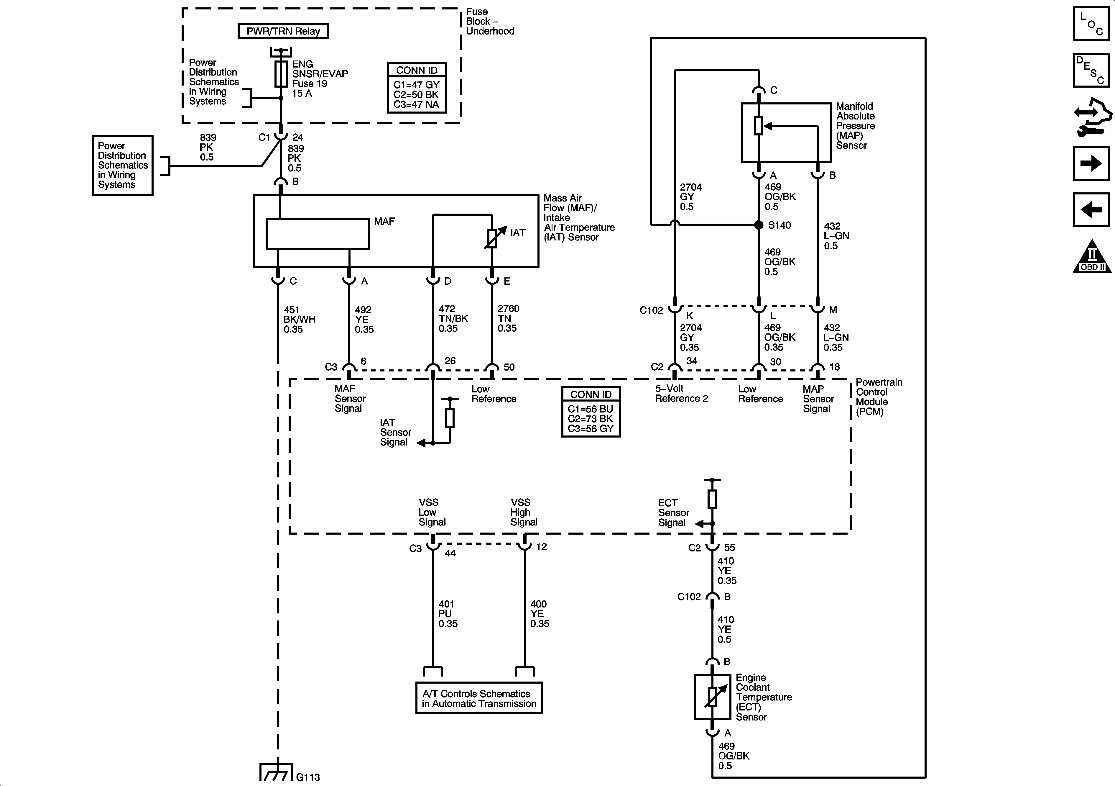
Engine Data Sensors - 5-Volt and Low Reference


Object Number: 1636866  Size: FS
Master Electrical Component List
Powertrain Control Module Description
Control Module References
Engine Data Sensors - MAF, Pressure, Temperature, and VSS
Module Power, Ground, Serial Data, and MIL
Engine Controls Schematic Icons
Figure 3:

Engine Data Sensors - MAF, Pressure, Temperature, and VSS


Object Number: 1636867  Size: FS
Master Electrical Component List
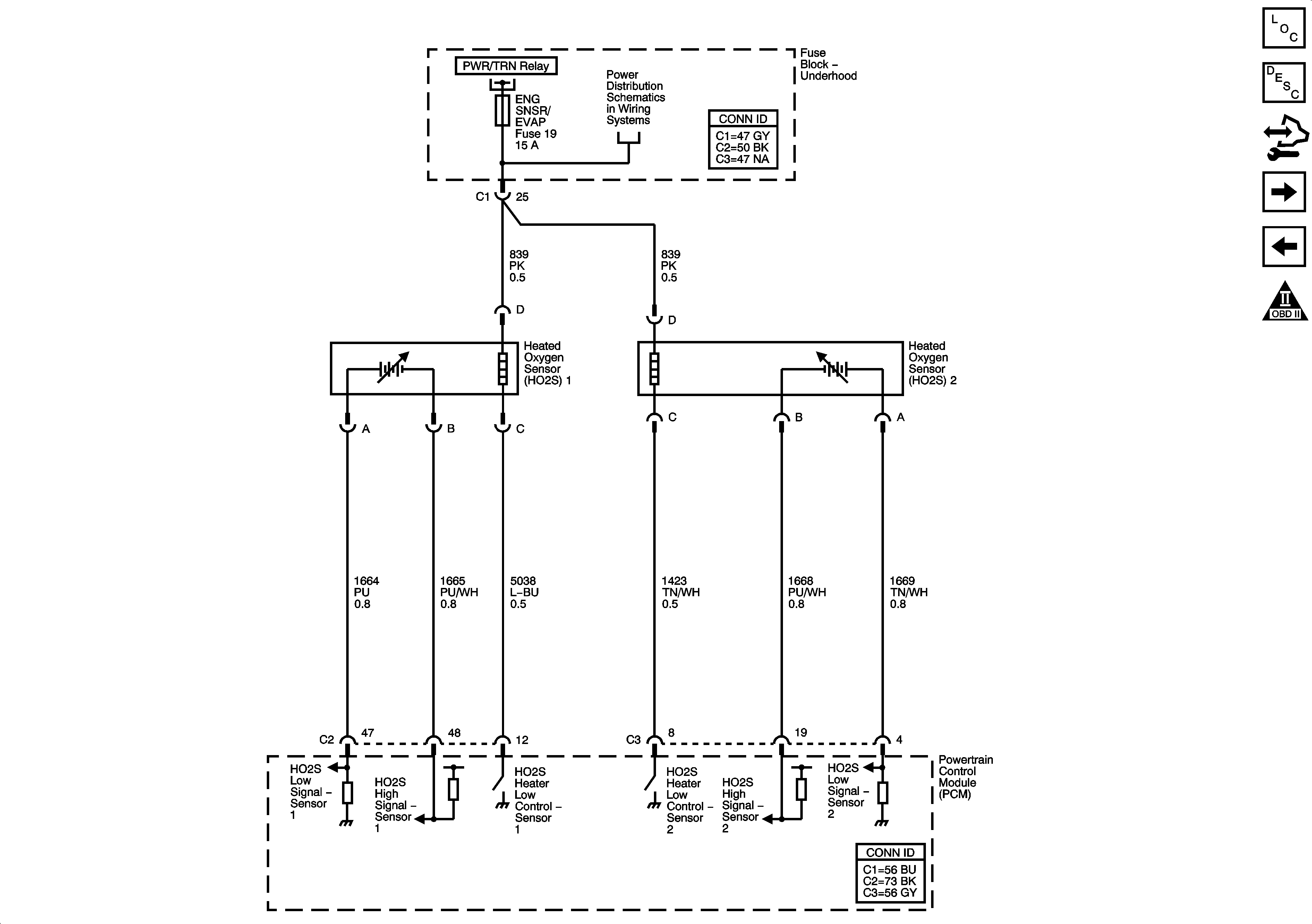
Control Module References
Engine Data Sensors - Oxygen Sensors
Engine Data Sensors - 5-Volt and Low Reference
Engine Controls Schematic Icons
ELEC IGN, EMIS/AWD, ENG SNSR/EVAP, ETC, FRT BLWR HI, and FUEL INJ Fuses
Module Power, Ground, Serial Data, and MIL
Module Power, Ground, Serial Data, and MIL
G102, G113 and G115
ISS, Pressure Control, and VSS
Figure 4:

Engine Data Sensors - Oxygen Sensors


Object Number: 1636868  Size: FS
Master Electrical Component List
Control Module References
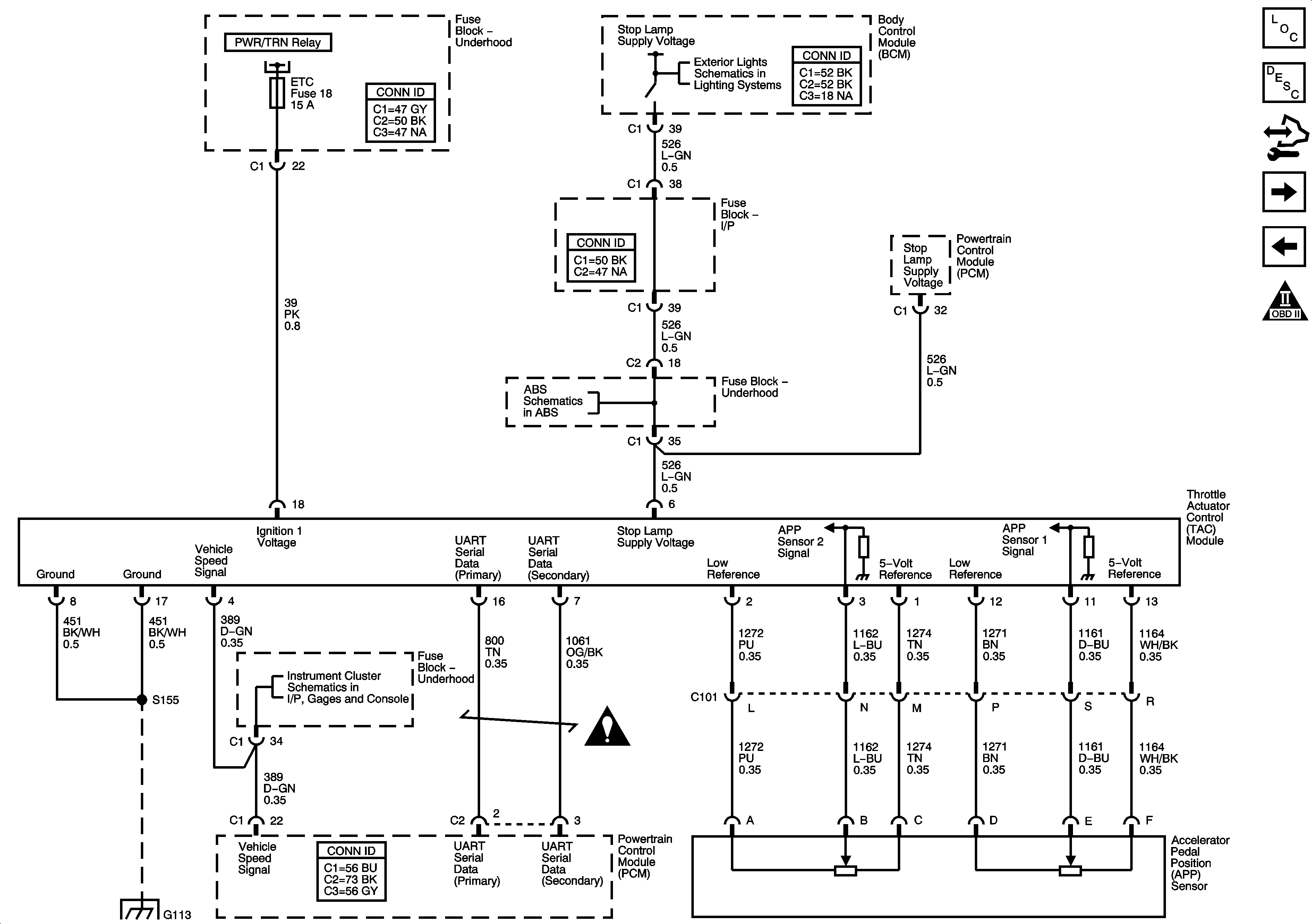
Engine Data Sensors - Throttle Actuator Controls
Engine Data Sensors - MAF, Pressure, Temperature, and VSS
Engine Controls Schematic Icons
Module Power, Ground, Serial Data, and MIL
ELEC IGN, EMIS/AWD, ENG SNSR/EVAP, ETC, FRT BLWR HI, and FUEL INJ Fuses
Figure 5:

Engine Data Sensors - Throttle Actuator Controls


Object Number: 1636869  Size: FS
Master Electrical Component List
Throttle Actuator Control (TAC) System Description
Control Module References
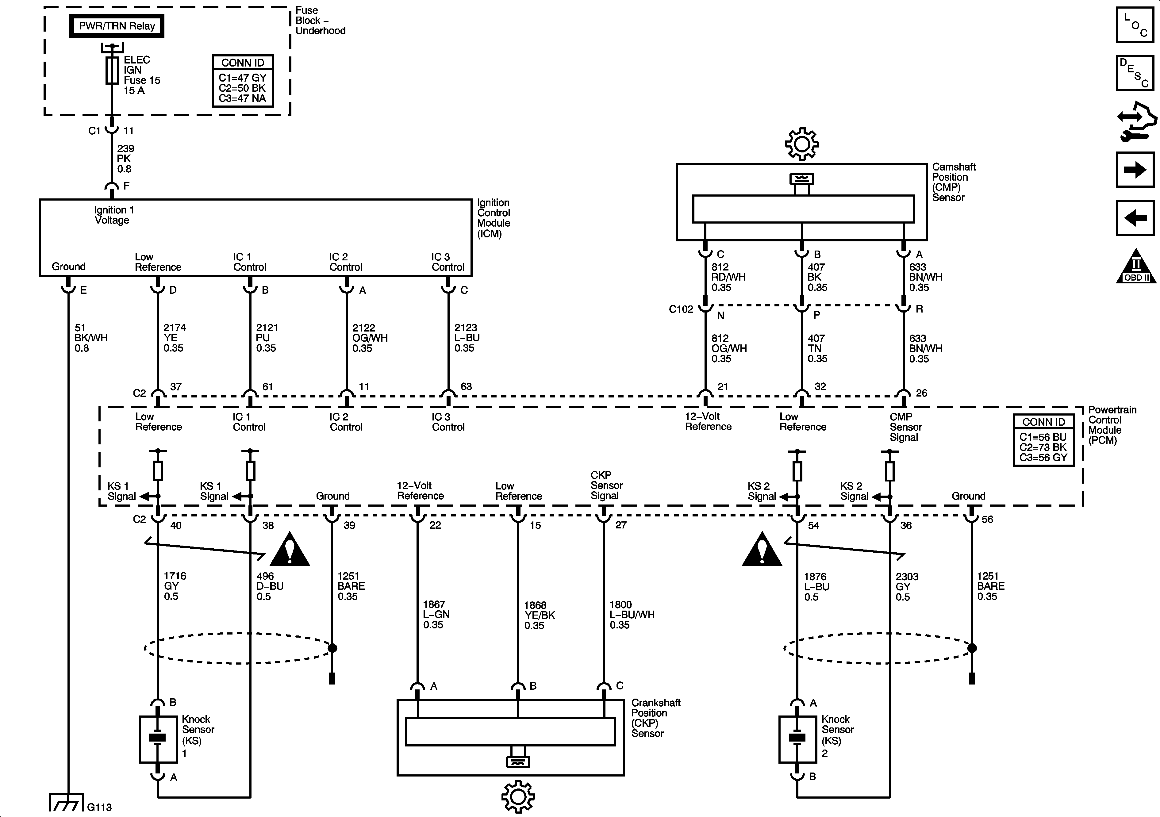
Ignition Controls - Ignition System
Engine Data Sensors - Oxygen Sensors
Engine Controls Schematic Icons
Module Power, Ground, Serial Data, and MIL
Stop/Turn Signal Lamps
Driver Inputs, Indicators
Gages, Ground, and Power
G102, G113 and G115
Engine Controls Schematic Icons
Figure 6:

Ignition Controls - Ignition System


Object Number: 1636870  Size: FS
Master Electrical Component List
Electronic Ignition (EI) System Description
Control Module References
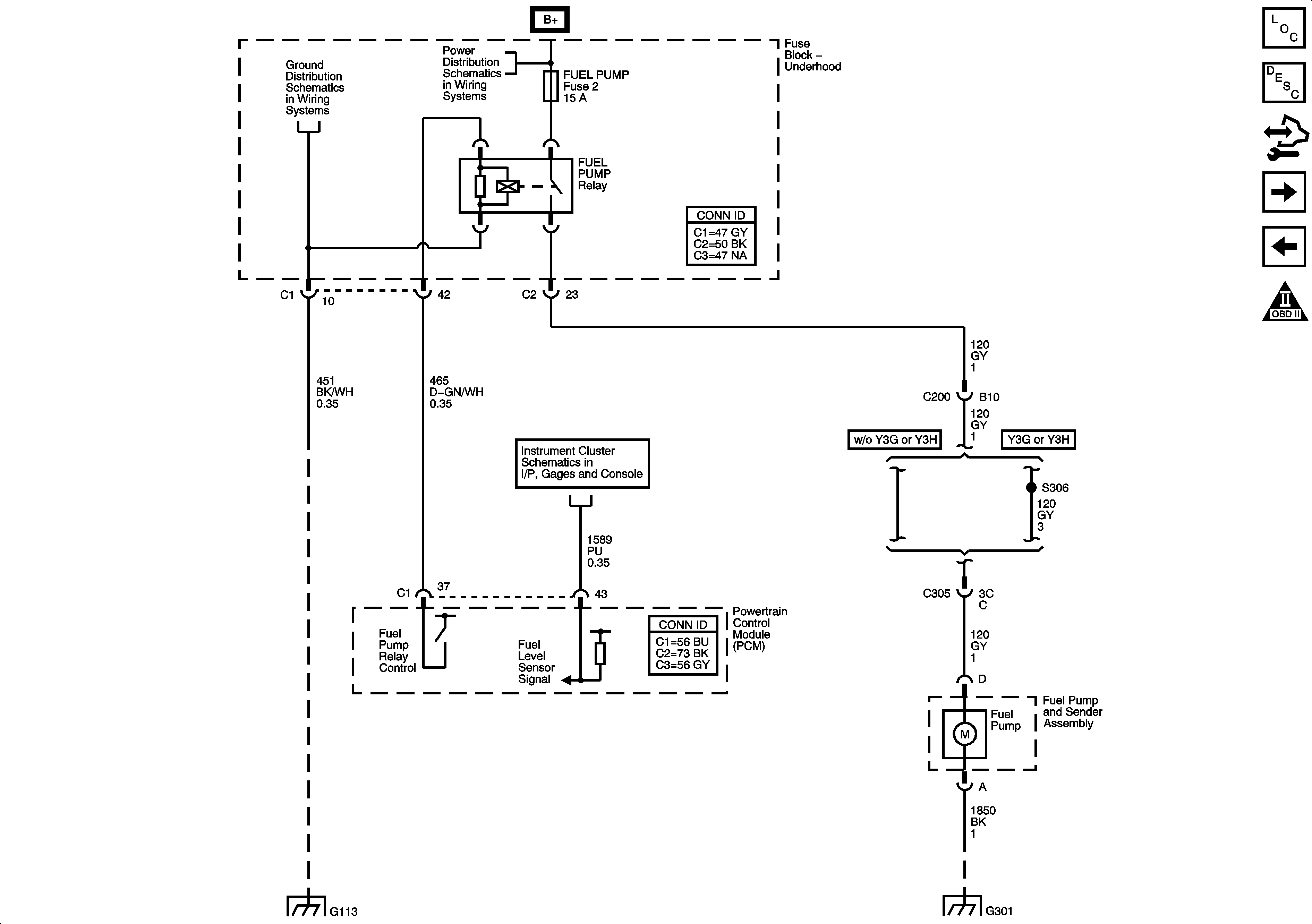
Fuel Controls - Fuel Pump Controls
Engine Data Sensors - Throttle Actuator Controls
Engine Controls Schematic Icons
Module Power, Ground, Serial Data, and MIL
Engine Controls Schematic Icons
Engine Controls Schematic Icons
G102, G113 and G115
Figure 7:

Fuel Controls - Fuel Pump Controls


Object Number: 1636871  Size: FS
Master Electrical Component List
Fuel System Description
Control Module References
Fuel Controls - Fuel Injectors
Ignition Controls - Ignition System
Engine Controls Schematic Icons
G102, G113 and G115
ABS MOTOR, AC/DC INVRTR, AUX/PWR 12VDC, FRT WSW, and PCM ETC Fuses
Gages, Ground, and Power
G102, G113 and G115
G301
Figure 8:

Fuel Controls - Fuel Injectors


Object Number: 1636872  Size: FS
Master Electrical Component List
Fuel System Description
Control Module References
Fuel Controls - EVAP Controls
Fuel Controls - Fuel Pump Controls
Engine Controls Schematic Icons
Module Power, Ground, Serial Data, and MIL
Figure 9:

Fuel Controls - EVAP Controls


Object Number: 1636873  Size: FS
Master Electrical Component List
Evaporative Emission Control System Description
Control Module References
Controlled/Monitored Subsystem References
Fuel Controls - Fuel Injectors
Engine Controls Schematic Icons
Gages, Ground, and Power
CNSTR/VENT, CLSTR/HVAC, INT/LAMP, ONSTAR, and RADIO AMP Fuses
Module Power, Ground, Serial Data, and MIL
ELEC IGN, EMIS/AWD, ENG SNSR/EVAP, ETC, FRT BLWR HI, and FUEL INJ Fuses
ELEC IGN, EMIS/AWD, ENG SNSR/EVAP, ETC, FRT BLWR HI, and FUEL INJ Fuses
Figure 10:

Controlled/Monitored Subsystem References


Object Number: 1636874  Size: FS
Master Electrical Component List
Powertrain Control Module Description
Control Module References
Transmission Controlled References
Fuel Controls - EVAP Controls
Engine Controls Schematic Icons
A/C Compressor Controls
Engine Cooling Schematics
Driver Inputs, Indicators
All-Wheel Drive Schematics
Starting
Charging
Indicators and Lighting
Cruise Control Schematics
Figure 11:

Transmission Controlled References


Object Number: 1636875  Size: FS
Master Electrical Component List
Powertrain Control Module Description
Control Module References
Controlled/Monitored Subsystem References
Engine Controls Schematic Icons
Shift Solenoids, TCC, and TFT
Internal Mode Switch
ISS, Pressure Control, and VSS