GM Service Manual Online
For 1990-2009 cars only

Engine Controls Schematics w/o CTF

Figure 1:

Module Power, Ground, Serial Data, and MIL


Object Number: 806011  Size: FS
Master Electrical Component List
Engine Control Component Description (Without RPO CTF)
Engine Data Sensors - 5 Volt and Low Reference
Engine Controls Schematic Icons
Ignition Switch - OFF/RUN/START, RUN/START and START Bus Bars
B+ Bus Bar
START and TRANS Fuses/Circuit Breakers
ENGINE and PCM-I Fuses/Circuit Breakers
GAUGES, L-RR TRUCK, R-RR TRUCK, and SIR Fuses/Circuit Breakers
A/C COMP, HTD FUEL, PCM-B, and RR DEFOG Fuses
Power and Indicators
Engine Data Sensors - Glow Plug Controls
Electronic Fan Controls, Coolant Level Switch
G103 - 1 of 2, G105, and G106
G103 - 2 of 2
J1939 Serial Data (L65/L18/LG4/LC8) - 2 of 2
Figure 2:

Engine Data Sensors - 5-Volt and Low Reference


Object Number: 806021  Size: FS
Master Electrical Component List
Engine Control Component Description (Without RPO CTF)
Engine Data Sensors - Pressure and Temperature
Module Power, Ground, Serial Data, and MIL
Engine Controls Schematic Icons
Figure 3:

Engine Data Sensors - Pressure and Temperature Sensors


Object Number: 806029  Size: FS
Master Electrical Component List
Turbocharger System Description (Without RPO CTF)
Engine Data Sensors - Pedal Position
Engine Data Sensors - 5 Volt and Low Reference
Engine Controls Schematic Icons
Ground and Gages
Fuel Gage
Figure 4:

Engine Data Sensors - Pedal Position


Object Number: 806196  Size: FS
Master Electrical Component List
Engine Control Component Description (Without RPO CTF)
Engine Data Sensors - Glow Plug Controls
Engine Data Sensors - Pressure and Temperature
Engine Controls Schematic Icons
Ignition Switch - RUN and ACC/RUN Bus Bars
AXLE/4WD, BRAKE, CHASSIS, and HTR/AC Fuses/Circuit Breakers
G101 - 1 of 2
Figure 5:

Engine Data Sensors - Glow Plugs Controls


Object Number: 806030  Size: FS
Master Electrical Component List
Glow Plug System Description
Fuel Controls - Water in Fuel/Temperature Sensors
Engine Data Sensors - Pedal Position
Engine Controls Schematic Icons
Ignition Switch - OFF/RUN/START, RUN/START and START Bus Bars
GAUGES, L-RR TRUCK, R-RR TRUCK, and SIR Fuses/Circuit Breakers
Module Power, Ground, Serial Data, and MIL
Module Power, Ground, Serial Data, and MIL
Module Power, Ground, Serial Data, and MIL
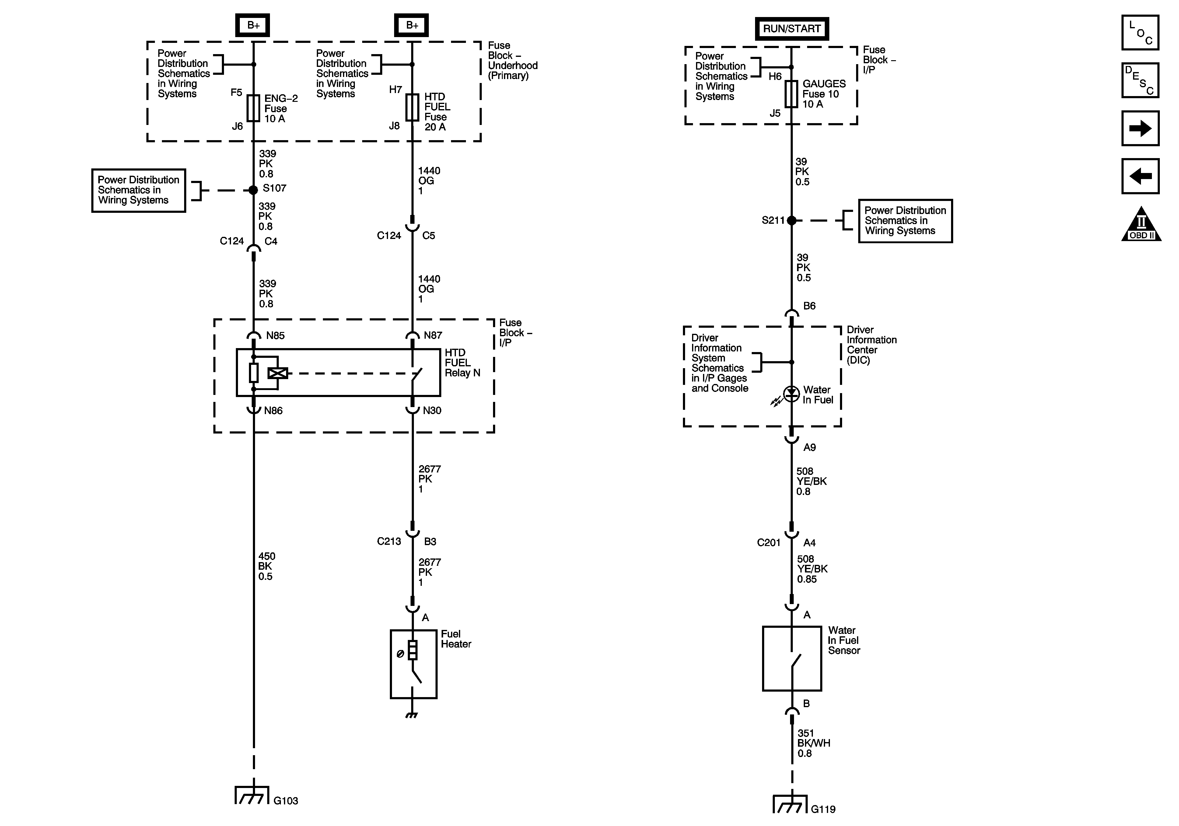
Figure 6:

Fuel Controls - Water In Fuel/Temperature Sensors


Object Number: 1348087  Size: FS
Master Electrical Component List
Fuel System Description (Without RPO CTF)
Fuel Controls - Fuel Injectors
Engine Data Sensors - Glow Plug Controls
Engine Controls Schematic Icons
B+ Bus Bar
B+ Bus Bar
Ignition Switch - OFF/RUN/START, RUN/START and START Bus Bars
ENG 2, ENG 3, and O2A Fuses - LG4
GAUGES, L-RR TRUCK, R-RR TRUCK, and SIR Fuses/Circuit Breakers
Driver Information Center (DIC)
G103 - 1 of 2, G105, and G106
G118, G119, and G120
Figure 7:

Fuel Controls - Fuel Injectors


Object Number: 806039  Size: FS
Master Electrical Component List
Fuel System Description (Without RPO CTF)
Controlled/Monitored Subsystem Reference
Fuel Controls - Water in Fuel/Temperature Sensors
Engine Controls Schematic Icons
B+ Bus Bar
ENG 1 and ENG 4 Fuses (LG4/LG5)
G100 (LG4)
Figure 8:

Controlled/Monitored Subsystem References - 1 of 2


Object Number: 806062  Size: FS
Master Electrical Component List
Engine Control Component Description (Without RPO CTF)
Controlled/Monitored Subsystem Reference
Fuel Controls - Fuel Injectors
Engine Controls Schematic Icons
Power Take-Off (LG4/L18/LB7) - 2 of 2
Power Take-Off (LG4/L18/LB7) - 1 of 2
Figure 9:

Controlled/Monitored Subsystems References - 2 of 2


Object Number: 806066  Size: FS
Master Electrical Component List
Engine Control Component Description (Without RPO CTF)
Controlled/Monitored Subsystem Reference
Engine Controls Schematic Icons
Ground and Gages
Engine Exhaust System
Electronic Fan Controls, Coolant Level Switch
L18/LB7/LG4/LLY
Starting System (L18/LB7/LLY)
Backup Lamps
Blower Controls (C60)
Hydraulic
Two Speed Axle Controls

Engine Controls Schematics CTF

Figure 1:

Module Power, Ground, Serial Data, and MIL


Object Number: 1492876  Size: FS
Master Electrical Component List
Engine Control Component Description (Without RPO CTF)
Engine Data Sensors - 5-Volt and Low Reference
Engine Controls Schematic Icons
Ignition Switch - OFF/RUN/START, RUN/START and START Bus Bars
B+ Bus Bar
A/C COMP, HTD FUEL, PCM-B, and RR DEFOG Fuses
START and TRANS Fuses/Circuit Breakers
GAUGES, L-RR TRUCK, R-RR TRUCK, and SIR Fuses/Circuit Breakers
GAUGES, L-RR TRUCK, R-RR TRUCK, and SIR Fuses/Circuit Breakers
Power and Indicators
Engine Data Sensors - Pressure and Temperature 2 of 2
Engine Data Sensors - Pressure and Temperature 1 of 2
Engine Data Sensors - VSS and Injector Timing Controls
G103 - 2 of 2
G103 - 1 of 2, G105, and G106
J1939 Serial Data (L65/L18/LG4/LC8) - 2 of 2
Figure 2:

Engine Data Sensors - 5-Volt and Low Reference


Object Number: 1647775  Size: FS
Master Electrical Component List
Engine Control Component Description (Without RPO CTF)
Engine Data Sensors - Pressure and Temperature 1 of 2
Module Power, Ground, Serial Data, and MIL
Engine Controls Schematic Icons
Figure 3:

Engine Data Sensors - Pressure and Temperature 1 of 2


Object Number: 1647780  Size: FS
Master Electrical Component List
Engine Control Component Description (Without RPO CTF)
Engine Data Sensors - Pressure and Temperature 2 of 2
Engine Data Sensors - 5-Volt and Low Reference
Engine Controls Schematic Icons
Module Power, Ground, Serial Data, and MIL
Figure 4:

Engine Data Sensors - Pressure and Temperature - 2 of 2


Object Number: 1647785  Size: FS
Master Electrical Component List
Fuel System Description (Without RPO CTF)
Engine Data Sensors - APP Sensor and High Idle Switch - UF3
Engine Data Sensors - Pressure and Temperature 1 of 2
Engine Controls Schematic Icons
Ground and Gages
Module Power, Ground, Serial Data, and MIL
Figure 5:

Engine Data Sensors - APP Sensor and High Idle Switch - UF3


Object Number: 1647810  Size: FS
Master Electrical Component List
Fuel System Description (Without RPO CTF)
Engine Data Sensors - VSS and Injector Timing Controls
Engine Data Sensors - Pressure and Temperature 2 of 2
Engine Controls Schematic Icons
Ignition Switch - RUN and ACC/RUN Bus Bars
AXLE/4WD, BRAKE, CHASSIS, and HTR/AC Fuses/Circuit Breakers
G101 - 1 of 2
Figure 6:

Engine Data Sensors - VSS and Injector Timing Controls


Object Number: 1647819  Size: FS
Master Electrical Component List
Turbocharger System Description (Without RPO CTF)
Engine Data Sensors - EGR Valve and Glow Plug Controls
Engine Data Sensors - APP Sensor and High Idle Switch - UF3
Engine Controls Schematic Icons
Ignition Switch - OFF/RUN/START, RUN/START and START Bus Bars
GAUGES, L-RR TRUCK, R-RR TRUCK, and SIR Fuses/Circuit Breakers
Engine Data Sensors - APP Sensor and High Idle Switch - UF3
Figure 7:

Engine Data Sensors - EGR Valve and Glow Plug Controls


Object Number: 1647833  Size: FS
Master Electrical Component List
Turbocharger System Description (Without RPO CTF)
Fuel Controls - Fuel Sensors and Suction Control Valve (SCV)
Engine Data Sensors - VSS and Injector Timing Controls
Engine Controls Schematic Icons
B+ Bus Bar
B+ Bus Bar
Ignition Switch - OFF/RUN/START, RUN/START and START Bus Bars
ENG 2, ENG 3, and O2A Fuses - LG4
GAUGES, L-RR TRUCK, R-RR TRUCK, and SIR Fuses/Circuit Breakers
Driver Information Center (DIC)
G103 - 1 of 2, G105, and G106
G118, G119, and G120
G118, G119, and G120
Figure 8:

Fuel Controls - Fuel Sensors and Suction Control Valve (SCV)


Object Number: 1647850  Size: FS
Master Electrical Component List
Turbocharger System Description (Without RPO CTF)
Fuel Controls - Fuel Injectors
Engine Data Sensors - EGR Valve and Glow Plug Controls
Engine Controls Schematic Icons
B+ Bus Bar
ENG 1 and ENG 4 Fuses (LG4/LG5)
G103 - 1 of 2, G105, and G106
Figure 9:

Fuel Controls - Fuel Injectors


Object Number: 1647868  Size: FS
Master Electrical Component List
Turbocharger System Description (Without RPO CTF)
Controlled/Monitored Subsystem References
Fuel Controls - Fuel Sensors and Suction Control Valve (SCV)
Engine Controls Schematic Icons
Power Take-Off (LG5)
Power Take-Off (LG5)
Figure 10:

Controlled/Monitored Subsystem References


Object Number: 1647884  Size: FS
Master Electrical Component List
Turbocharger System Description (Without RPO CTF)
Fuel Controls - Fuel Injectors
Engine Controls Schematic Icons
Ground and Gages
Electronic Fan Controls, Coolant Level Switch
Engine Exhaust System
L18/LB7/LG4/LLY
Starter Control (LG4/LG5)
Backup Lamps
A/C Compressor Controls (C60)
Traction Control and Brake Lamp Switch
Two Speed Axle Controls