GM Service Manual Online
For 1990-2009 cars only
Makes
🢒
Holden
🢒
2008
🢒
Viva
🢒
Body Systems
🢒
Lighting
🢒 Interior Lights Schematics
Figure
1:
Interior Lights
Master Electrical Component List
Control Module References
Fuse Block - Underhood B+ Bus, 1 of 3
Fuse Block - Underhood B+ Bus, 1 of 3
Fuse Block - Underhood B+ Bus, 1 of 3
Fuse Block - Underhood B+ Bus, 1 of 3
Audible Warnings
Remote Function
Remote Function
G101
G203
G302
G205, G301
G402
G304
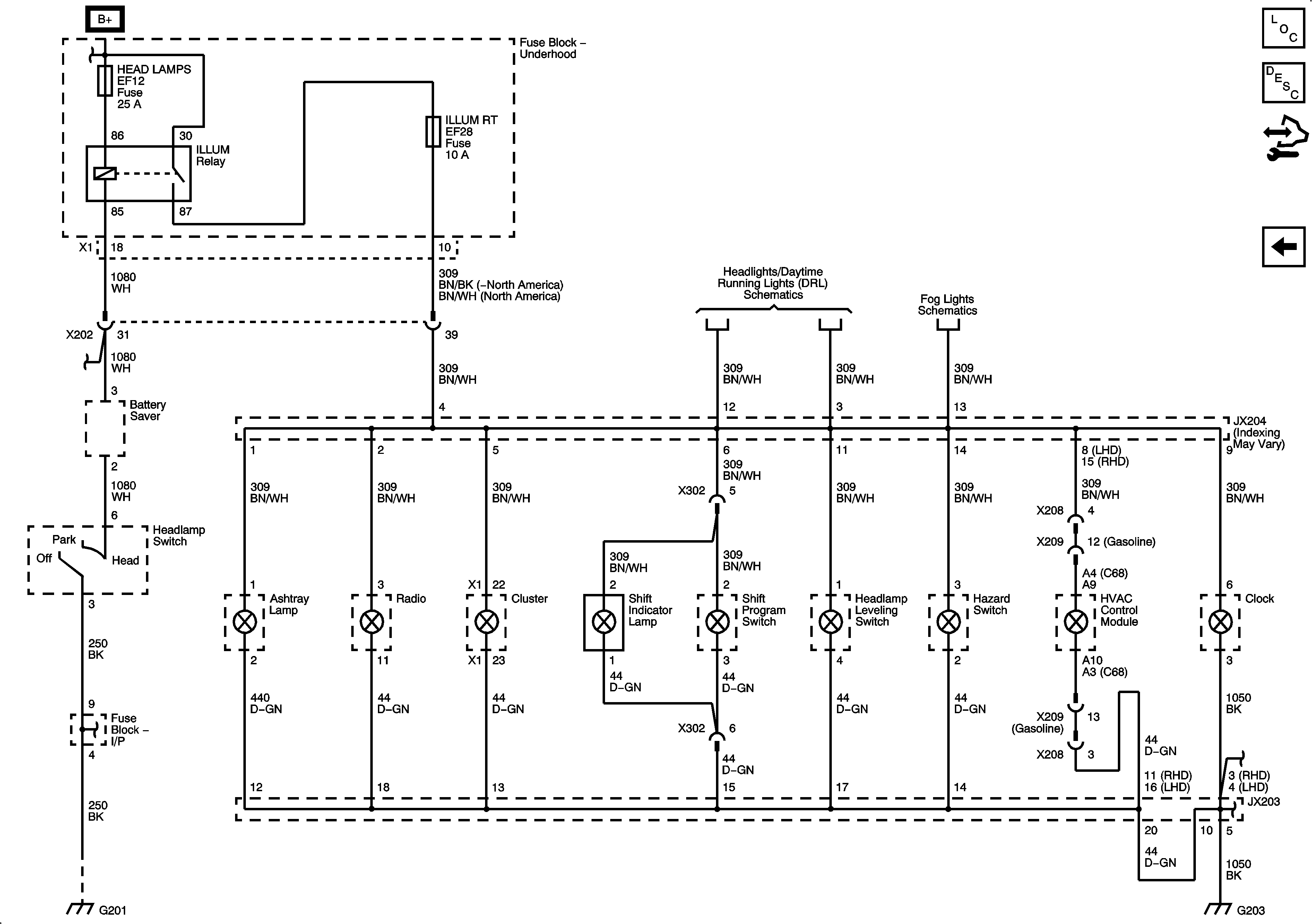
Figure
2:
I/P Illumination
Master Electrical Component List
Control Module References
Fuse Block - Underhood B+ Bus, 1 of 3
Headlights Schematics (RHD)
Front Fog Lamps - LHD Except North America
G101
G201 - 1 of 2
G101
G101
G203