GM Service Manual Online
For 1990-2009 cars only
Figure 1:

Front Fog Lamps - LHD Except North America


Object Number: 1962912  Size: FS
Master Electrical Component List
Control Module References
Rear Fog Lamps
Fuse Block - Underhood B+ Bus, 1 of 3
Fuse Block - Underhood B+ Bus, 1 of 3
Fuse Block - Underhood B+ Bus, 1 of 3
Rear Fog Lamps
Rear Fog Lamps
G101
G102
G101
G201 - 1 of 2
G201 - 1 of 2
Headlights Schematics (RHD)
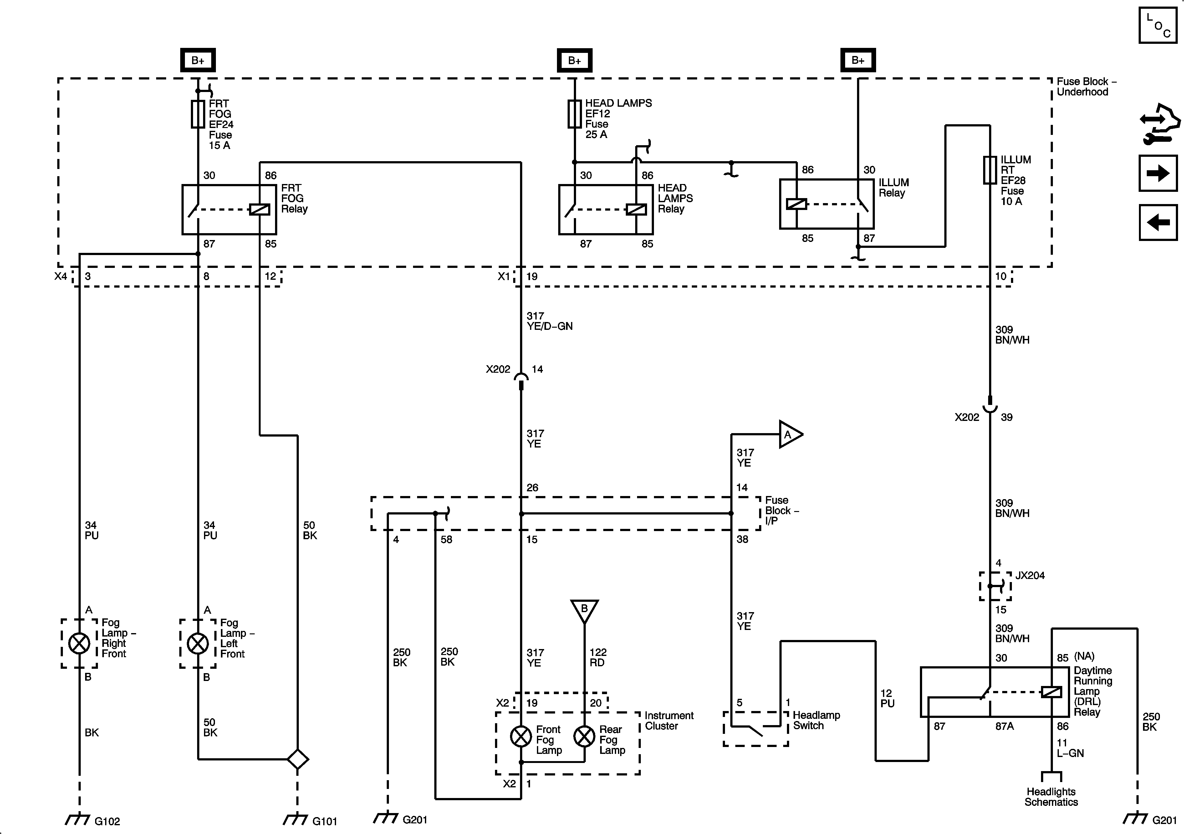
Figure 2:

Front - North America


Object Number: 1966749  Size: FS
Master Electrical Component List
Control Module References
Rear Fog Lamps
Fuse Block - Underhood B+ Bus, 1 of 3
Fuse Block - Underhood B+ Bus, 1 of 3
Fuse Block - Underhood B+ Bus, 1 of 3
Rear Fog Lamps
Rear Fog Lamps
G101
G102
G101
G201 - 1 of 2
G201 - 1 of 2
Headlights Schematics (RHD)
Figure 3:

Rear Fog Lamps


Object Number: 1962913  Size: FS
Master Electrical Component List
Control Module References
Front Fog Lamps - LHD Except North America
Fuse Block - Underhood B+ Bus, 1 of 3
Fuse Block - Underhood B+ Bus, 1 of 3
Fuse Block - Underhood B+ Bus, 1 of 3
Fuse Block - Underhood B+ Bus, 1 of 3
Front Fog Lamps - LHD Except North America
Front Fog Lamps - LHD Except North America
G201 - 1 of 2
G304
G303, G401
G402