GM Service Manual Online
For 1990-2009 cars only
Figure 1:

Power and Ground, DLC


Object Number: 677737  Size: FS
Master Electrical Component List
Pressure Control Valve Relay, Turbocharger Boost Pressure Sensor
IP Fuse Block, Circuit Breakers 1, 2, 3
Pressure Control Valve Relay, Turbocharger Boost Pressure Sensor
Pressure Control Valve Relay, Turbocharger Boost Pressure Sensor
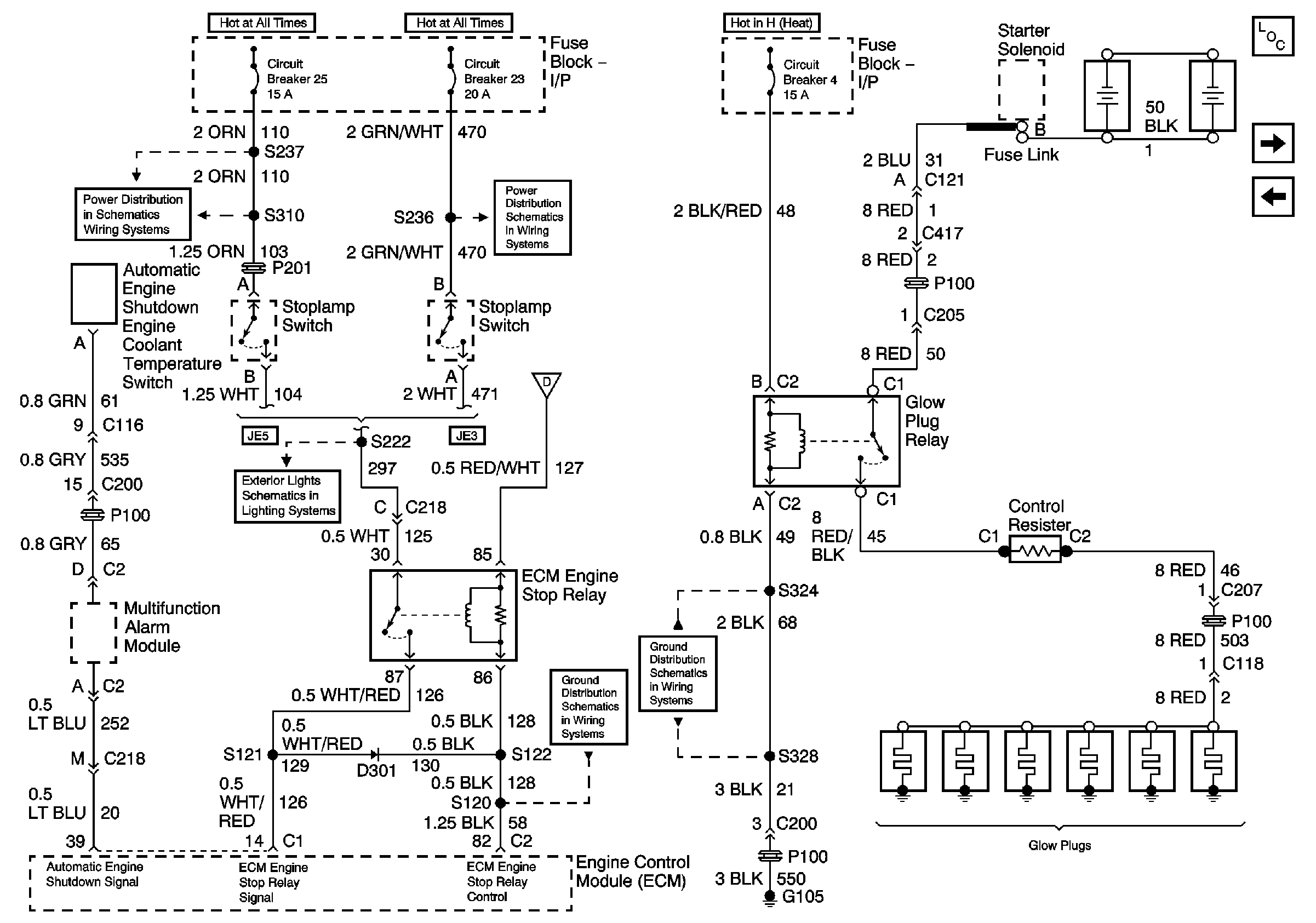
Stop Lamps Switches, ECM Engine Stop Relay, Glow Plugs
G407, Splice Pack 3, S120, S121, S122, S150, S242, S361
Data Link Connector (DLC) Schematics
Figure 2:

Pressure Control Valve Relay, Turbocharger Boost Pressure Sensor


Object Number: 677873  Size: FS
Master Electrical Component List
Speedometer Adapter
Power and Ground, DLC
Power and Ground, DLC
Power and Ground, DLC
G407, Splice Pack 3, S120, S121, S122, S150, S242, S361
G407, Splice Pack 3, S120, S121, S122, S150, S242, S361
Figure 3:

Speedometer Adapter


Object Number: 677795  Size: FS
Master Electrical Component List
Stop Lamps Switches, ECM Engine Stop Relay, Glow Plugs
Pressure Control Valve Relay, Turbocharger Boost Pressure Sensor
IP Fuse Block, Circuit Breaker 6 (1 of 2)
Circuit Breaker 6 (2 of 2)
G105 S328, S325
Fuse Voltage Supply
Electric Operated-Switches (2 of 2)
IP Fuse Block, Circuit Breakers 1, 2, 3
Engine Exhaust Brake Electrical Schematic
Figure 4:

Stop Lamps Switches, ECM Engine Stop Relay, Glow Plugs


Object Number: 677781  Size: FS
Master Electrical Component List
IP Cluster
Speedometer Adapter
IP Fuse Block, Circuit Breakers 22, 23, 24, 25, 26
Hazard Flasher, Stop Lamps Switch-JE5
IP Fuse Block, Circuit Breakers 22, 23, 24, 25, 26
Power and Ground, DLC
G407, Splice Pack 3, S120, S121, S122, S150, S242, S361
G105 Continued, S324, S326, S500
Figure 5:

IP Cluster


Object Number: 677899  Size: FS
Master Electrical Component List
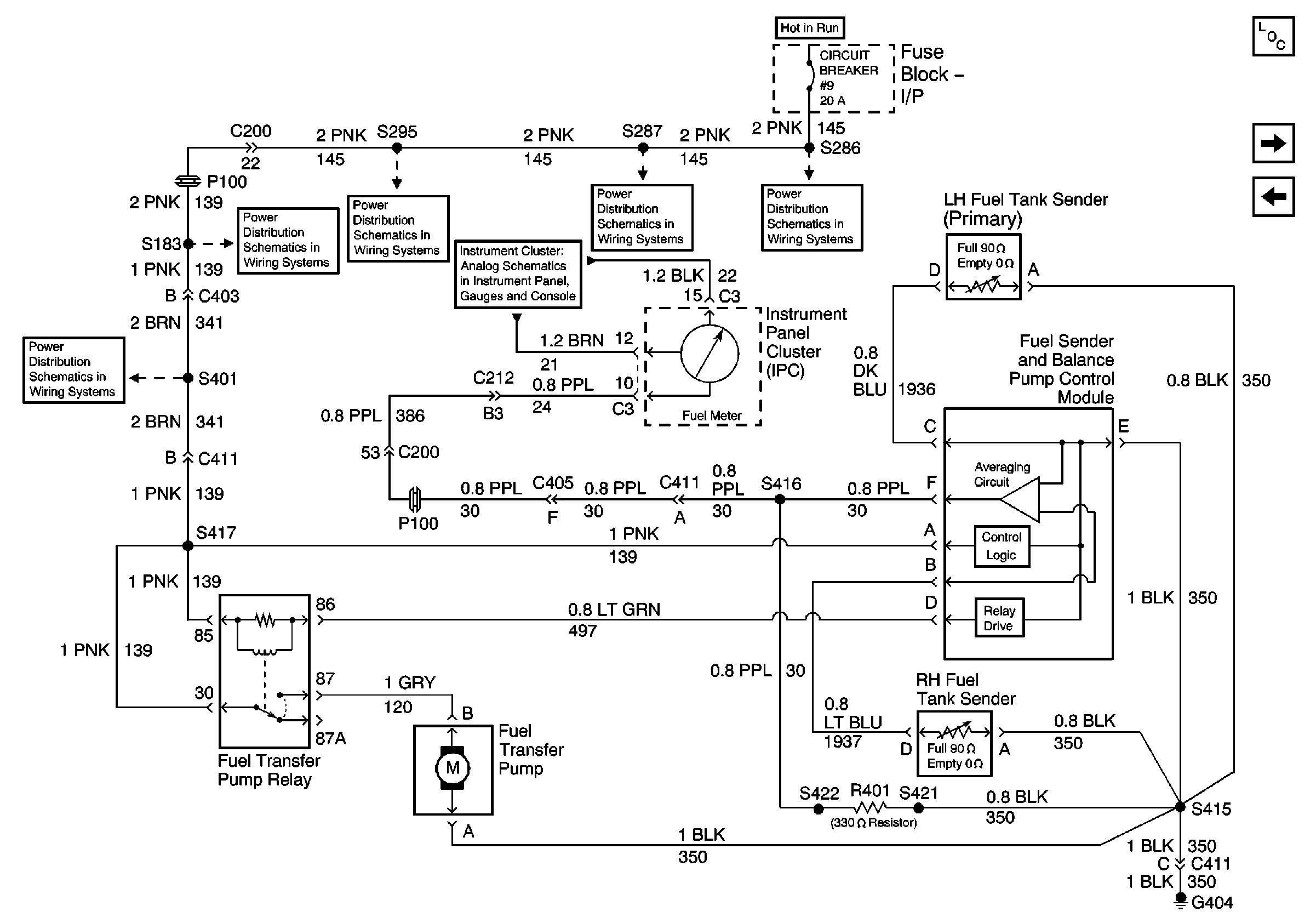
Fuel Tank Sensor-Dual Tank
Stop Lamps Switches, ECM Engine Stop Relay, Glow Plugs
Circuit Breaker 6 (2 of 2)
G105 Continued, S324, S326, S500
G105 S328, S325
G407, Splice Pack 3, S120, S121, S122, S150, S242, S361
G407, Splice Pack 3, S120, S121, S122, S150, S242, S361
Figure 6:

Fuel Tank Sensor-Dual Tank


Object Number: 590267  Size: FS
Master Electrical Component List
Cylinder 1,3,5, Fuel Injectors
IP Cluster
Circuit Breaker 9 (2 of 2)
Circuit Breaker 9 (2 of 2)
IP Fuse Block, Circuit Breaker 9 (1 of 2)
Fuel, Temperature, Oil Pressure and Check Gauges
IP Fuse Block, Circuit Breaker 9 (1 of 2)
IP Fuse Block, Circuit Breaker 9 (1 of 2)
Figure 7:

Cylinder 1,3,5, Fuel Injectors


Object Number: 677897  Size: FS
Master Electrical Component List
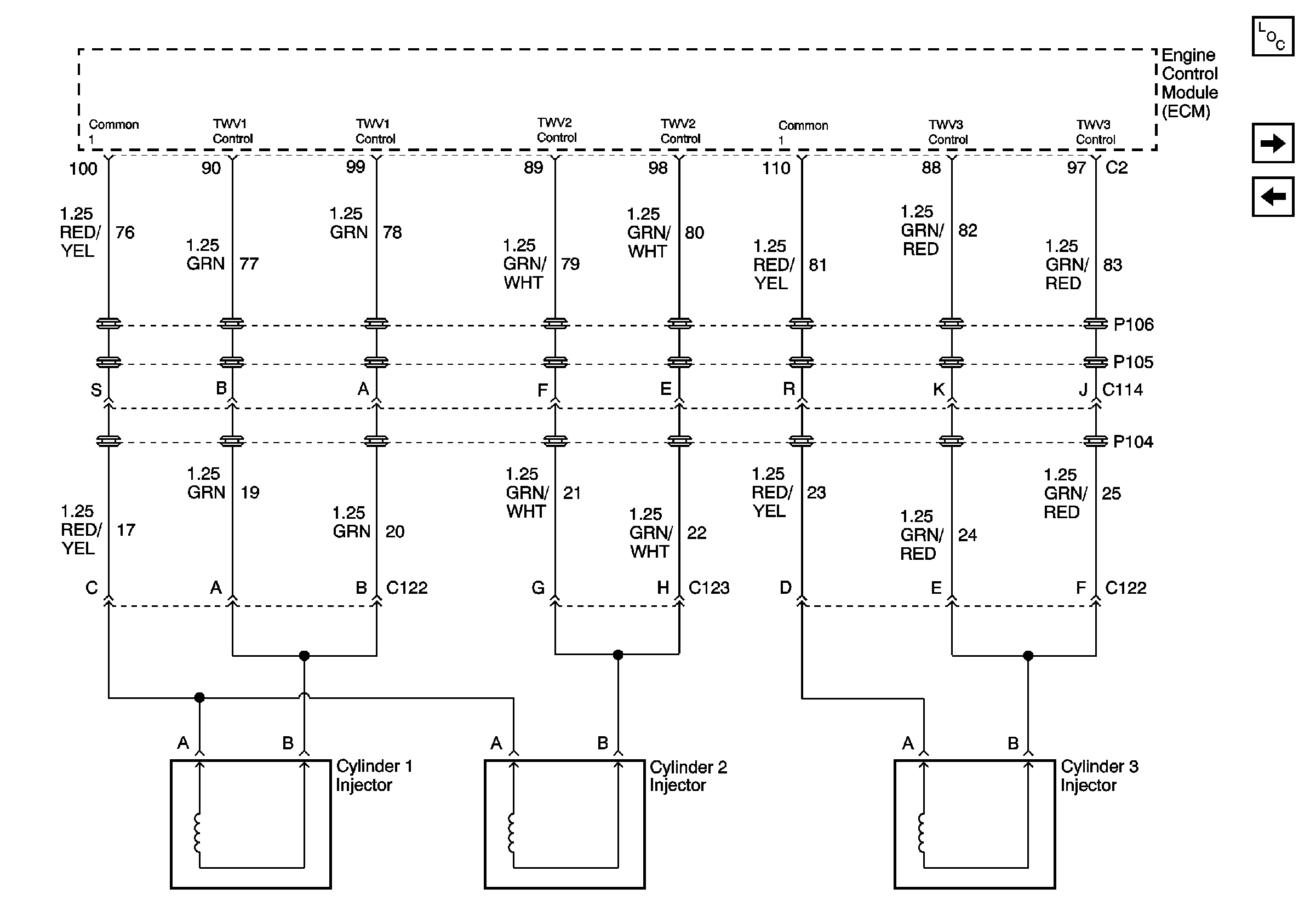
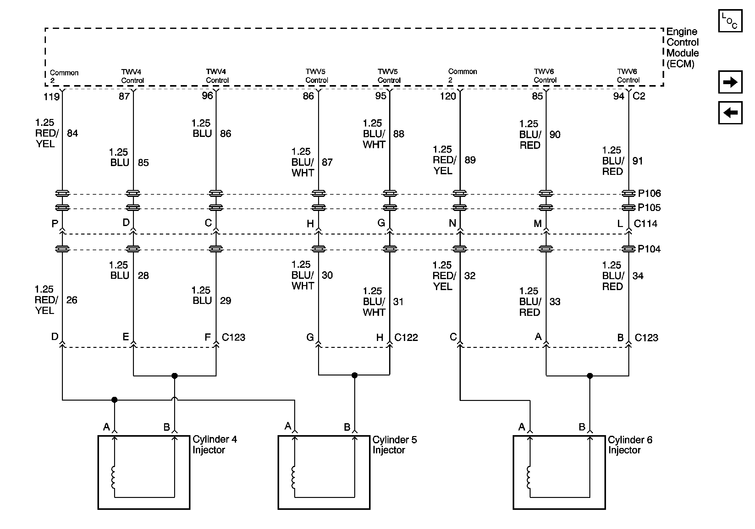
Cylinder 2, 4, 6, Fuel Injectors
Fuel Tank Sensor-Dual Tank
Figure 8:

Cylinder 2, 4, 6, Fuel Injectors


Object Number: 677890  Size: FS
Master Electrical Component List
Acc. Pedal Sensors, Fuel Pressure Sensor, Injector Pump Speed Sensor
Cylinder 1,3,5, Fuel Injectors
Figure 9:

Acc. Pedal Sensors, Fuel Pressure Sensor, Injector Pump Speed Sensor


Object Number: 677798  Size: FS
Master Electrical Component List
Engine Speed, Fuel Temperature, Engine Coolant Temperature, ATM Temperature Sensors
Cylinder 2, 4, 6, Fuel Injectors
Figure 10:

Engine Speed, Fuel Temperature, Engine Coolant Temperature, ATM Temperature Sensors


Object Number: 677881  Size: FS
Master Electrical Component List
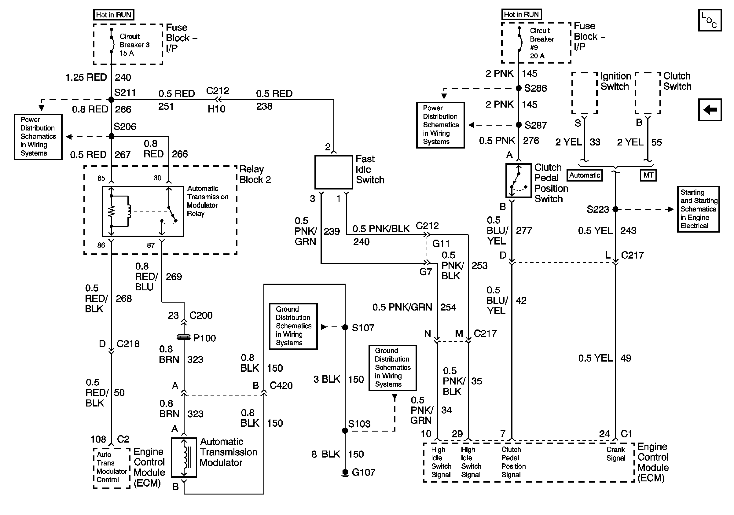
Automatic Transmission Modulator, High Idle Switch, Clutch Switch
Acc. Pedal Sensors, Fuel Pressure Sensor, Injector Pump Speed Sensor
Instrument Panel Cluster (IPC)
Figure 11:

Automatic Transmission Modulator, High Idle Switch, Clutch Switch


Object Number: 677926  Size: FS
Master Electrical Component List
Engine Speed, Fuel Temperature, Engine Coolant Temperature, ATM Temperature Sensors
IP Fuse Block, Circuit Breakers 1, 2, 3
G107 Continued, S107
G107, S101, S103, S105
IP Fuse Block, Circuit Breaker 9 (1 of 2)
Starting Circuit