GM Service Manual Online
For 1990-2009 cars only
Figure 1:

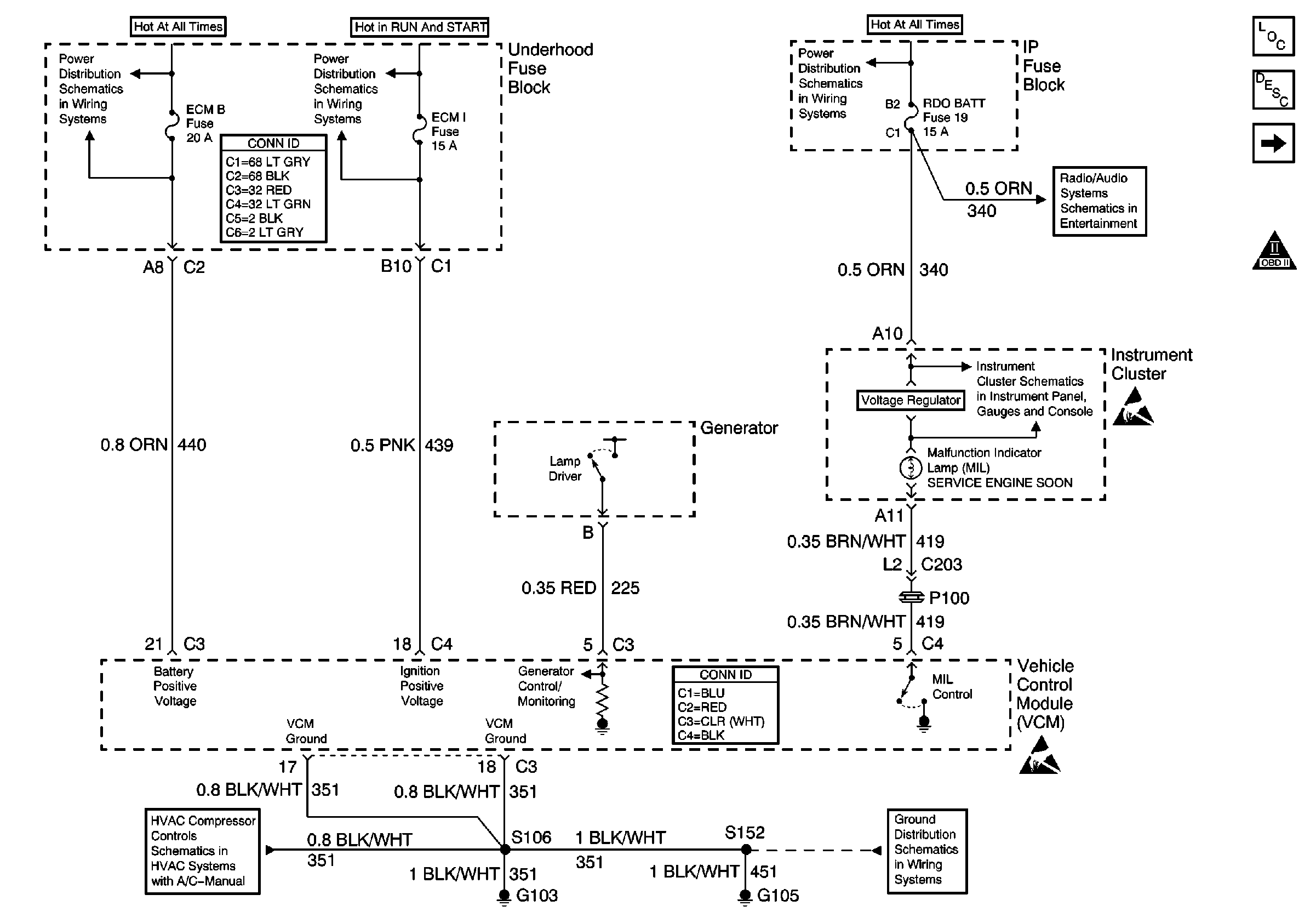
ECM B, ECM I and RDO BATT Fuses, Ground, Generator and MIL


Object Number: 539545  Size: FS
Engine Controls Components
Vehicle Control Module Description
VCM, CLSTR and 4WD Fuses
OBD II Symbol Description Notice
ECM B, HORN, HTD MIR Fuses, Horn and Fuel Pump Relays
Power and Grounding Connector End Views
ECM I Fuse
AUX PWR, RDO BATT, HDLP SW Fuses and Inadvertent Power Lamp Relay
ILLUM, RDO IGN and RDO BATT Fuses and VSS Signal
Power
Handling ESD Sensitive Parts Notice
4.3L
VCM Connector End Views
G103 and G105 (2.2L)
Handling ESD Sensitive Parts Notice
Figure 2:

VCM, CLSTR and 4WD Fuses


Object Number: 539548  Size: FS
Engine Controls Components
Vehicle Control Module Description
Data Link Connector (DLC)
ECM B, ECM I and RDO BATT Fuses, Ground, Generator and MIL
OBD II Symbol Description Notice
RAP, IGN B Fuses and Ignition Switch
Transfer Case Shift Control Switch
4WD Indicator Switch and Vehicle Control Module (VCM)
Power
CRANK and CLSTR Fuses
VCM Connector End Views
Handling ESD Sensitive Parts Notice
4WD Indicator Switch and Vehicle Control Module (VCM)
Figure 3:

Data Link Connector (DLC)


Object Number: 539603  Size: FS
Engine Controls Components
Serial Data Communications
Engine Sensors
VCM, CLSTR and 4WD Fuses
OBD II Symbol Description Notice
INT BATT, PWR LKS, CTSY LP and CIGAR LTR Fuses
Cigar Lighter/Auxiliary Outlets Schematics
G200, G201 and G207
G103 and G105 (2.2L)
Power and Grounding Connector End Views
G103 and G105 (2.2L)
G103 and G105 (2.2L)
G103 and G105 (2.2L)
Power and Ground
VCM Connector End Views
Handling ESD Sensitive Parts Notice
SP201 (2.2L)
Body Control System Connector End Views
Handling ESD Sensitive Parts Notice
Figure 4:

Engine Sensors


Object Number: 544689  Size: FS
Engine Controls Components
Information Sensors/Switches Description
Heated Oxygen Sensors
Data Link Connector (DLC)
OBD II Symbol Description Notice
VCM Connector End Views
Handling ESD Sensitive Parts Notice
EGR and EVAP Valves
SP201 (4.3L)
EGR and EVAP Valves
EGR and EVAP Valves
Automatic Transmission Switch Inputs
Handling ESD Sensitive Parts Notice
Figure 5:

Heated Oxygen Sensors


Object Number: 539620  Size: FS
Engine Controls Components
Information Sensors/Switches Description
MAF Sensor and IAC Valve
Engine Sensors
OBD II Symbol Description Notice
Power and Grounding Connector End Views
IGN C, IGN A Fuses and Ignition and Start Switch
VCM Connector End Views
Handling ESD Sensitive Parts Notice
G104 and G117
G102
Figure 6:

MAF Sensor and IAC Valve


Object Number: 539622  Size: FS
Engine Controls Components
Information Sensors/Switches Description
Vehicle Speed Sensor (VSS)
Heated Oxygen Sensors
OBD II Symbol Description Notice
Power and Grounding Connector End Views
IGN C, IGN A Fuses and Ignition and Start Switch
EGR and EVAP Valves
VCM Connector End Views
Handling ESD Sensitive Parts Notice
Ignition Controls
G103 and G105 (2.2L)
Handling ESD Sensitive Parts Notice
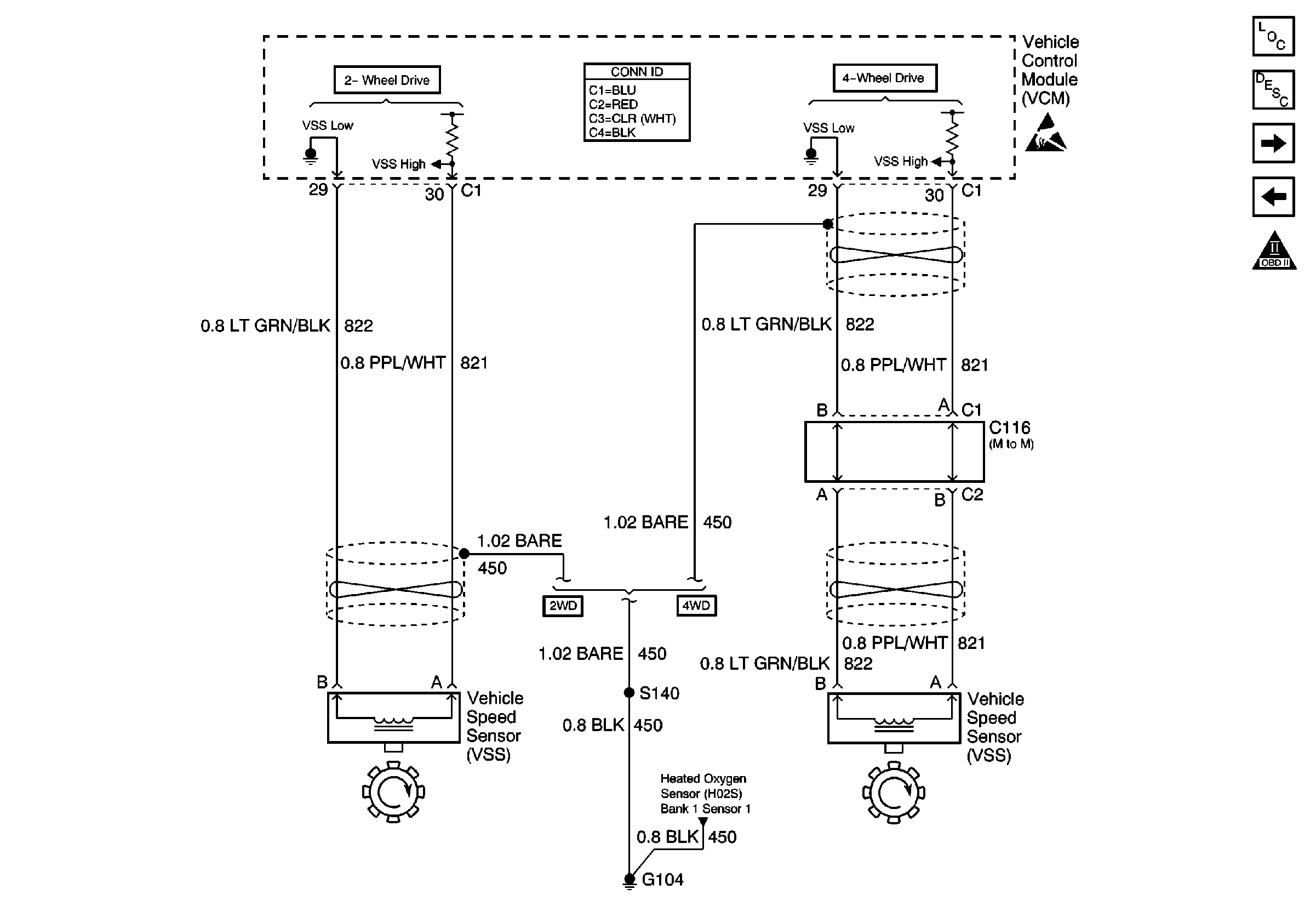
Figure 7:

Vehicle Speed Sensor (VSS)


Object Number: 539632  Size: FS
Engine Controls Components
Information Sensors/Switches Description
Ignition Controls
MAF Sensor and IAC Valve
OBD II Symbol Description Notice
VCM Connector End Views
Handling ESD Sensitive Parts Notice
Heated Oxygen Sensors
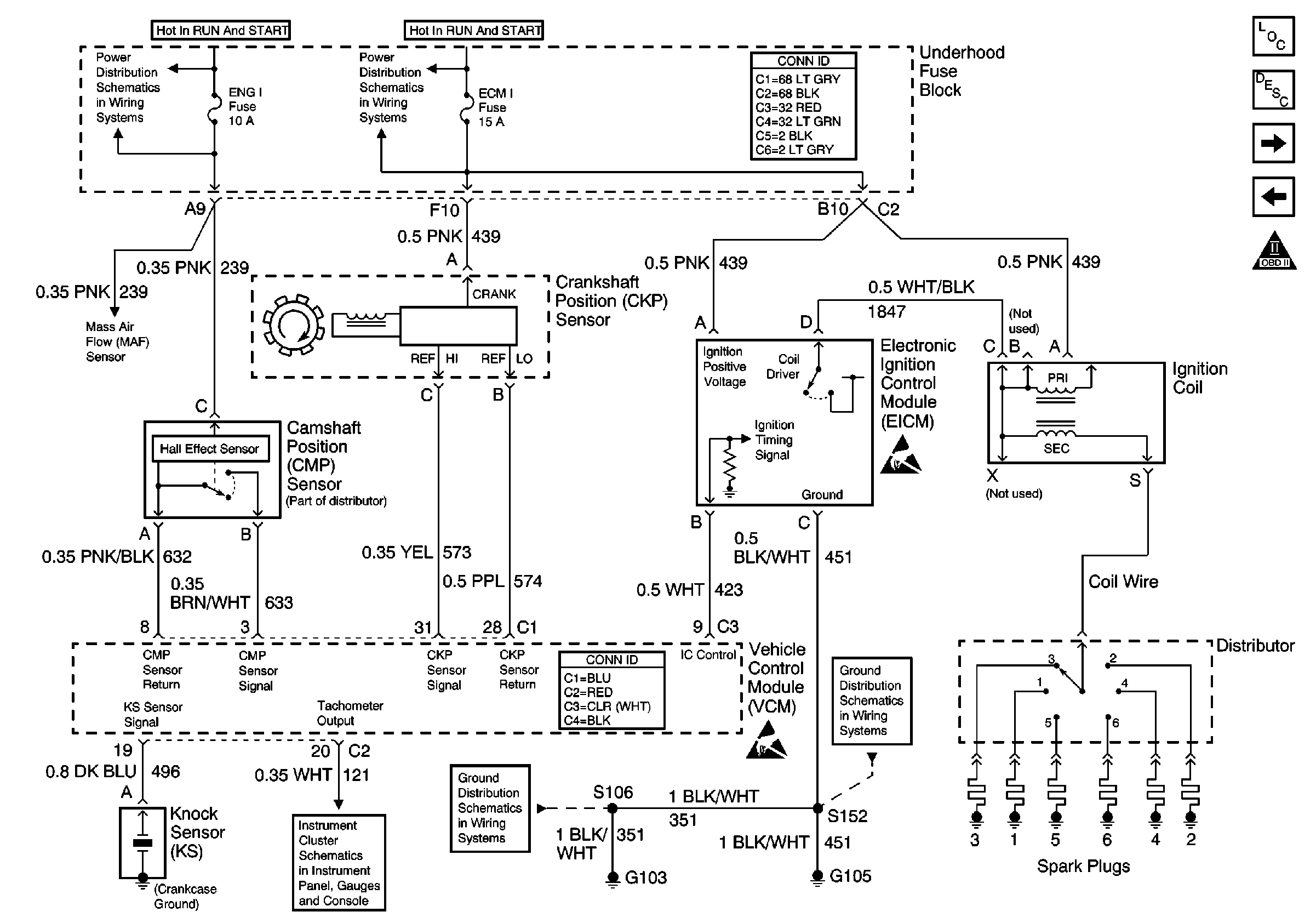
Figure 8:

Ignition Controls


Object Number: 539606  Size: FS
Engine Controls Components
Enhanced Ignition System Description
Fuel Pump and Sender
Vehicle Speed Sensor (VSS)
OBD II Symbol Description Notice
IGN C, IGN A Fuses and Ignition and Start Switch
IGN C, IGN A Fuses and Ignition and Start Switch
Power and Grounding Connector End Views
MAF Sensor and IAC Valve
Handling ESD Sensitive Parts Notice
Data Link Connector (DLC), PCM/VCM, Engine Oil Pressure Gauge Sensor
G103 and G105 (2.2L)
VCM Connector End Views
Handling ESD Sensitive Parts Notice
G103 and G105 (2.2L)
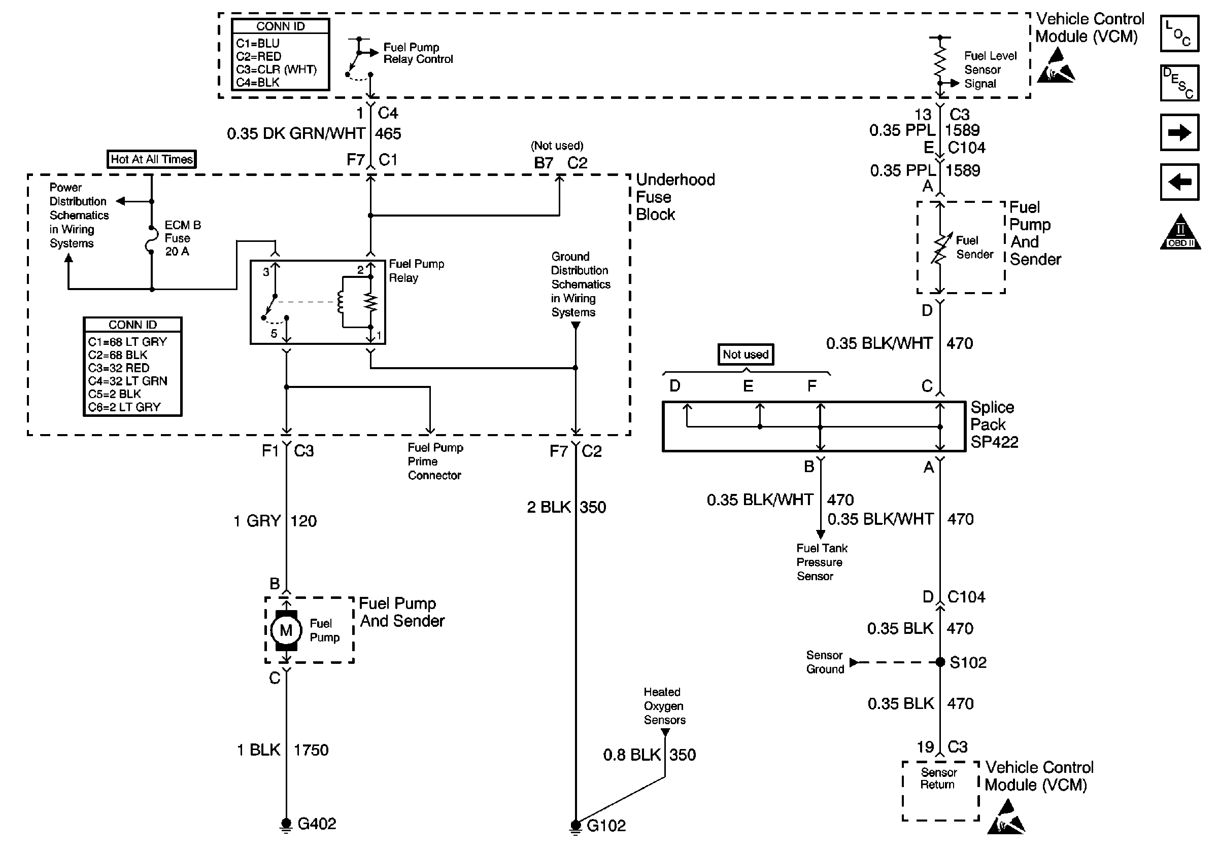
Figure 9:

Fuel Pump and Sender


Object Number: 539608  Size: FS
Engine Controls Components
Fuel Metering System Component Description
Fuel Injection Controls
Ignition Controls
OBD II Symbol Description Notice
VCM Connector End Views
Handling ESD Sensitive Parts Notice
B+ Bus Bar
Power and Grounding Connector End Views
G102
Heated Oxygen Sensors
Engine Sensors
Engine Sensors
Handling ESD Sensitive Parts Notice
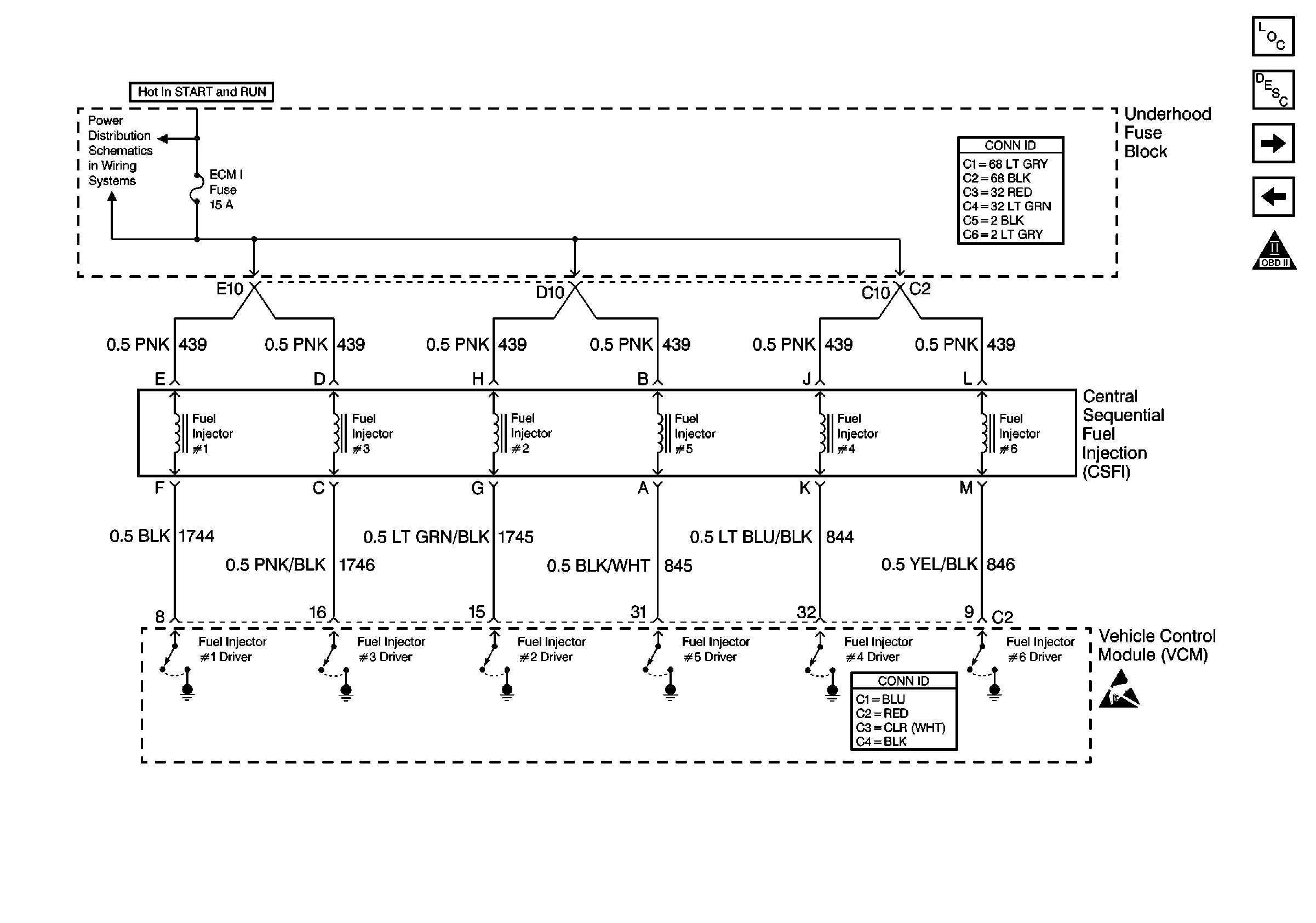
Figure 10:

Fuel Injection Controls


Object Number: 539612  Size: FS
Engine Controls Components
Central Sequential Duel Injection Fuel System Description
EGR and EVAP Valves
Fuel Pump and Sender
OBD II Symbol Description Notice
IGN C, IGN A Fuses and Ignition and Start Switch
Power and Grounding Connector End Views
VCM Connector End Views
Handling ESD Sensitive Parts Notice
Figure 11:

EGR and EVAP Valves


Object Number: 539635  Size: FS
Engine Controls Components
Evaporative Emission Control System Operation Description Enhanced
Secondary AIR Pump Control
Fuel Injection Controls
OBD II Symbol Description Notice
Handling ESD Sensitive Parts Notice
MAF Sensor and IAC Valve
Power and Grounding Connector End Views
IGN C, IGN A Fuses and Ignition and Start Switch
Engine Sensors
Engine Sensors
VCM Connector End Views
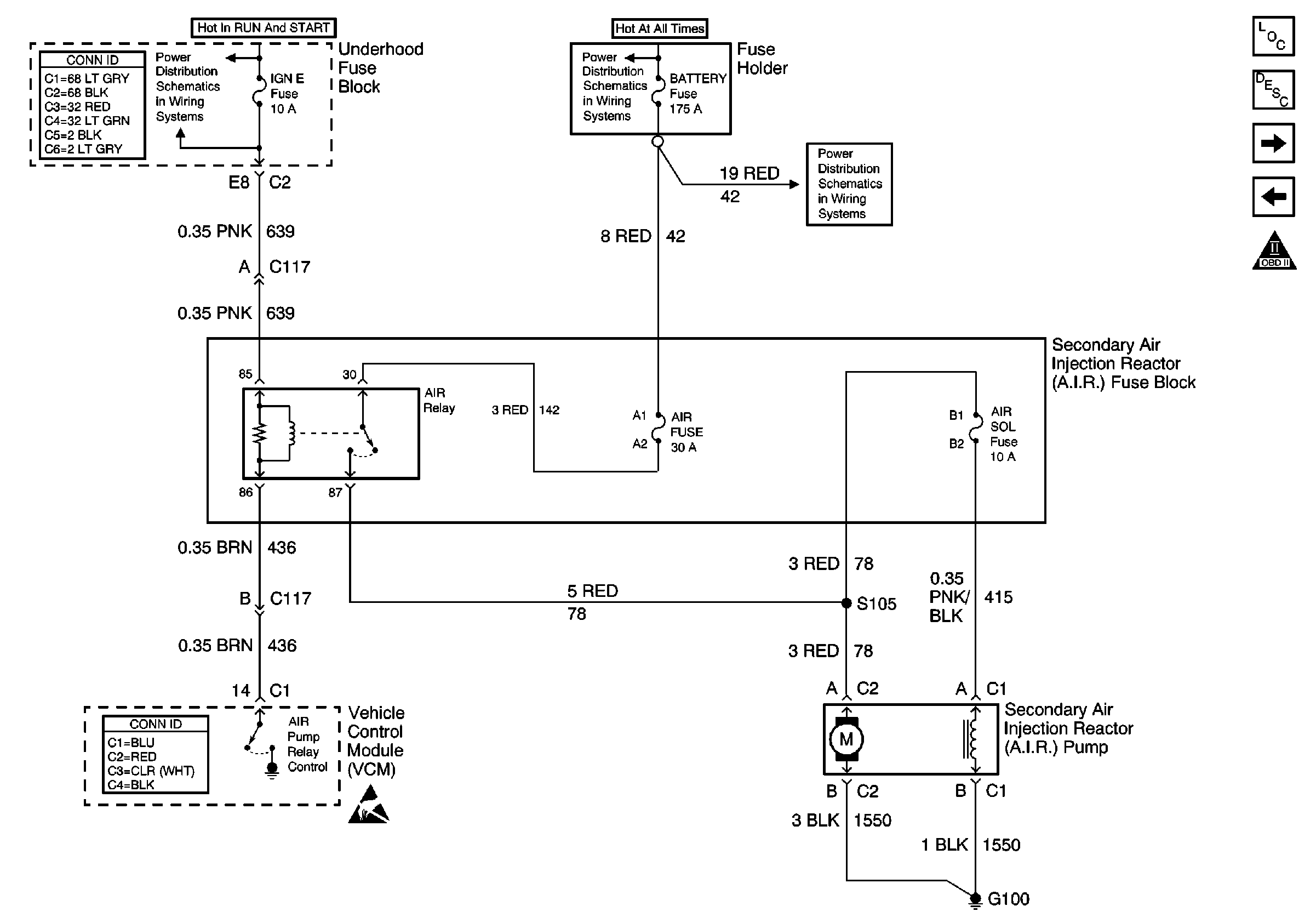
Figure 12:

Secondary AIR Pump Control


Object Number: 544695  Size: FS
Engine Controls Components
Vehicle Control Module Description
A/C Compressor Control
EGR and EVAP Valves
OBD II Symbol Description Notice
Power and Grounding Connector End Views
IGN C, IGN A Fuses and Ignition and Start Switch
B+ Bus Bar
VCM Connector End Views
Handling ESD Sensitive Parts Notice
Figure 13:

A/C Compressor Control


Object Number: 539653  Size: FS
Engine Controls Components
Vehicle Control Module Description
Stoplamp Switch Input
Secondary AIR Pump Control
OBD II Symbol Description Notice
B+ Bus Bar
Power and Grounding Connector End Views
IGN C, IGN A Fuses and Ignition and Start Switch
RAP, IGN B Fuses and Ignition Switch
G102
Oxygen Sensors
VCM Connector End Views
HVAC Connector End Views
G103 and G105 (2.2L)
Handling ESD Sensitive Parts Notice
RPO C60
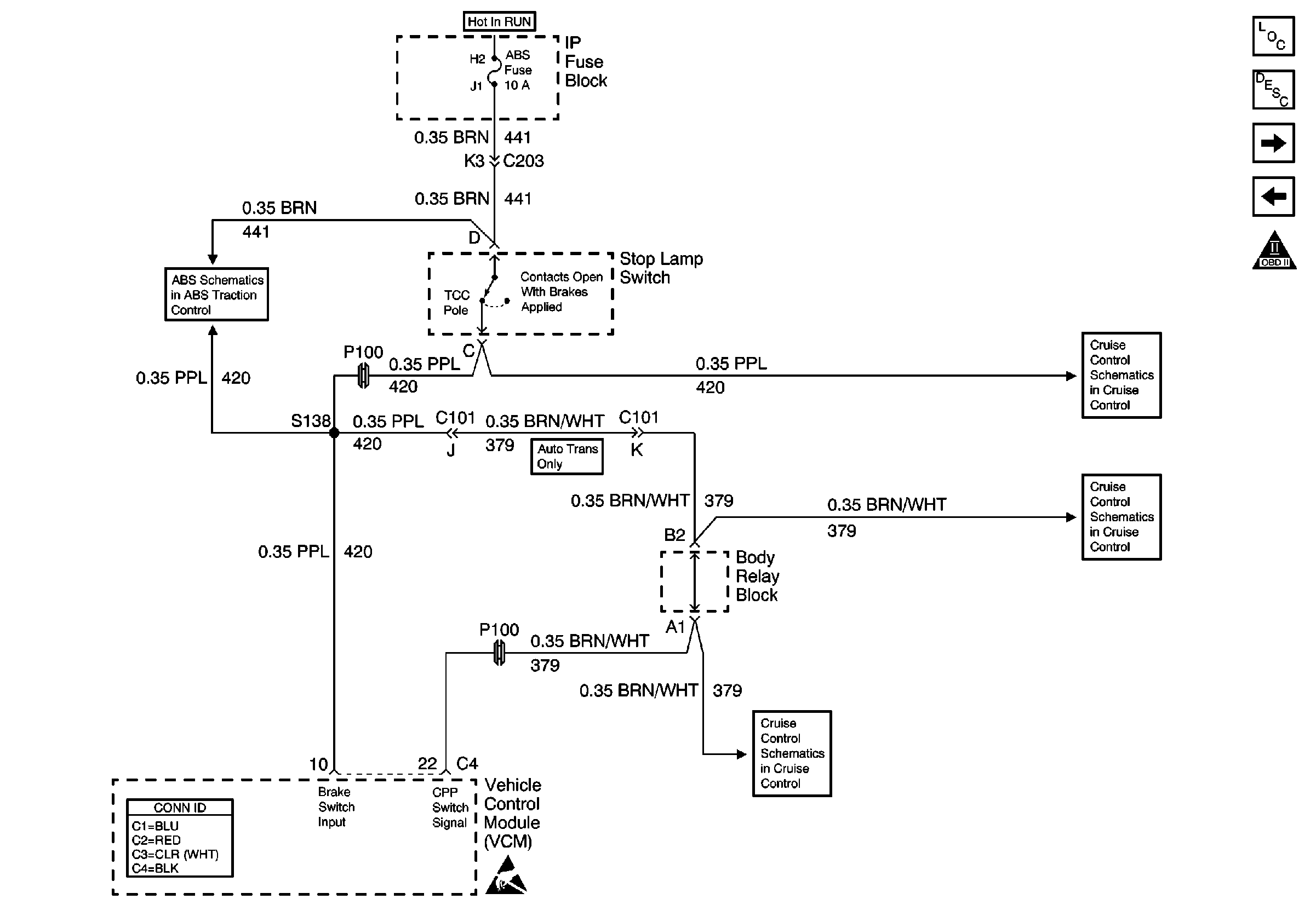
Figure 14:

Stoplamp Switch Input


Object Number: 539637  Size: FS
Engine Controls Components
Vehicle Control Module Description
Vehicle Speed Outputs, 4WD High Indicator Signal, 4WD Indicator Switch
A/C Compressor Control
OBD II Symbol Description Notice
Power and Ground
Clutch Pedal Position Switch and Stoplamp Switch
Clutch Pedal Position Switch and Stoplamp Switch
VCM Connector End Views
Handling ESD Sensitive Parts Notice
Clutch Pedal Position Switch and Stoplamp Switch
Figure 15:

Vehicle Speed Outputs, 4WD High Indicator Signal, 4WD Indicator Switch


Object Number: 539642  Size: FS
Engine Controls Components
Vehicle Control Module Description
Automatic Transmission Switch Inputs
Stoplamp Switch Input
OBD II Symbol Description Notice
Handling ESD Sensitive Parts Notice
Entertainment Connector End Views
Handling ESD Sensitive Parts Notice
Handling ESD Sensitive Parts Notice
Antilock Brake System Connector End Views
Handling ESD Sensitive Parts Notice
Body Control System Connector End Views
Handling ESD Sensitive Parts Notice
Transfer Case Control Connector End Views
Handling ESD Sensitive Parts Notice
Class 2 Communication
VCM Connector End Views
Handling ESD Sensitive Parts Notice
Figure 16:

Automatic Transmission Switch Inputs


Object Number: 539651  Size: FS
Engine Controls Components
Vehicle Control Module Description
Automatic Transmission Valve Controls
Vehicle Speed Outputs, 4WD High Indicator Signal, 4WD Indicator Switch
OBD II Symbol Description Notice
VCM Connector End Views
Handling ESD Sensitive Parts Notice
Engine Sensors
Handling ESD Sensitive Parts Notice
Shift Lock Control Connector End Views
G103 and G105 (2.2L)
Figure 17:

Automatic Transmission Valve Controls


Object Number: 539649  Size: FS
Engine Controls Components
Vehicle Control Module Description
Automatic Transmission Switch Inputs
OBD II Symbol Description Notice
Power
VCM, CLSTR and 4WD Fuses
VCM Connector End Views
Handling ESD Sensitive Parts Notice