GM Service Manual Online
For 1990-2009 cars only
Makes
🢒
Buick
🢒
2005
🢒
Park Avenue
🢒
Accessories
🢒
Keyless Entry
🢒 Keyless Entry Schematics
Figure
1:
RCDLR Power, Ground, and DLC
Master Electrical Component List
Keyless Entry System Description and Operation
RCDLR Inputs and Outputs
Battery Feed to Left and Right Underhood Fuse Blocks
OXY SEN and SBM LCM Fuses
PWR SEAT Circuit Breaker, MEM/RFA and BAT 2 Fuses
WSW/RFA and WSW Fuses
WSW/RFA and WSW Fuses
Power, Ground, and Serial Data Lines
Class 2 Serial Data Lines
G400 - 1 of 2
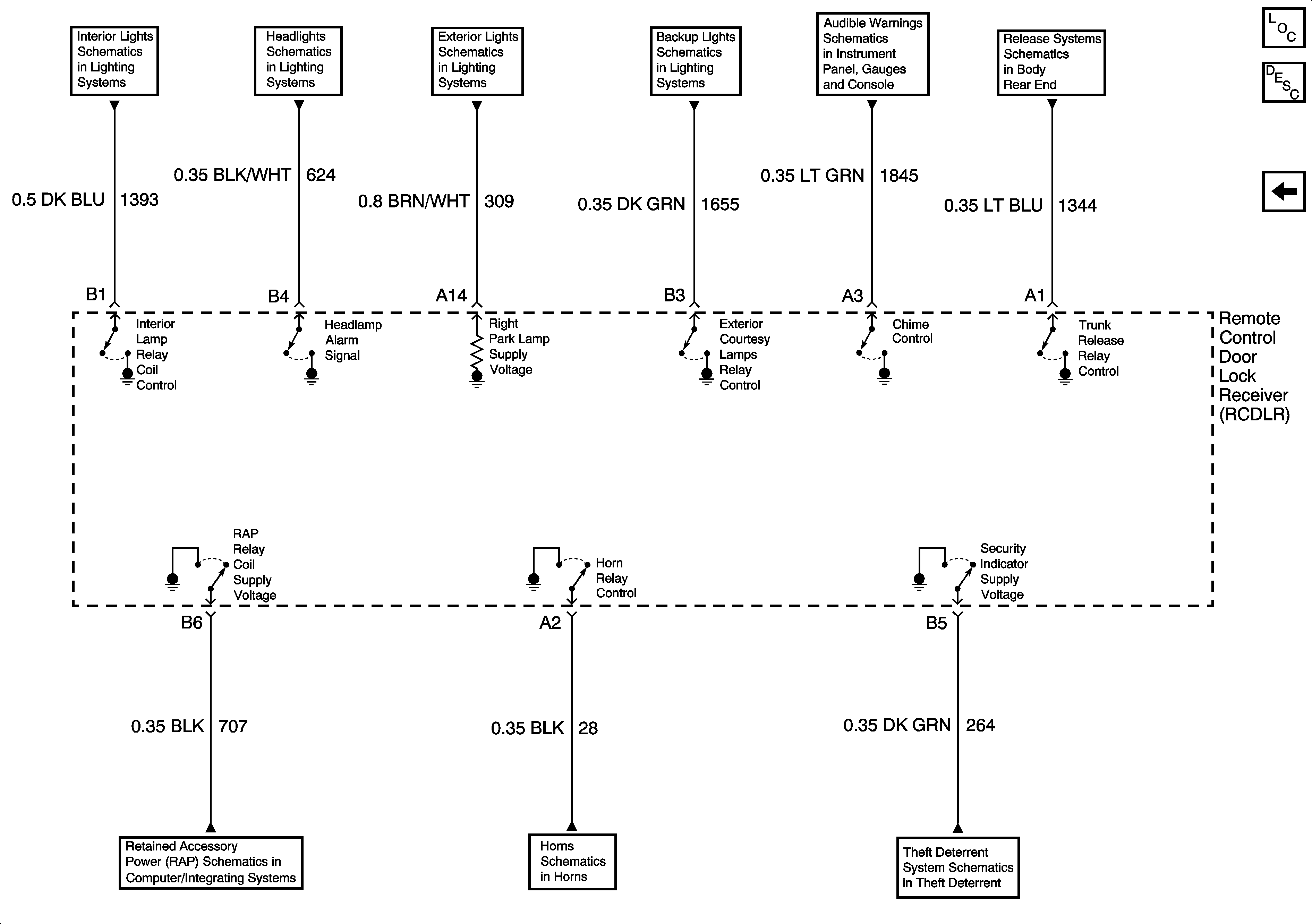
Figure
2:
RCDLR Inputs and Outputs
Master Electrical Component List
Keyless Entry System Description and Operation
RCDLR Power, Ground and DLC
Auxiliary Lighting Control, Right Door Courtesy Lamps and Rear Compartment Lamp
Low Beam Headlamps
Left Park Lamps
Backup Lamps
Audible Warning Schematics
Rear Compartment Lid Release
Retained Accessory Power (RAP) Schematics
Horns Schematics
Content Theft Deterrent (CTD) System