GM Service Manual Online
For 1990-2009 cars only
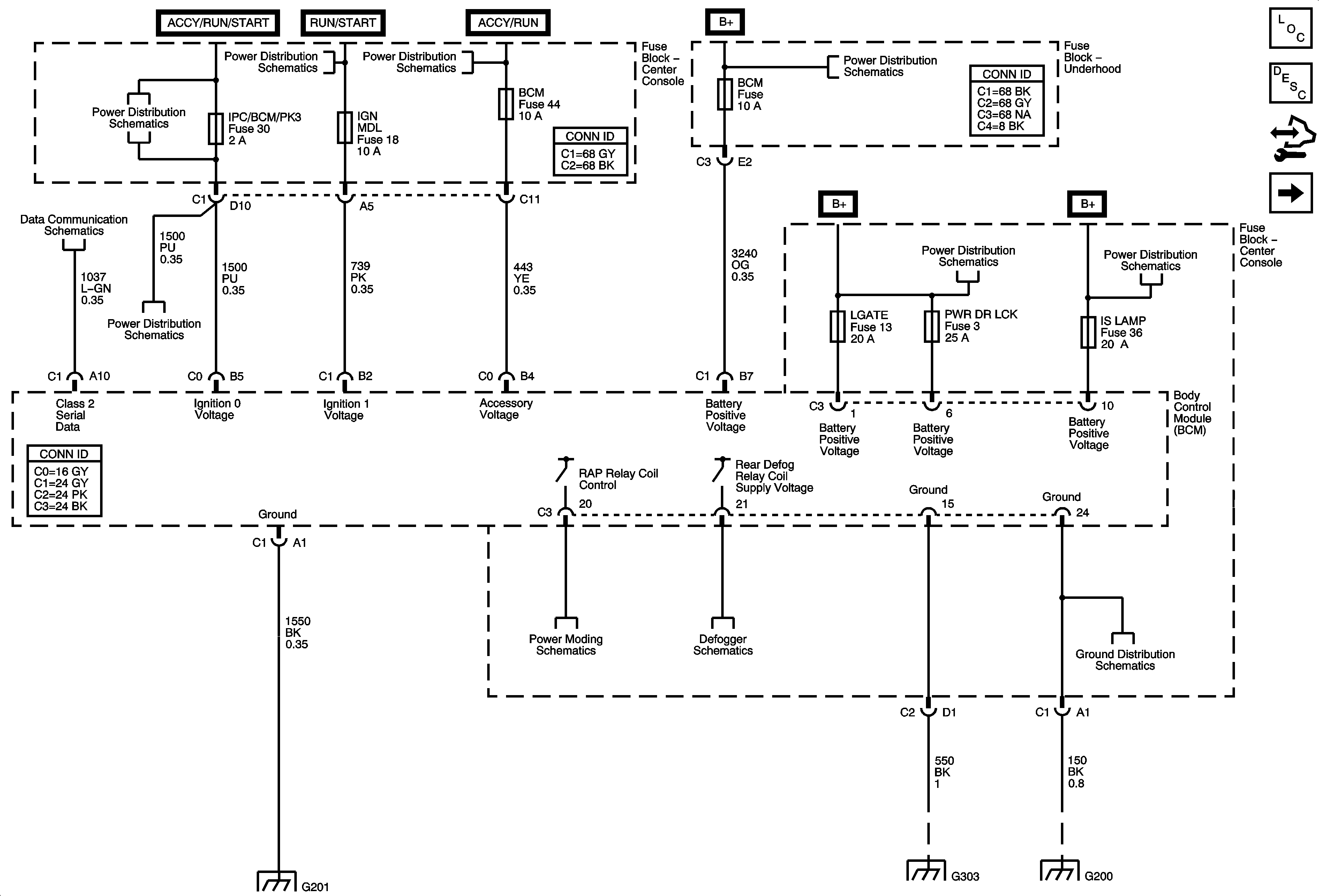
Figure 1:

Ground, Power, and Serial Data


Object Number: 1740920  Size: FS
Master Electrical Component List
Body Control System Description and Operation
Control Module References
Subsystem References
Ignition Switch-ACCY/RUN/START and RUN and START Bus Bars, HVAC BLWR, IPC/BCM/PK3, PK3, and PRK LCK IGN Fuses
Ignition Switch-ACCY/RUN and RUN/START Bus Bars, AIRBAG MDL, AUTO OCCUPANT SEN, BCM, IGN1/IGN3, IGN MDL, and TCC SWTCH Fuses
Ignition Switch-ACCY/RUN and RUN/START Bus Bars, AIRBAG MDL, AUTO OCCUPANT SEN, BCM, IGN1/IGN3, IGN MDL, and TCC SWTCH Fuses
B+ Bus 1 of 2
Data Communication Schematics
Ignition Switch-ACCY/RUN/START and RUN and START Bus Bars, HVAC BLWR, IPC/BCM/PK3, PK3, and PRK LCK IGN Fuses
BATT 2, ELC CMPRSR, LGATE, PWR DR LCK, PWR MIR, PWR SEAT, and RR AUX PWR OUTLET Fuses
BATT 1, HAZRD LAMP, HUD, IPC/HVAC/SEC/RKE, IS LAMP, PK3, RDO and RDO AMP Fuses
Power Moding Schematics
Defogger Schematics
G200
G201
G303-1 of 2
G200
Figure 2:

Subsystem References


Object Number: 1740921  Size: FS
Master Electrical Component List
Body Control System Description and Operation
Control Module References
Door Lock and Release Systems References
Ground, Power, and Serial Data
Shift Lock Control Schematics
Keyless Entry
Gages
Compressor Controls
Horn Schematics
Theft Deterrent Schematics
Enabling, Ground, and Power
Audible Warnings Schematics
DLC, Indicators, and Traction Control Switch
Hydraulic Brake Schematics
Figure 3:

Door Lock and Release Systems References


Object Number: 1740922  Size: FS
Master Electrical Component List
Body Control System Description and Operation
Control Module References
Lighting References
Subsystem References
Switches
Actuators
Release Systems Schematics
Indicator
Release Systems Schematics
Figure 4:

Lighting References


Object Number: 1740923  Size: FS
Master Electrical Component List
Body Control System Description and Operation
Control Module References
Door Lock and Release Systems References
Dimming, Lamps, Relays
Indicator, Lamp Control
Fog Lights Schematics
Park Lamps
I/P Lighting, Lamp Control
Dimming Controls and Door, Roof, and Steering Wheel Lamps
Backup Lamps
Park Lamps
I/P Lighting, Lamp Control
Door and Liftgate Switches
Dimming Controls and Door, Roof, and Steering Wheel Lamps