GM Service Manual Online
For 1990-2009 cars only
Figure 1:

Power and Ground


Object Number: 669331  Size: FS
Master Electrical Component List
Body Control System Description and Operation
PCM, Data Link Connector (DLC) and Dimming Signal
STUD 2, ABS, TBC and RR W/W Fuses
ILLUM and PARK LP Fuses
Ign RUN and START Bus Bar
Ign ACC, RUN and RAP Bus Bar
Keyless Entry Schematics
ILLUM and PARK LP Fuses
Power and Ground
Power and Ground
HVAC and CRUISE Fuses
G200, G201 and G207 (Pickup and Crew Cab)
Figure 2:

PCM, Data Link Connector (DLC) and Dimming Signal


Object Number: 669332  Size: FS
Master Electrical Component List
Body Control System Description and Operation
Automatic Transmission Preference Switch
Power and Ground
SP201 (2.2L)
Automatic Transmission Preference Switch
Figure 3:

Automatic Transmission Preference Switch


Object Number: 669333  Size: FS
Master Electrical Component List
Body Control System Description and Operation
Horns
PCM, Data Link Connector (DLC) and Dimming Signal
Instrument Panel Cluster, BCM, and Automatic Transmission Indicators
G204 and G205 (Envoy)
G200, G201 and G207 (Pickup and Crew Cab)
G200, G201 and G207 (Pickup and Crew Cab)
Park/Neutral Position (PNP) Switch and Automatic TransmiSsion Shift Lock Solenoid (4-Door Utility w/ Column Shift)
PCM, Data Link Connector (DLC) and Dimming Signal
Figure 4:

Horns


Object Number: 669334  Size: FS
Master Electrical Component List
Body Control System Description and Operation
Passlock ™ Sensor, Liftglass Relay and RAP Relay
Automatic Transmission Preference Switch
Secondary A.I.R. Pump Control
Secondary AIR Pump Control
G109, G111, G112 and G113 (Except Export)
G109, G111, G112 and G113 (Except Export)
Figure 5:

Passlockā„¢ Sensor, Liftglass Relay and RAP Relay


Object Number: 669335  Size: FS
Master Electrical Component List
Body Control System Description and Operation
Seat Belt Switch, Headlamp Ambient Light Sensor and PCM
Horns
B+ Bus Bar
B+ Bus Bar
Ign ACC, RUN and RAP Bus Bar
Output
Door Lock Switch Inputs
RDO IGN and STR WHL RDO IGN Fuses
ILLUM Fuse 12
G203 and G204 (Envoy)
G203 and G204 (Utility w/ Manual A/C)
Figure 6:

Seat Belt Switch, Headlamp Ambient Light Sensor and PCM


Object Number: 669336  Size: FS
Master Electrical Component List
Body Control System Description and Operation
Power Door Lock Relays, Remote Control Door Lock Receiver
Passlock ™ Sensor, Liftglass Relay and RAP Relay
w/o Trip Computer
Clutch Pedal Position Switch, Stoplamp Switch, PCM and Cruise Control Module
Clutch Pedal Position Switch, Stoplamp Switch, PCM and Cruise Control Module
Gauges
6-Way LH Power Seat
Ground (Chevy/GMC)
G420,G450 and S427 (Utility w/ Endgate and Crew Cab)
Indicators
G200, G201 and G207 (Pickup and Crew Cab)
Figure 7:

Power Door Lock Relays, Remote Control Door Lock Receiver


Object Number: 669338  Size: FS
Master Electrical Component List
Body Control System Description and Operation
Rear Jamb Switches, Ignition Key Alarm Switch
Seat Belt Switch, Headlamp Ambient Light Sensor and PCM
G200, G201 and G207 (Pickup and Crew Cab)
Relay Control
INT BATT Fuse
Relay Control
Relay Control
Relay Control
G200, G201 and G207 (Pickup and Crew Cab)
Figure 8:

Rear Jamb Switches, Ignition Key Alarm Switch


Object Number: 669339  Size: FS
Master Electrical Component List
Body Control System Description and Operation
Front Jamb Switches and Door Handle Switch
Power Door Lock Relays, Remote Control Door Lock Receiver
Front Jamb Switches and Door Handle Switch
G420,G450 and S427 (Utility w/ Endgate and Crew Cab)
G200, G201 and G207 (Pickup and Crew Cab)
G200, G201 and G207 (Pickup and Crew Cab)
Figure 9:

Front Jamb Switches and Door Handle Switch


Object Number: 669343  Size: FS
Master Electrical Component List
Body Control System Description and Operation
Interior Lights and Dome Lamps
Rear Jamb Switches, Ignition Key Alarm Switch
G203 and G204 (Envoy)
Headlight Leveling Schematics (Export)
Rear Jamb Switches, Ignition Key Alarm Switch
G205 (Utility and Crew Cab)
G202 (Pickup Except Crew Cab)
Multifunction Switch (Turn Signal Switch) And Turn Signal/Hazard Flasher Module
G205 (Utility and Crew Cab)
Power and Ground
Figure 10:

Interior Lights and Dome Lamps


Object Number: 669345  Size: FS
Master Electrical Component List
Body Control System Description and Operation
Turn Signals
Front Jamb Switches and Door Handle Switch
Headlamps (Except Envoy)
Headlamps, Low Beam and DRL Relay (Envoy)
Park/Turn Signal Lamps, Marker and License Lamps, Rear(Pickup)
G203 and G204 (Envoy)
Headlamp Switch
Inadvertent Power Relay
Inadvertent Power Lamp Relay
Inadvertent Power Relay
CTSY LP Fuse and Courtesy Lamp Relay
G200, G201 and G207 (Pickup and Crew Cab)
Figure 11:

Turn Signals


Object Number: 669347  Size: FS
Master Electrical Component List
Body Control System Description and Operation
Headlamps (Except Envoy)
Interior Lights and Dome Lamps
G203 and G204 (Envoy)
Turn Signal Lamps, Front and Turn Signal Fuses, Rear
Figure 12:

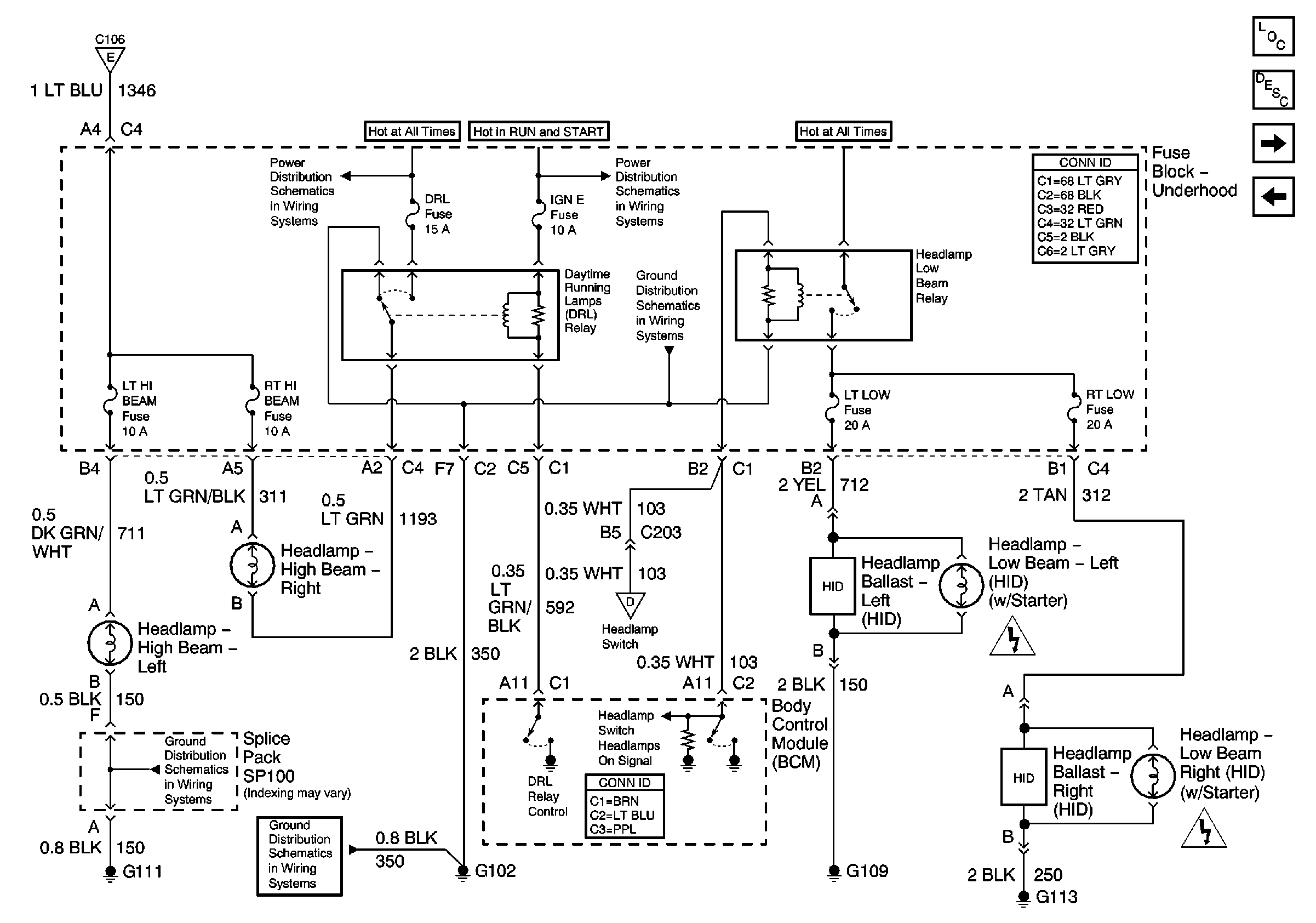
Headlamps (Except Envoy)


Object Number: 669349  Size: FS
Master Electrical Component List
Body Control System Description and Operation
Headlamps, High Beam (Envoy)
Turn Signals
G102 (Export)
MIR/LKS, FOG LP Fuses and DRL, Headlamp Power Relays
Headlamp Grounding Relay and BCM (Except Envoy)
ILLUM and PARK LP Fuses
G200, G201 and G207 (Pickup and Crew Cab)
Flash-To-Pass Switch, DRL Relay (ZR2) and BCM
Flash-To-Pass Switch, DRL Relay (ZR2) and BCM
Interior Lights and Dome Lamps
Figure 13:

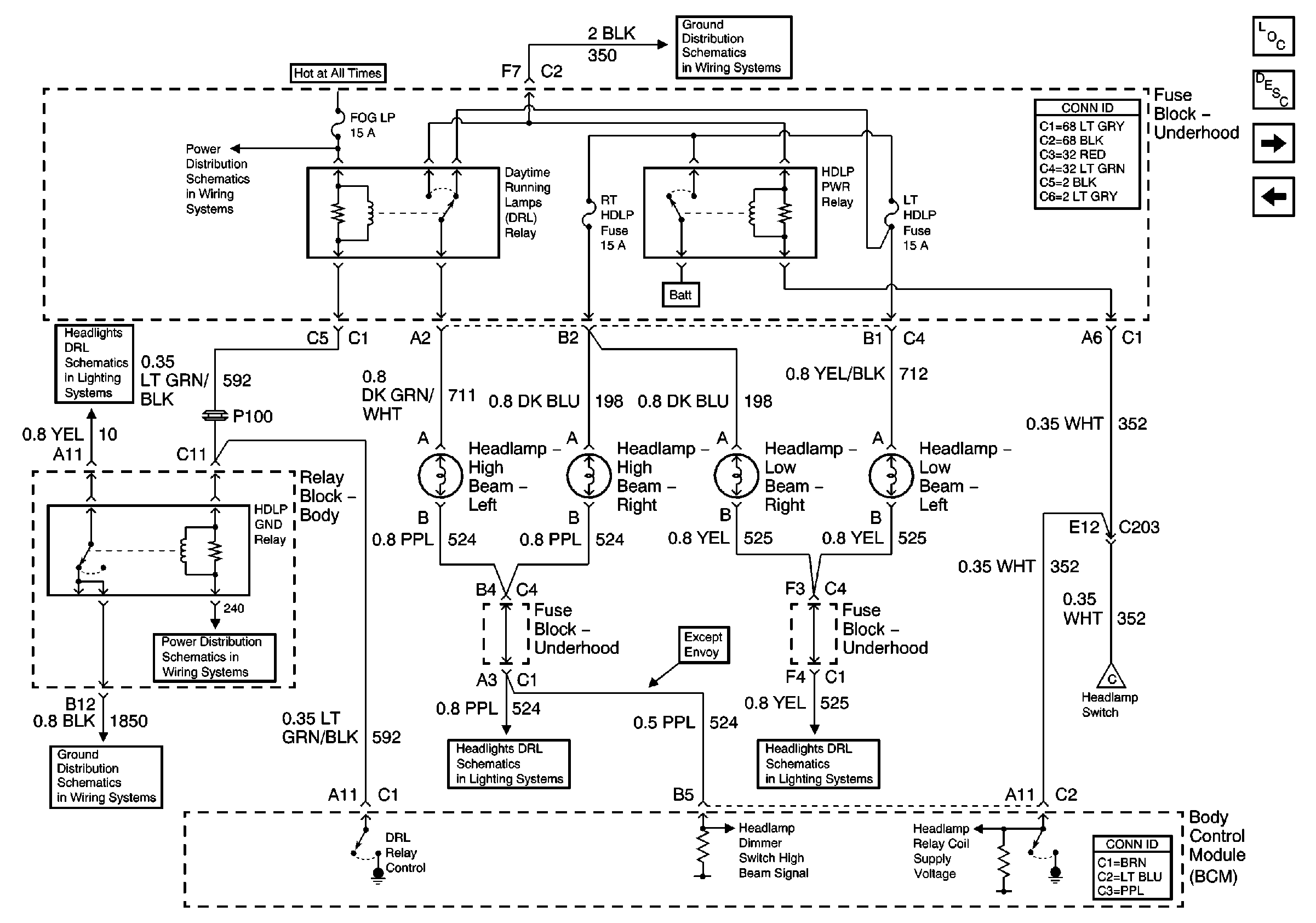
Headlamps, High Beam (Envoy)


Object Number: 669350  Size: FS
Master Electrical Component List
Body Control System Description and Operation
Headlamps, Low Beam and DRL Relay (Envoy)
Headlamps (Except Envoy)
B+ Bus Bar
G200, G201 and G207 (Envoy)
G200, G201 and G207 (Envoy)
Headlamps, Low Beam and DRL Relay (Envoy)
Figure 14:

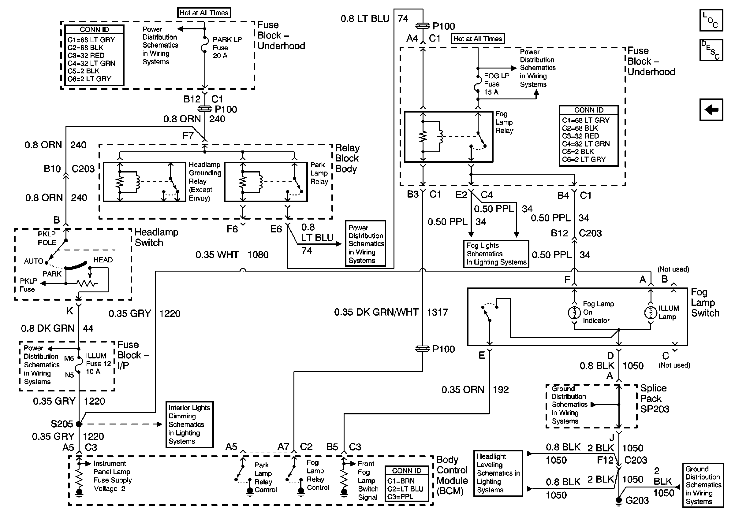
Headlamps, Low Beam and DRL Relay (Envoy)


Object Number: 669351  Size: FS
Master Electrical Component List
Body Control System Description and Operation
Fog Lamps and Park Lamp Relay
Headlamps, High Beam (Envoy)
Headlamps, High Beam (Envoy)
B+ Bus Bar
Ign RUN and START Bus Bar
G102 (Except Export)
G109, G111, G112 and G113 (Except Export)
G102 (Except Export)
Interior Lights and Dome Lamps
Figure 15:

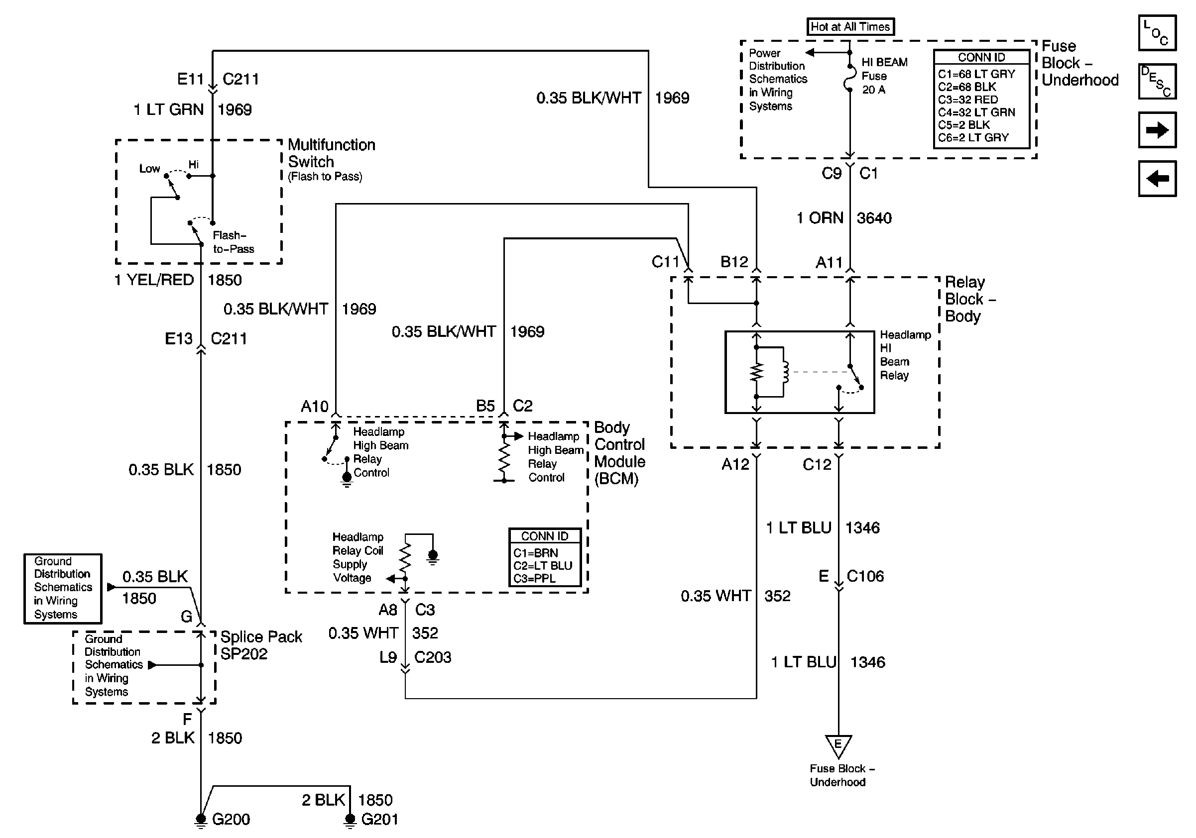
Fog Lamps and Park Lamp Relay


Object Number: 669353  Size: FS
Master Electrical Component List
Body Control System Description and Operation
Headlamps, Low Beam and DRL Relay (Envoy)
B+ Bus Bar
B+ Bus Bar
ILLUM and PARK LP Fuses
Rear (Export)
ILLUM and PARK LP Fuses
ILLUM Fuse 12
Headlight Leveling Schematics (Export)
G203 and G204 (Envoy)
G203 and G204 (Pickup)