GM Service Manual Online
For 1990-2009 cars only

Exterior Lights Schematics L/D Trailer Wiring

Figure 1:

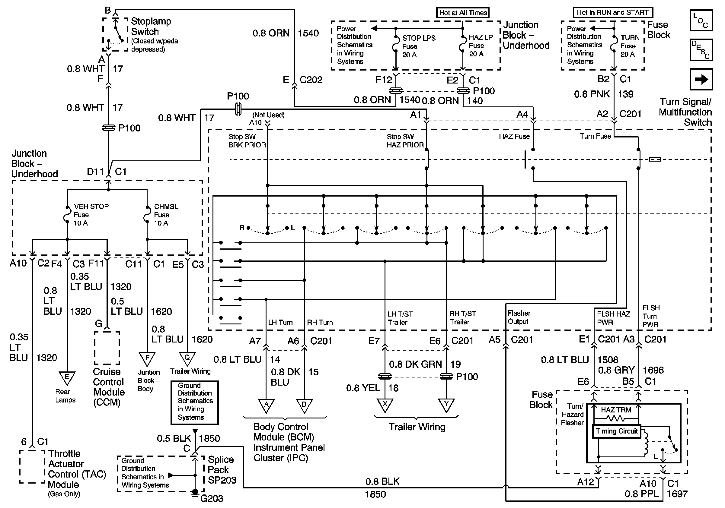
STOP LPS, HAZ LP and TURN Fuses, Stoplamp Switch, VEH STOP and CHMSL Fuses


Object Number: 712086  Size: FS
Master Electrical Component List
Exterior Lighting Systems Description and Operation
Park/Turn Signal Lamps, RT TURN Fuse and LT TURN Fuse
B+ Bus Bar
IGNITION, RUN, and START Bus Bar
Junction Block - Rear Lamps, Cargo Lamp, and CHMSL
Junction Block - Rear Lamps, Cargo Lamp, and CHMSL
Park/Turn Signal Lamps, RT TURN Fuse and LT TURN Fuse
Park/Turn Signal Lamps, RT TURN Fuse and LT TURN Fuse
TRL L TRN and TRL R TRN Fuses
TRL L TRN and TRL R TRN Fuses
Ground Distribution Schematics
Ground Distribution Schematics
Figure 2:

Park/Turn Signal Lamps, RT TURN Fuse and LT TURN Fuse


Object Number: 712093  Size: FS
Master Electrical Component List
Exterior Lighting Systems Description and Operation
Park Lamp Relay, FR PRK, TRL PRK, LR PRK, and RR PRK Fuses
STOP LPS, HAZ LP and TURN Fuses, Stoplamp Switch, VEH STOP and CHMSL Fuses
STOP LPS, HAZ LP and TURN Fuses, Stoplamp Switch, VEH STOP and CHMSL Fuses
STOP LPS, HAZ LP and TURN Fuses, Stoplamp Switch, VEH STOP and CHMSL Fuses
Park Lamp Relay, FR PRK, TRL PRK, LR PRK, and RR PRK Fuses
Park Lamp Relay, FR PRK, TRL PRK, LR PRK, and RR PRK Fuses
Park Lamp Relay, FR PRK, TRL PRK, LR PRK, and RR PRK Fuses
Park Lamp Relay, FR PRK, TRL PRK, LR PRK, and RR PRK Fuses
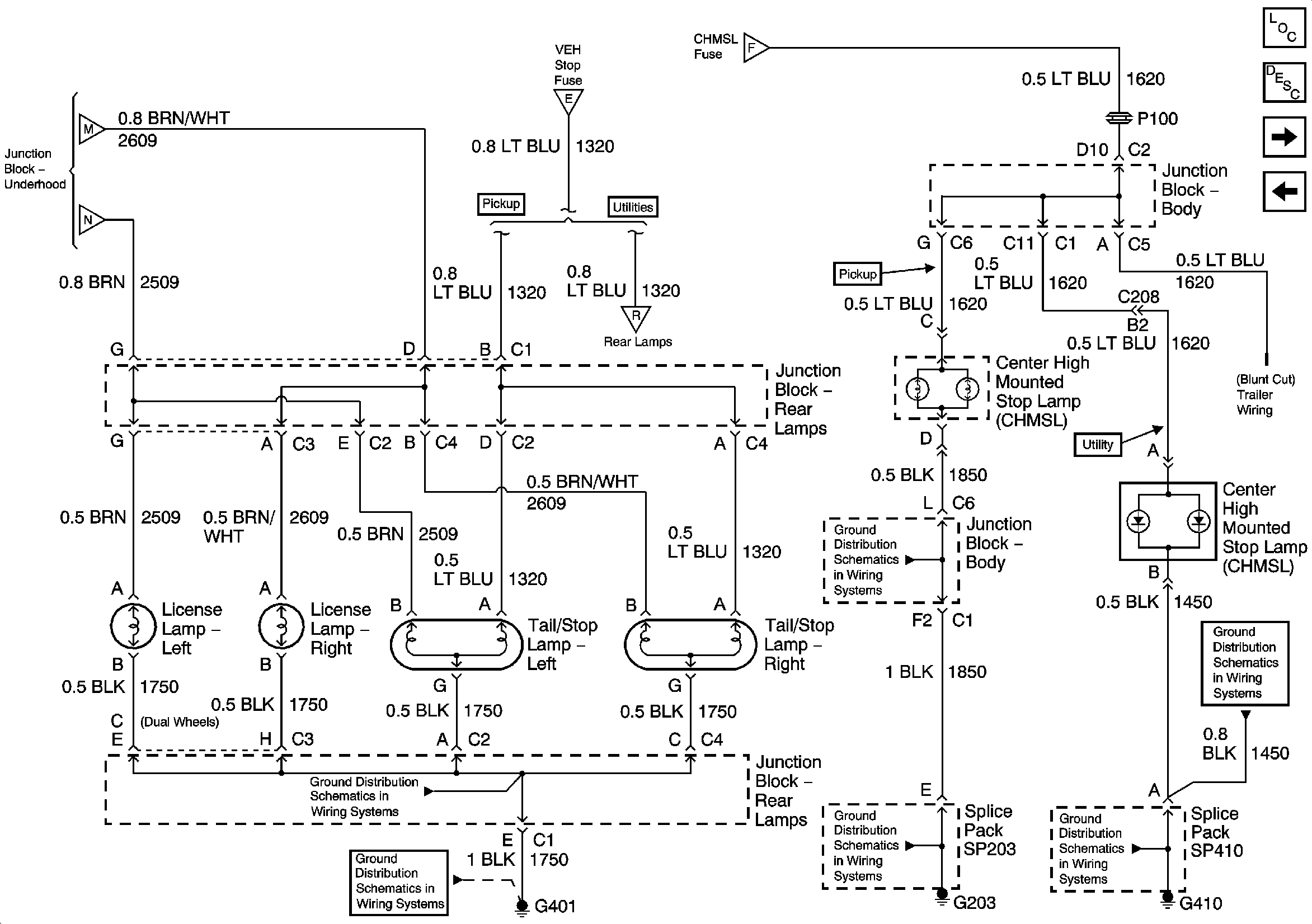
Tail/Stop Lamps, Rear Turn Signal Lamps, and License Lamps
Tail/Stop Lamps, Rear Turn Signal Lamps, and License Lamps
G100 and G110
G401 - w/Rear Bussing Block
G401 - w/Rear Bussing Block
Figure 3:

Park Lamp Relay, FR PRK TRL PRK, LR PRK, and RR PRK Fuses


Object Number: 712107  Size: FS
Master Electrical Component List
Exterior Lighting Systems Description and Operation
INT PRK Fuse, Roof Marker Lamps and Clearance Lamps
Park/Turn Signal Lamps, RT TURN Fuse and LT TURN Fuse
B+ Bus Bar
INT PRK Fuse, Roof Marker Lamps and Clearance Lamps
INT PRK Fuse, Roof Marker Lamps and Clearance Lamps
Park/Turn Signal Lamps, RT TURN Fuse and LT TURN Fuse
Park/Turn Signal Lamps, RT TURN Fuse and LT TURN Fuse
Park/Turn Signal Lamps, RT TURN Fuse and LT TURN Fuse
Park/Turn Signal Lamps, RT TURN Fuse and LT TURN Fuse
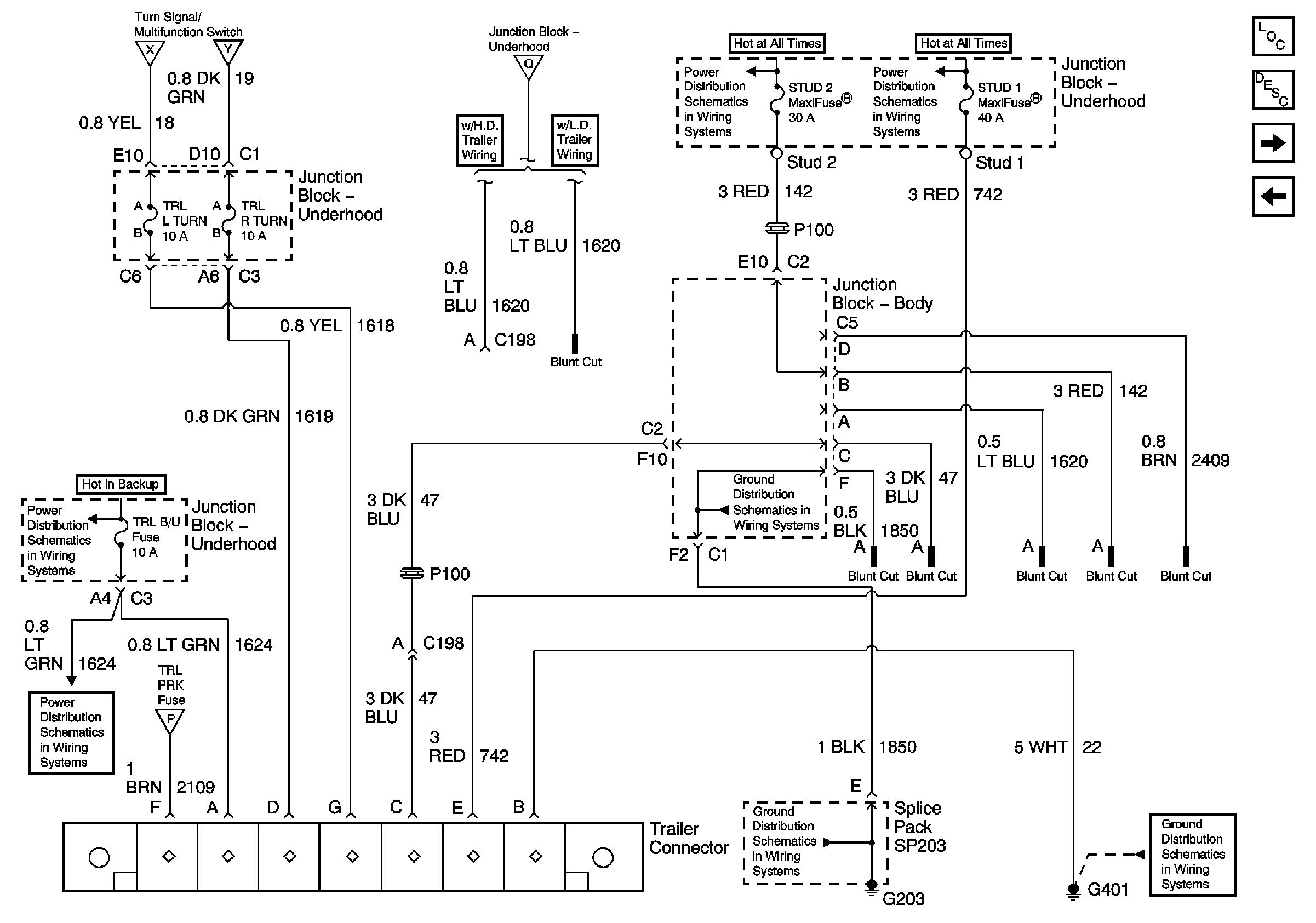
TRL R TURN and L TURN Fuses and Trailer Connector
Tail/Stop Lamps, Rear Turn Signal Lamps, and License Lamps
Tail/Stop Lamps, Rear Turn Signal Lamps, and License Lamps
Junction Block - Rear Lamps, Cargo Lamp, and CHMSL
Junction Block - Rear Lamps, Cargo Lamp, and CHMSL
Figure 4:

INT PRK Fuse, Roof Marker Lamps and Clearance Lamps


Object Number: 712115  Size: FS
Master Electrical Component List
Exterior Lighting Systems Description and Operation
Junction Block - Rear Lamps, Cargo Lamp, and CHMSL
Park Lamp Relay, FR PRK, TRL PRK, LR PRK, and RR PRK Fuses
Park Lamp Relay, FR PRK, TRL PRK, LR PRK, and RR PRK Fuses
Park Lamp Relay, FR PRK, TRL PRK, LR PRK, and RR PRK Fuses
G200 - 1 of 2
Parklamp Signal and Ashtray Lamp
G200 - 1 of 2
Window/Door Lock Switches, Outside Rearview Mirror Switch, Heated Seat Switch and Ashtray Lamp
Door Jamb Switches
Parklamp Control, Power Door Lock Switch, and Ashtray Lamp
G200 - 1 of 2
Figure 5:

Junction Block - Rear Lamps Cargo Lamp and CHMSL


Object Number: 712121  Size: FS
Master Electrical Component List
Exterior Lighting Systems Description and Operation
Tail/Stop Lamps, Rear Turn Signal Lamps, and License Lamps
INT PRK Fuse, Roof Marker Lamps and Clearance Lamps
Park Lamp Relay, FR PRK, TRL PRK, LR PRK, and RR PRK Fuses
Park Lamp Relay, FR PRK, TRL PRK, LR PRK, and RR PRK Fuses
STOP LPS, HAZ LP and TURN Fuses, Stoplamp Switch, VEH STOP and CHMSL Fuses
STOP LPS, HAZ LP and TURN Fuses, Stoplamp Switch, VEH STOP and CHMSL Fuses
Tail/Stop Lamps, Rear Turn Signal Lamps, and License Lamps
G203 - 3 of 4 - Base Pickup
G410 - 1 of 2
G401 - w/Rear Bussing Block
G401 - w/Rear Bussing Block
G203 - 1 of 4
G410 - 1 of 2
Figure 6:

Tail/Stop Lamps, Rear Turn Signal Lamps and License Lamps


Object Number: 712133  Size: FS
Master Electrical Component List
Exterior Lighting Systems Description and Operation
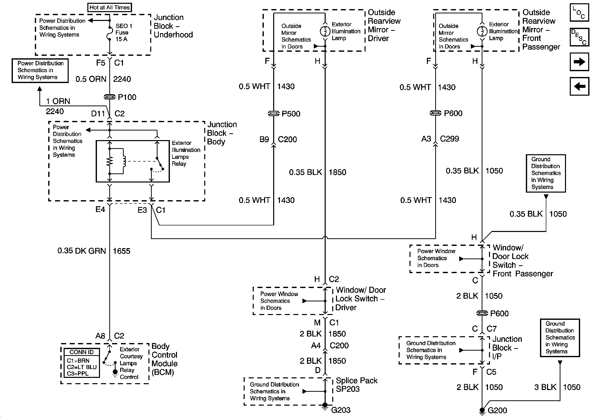
Exterior Illumination Lamps Relay and Exterior Illumination Lamps
Junction Block - Rear Lamps, Cargo Lamp, and CHMSL
Park/Turn Signal Lamps, RT TURN Fuse and LT TURN Fuse
Park Lamp Relay, FR PRK, TRL PRK, LR PRK, and RR PRK Fuses
Park Lamp Relay, FR PRK, TRL PRK, LR PRK, and RR PRK Fuses
Junction Block - Rear Lamps, Cargo Lamp, and CHMSL
Park/Turn Signal Lamps, RT TURN Fuse and LT TURN Fuse
G401 - w/o Rear Bussing Block
G401 - w/o Rear Bussing Block
Figure 7:

Exterior Illumination Lamps Relay and Exterior Illumination Lamps


Object Number: 712142  Size: FS
Master Electrical Component List
Exterior Lighting Systems Description and Operation
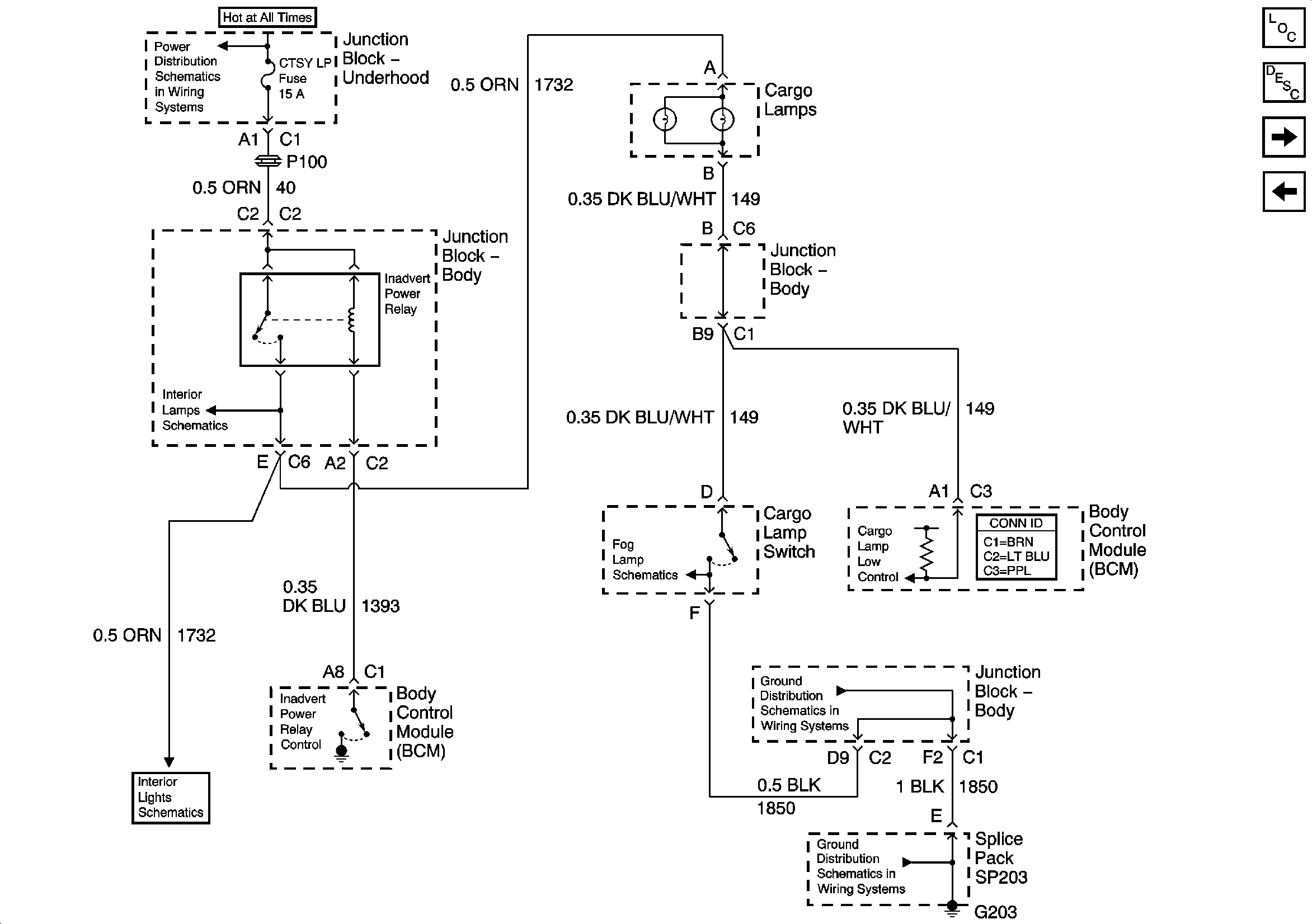
Cargo Lamp Switch and Inadvertent Power Relay
Tail/Stop Lamps, Rear Turn Signal Lamps, and License Lamps
B+ Bus Bar
SEO 1, SEO 2, AND AUX PWR Fuses
w/o Electro Chromic
w/o Electro Chromic
SEO 1, SEO 2, AND AUX PWR Fuses
G200 - 1 of 2
Window Switches, Window Motors
Window Switches, Window Motors
G200 - 1 of 2
G203 - 1 of 4
G200 - 1 of 2
Figure 8:

Cargo Lamp Switch Inadvertent Power Realay


Object Number: 712147  Size: FS
Master Electrical Component List
Exterior Lighting Systems Description and Operation
SEO 1 and SEO 2 Fuses, Roof Beacon Relay, and Roof Beacon Switch
Exterior Illumination Lamps Relay and Exterior Illumination Lamps
B+ Bus Bar
Dome Lamp and Courtesy Lamp Control
I/P Compartment Lamp, Underhood Lamp, Reading Lamps and Cargo Lamps
G203 - 3 of 4 - Base Pickup
G203 - 1 of 4
Fog Lamps Schematics
Figure 9:

SEO 1 and SEO 2 Fuses, Roof Beacon Relay and Roof Beacon Switch


Object Number: 712149  Size: FS
Master Electrical Component List
Exterior Lighting Systems Description and Operation
TRL L TRN and TRL R TRN Fuses
Cargo Lamp Switch and Inadvertent Power Relay
B+ Bus Bar
Transfer Case Shift Control, Roof Beacon, and Inflatable Restraint IP Module Disable Switches, HVAC Control Module, IPC, and Radio
SEO 1, SEO 2, AND AUX PWR Fuses
G203 - 1 of 4
G203 - 1 of 4
G304
Figure 10:

TRL L TRN and TRL R TRN Fuses


Object Number: 712153  Size: FS
Master Electrical Component List
Exterior Lighting Systems Description and Operation
Camper Inline Connector and Trailer Inline Connector
SEO 1 and SEO 2 Fuses, Roof Beacon Relay, and Roof Beacon Switch
G401 - w/o Rear Bussing Block
STOP LPS, HAZ LP and TURN Fuses, Stoplamp Switch, VEH STOP and CHMSL Fuses
STOP LPS, HAZ LP and TURN Fuses, Stoplamp Switch, VEH STOP and CHMSL Fuses
Park Lamp Relay, FR PRK, TRL PRK, LR PRK, and RR PRK Fuses
Figure 11:

Camper Inline Connector and Trailer Inline Connector


Object Number: 712165  Size: FS
Master Electrical Component List
TRL L TRN and TRL R TRN Fuses

Exterior Lights Schematics H/D Trailer Wiring

Figure 1:

STOP LPS, HAZ LP and TURN Fuses


Object Number: 712086  Size: FS
Master Electrical Component List
Exterior Lighting Systems Description and Operation
LT TURN Fuse, RT TURN Fuse, and Turn Signal Lamps
B+ Bus Bar
IGNITION, RUN, and START Bus Bar
Tail/Stop Lamps, License Lamps, Cargo Lamps and CHMSL - Pickup
Tail/Stop Lamps, License Lamps, Cargo Lamps and CHMSL - Pickup
TRL R TURN and L TURN Fuses and Trailer Connector
LT TURN Fuse, RT TURN Fuse, and Turn Signal Lamps
LT TURN Fuse, RT TURN Fuse, and Turn Signal Lamps
TRL R TURN and L TURN Fuses and Trailer Connector
TRL R TURN and L TURN Fuses and Trailer Connector
G203 - 1 of 4
G203 - 1 of 4
Figure 2:

LT TURN Fuse, RT TURN Fuse, and Turn Signal Lamps


Object Number: 712093  Size: FS
Master Electrical Component List
Exterior Lighting Systems Description and Operation
PARK LPS Fuse, Headlamp Switch, FR PRK, TRL PRK, LR PRK and RR PRK Fuses
STOP LPS, HAZ LP, and TURN Fuses
STOP LPS, HAZ LP, and TURN Fuses
STOP LPS, HAZ LP, and TURN Fuses
PARK LPS Fuse, Headlamp Switch, FR PRK, TRL PRK, LR PRK and RR PRK Fuses
PARK LPS Fuse, Headlamp Switch, FR PRK, TRL PRK, LR PRK and RR PRK Fuses
PARK LPS Fuse, Headlamp Switch, FR PRK, TRL PRK, LR PRK and RR PRK Fuses
PARK LPS Fuse, Headlamp Switch, FR PRK, TRL PRK, LR PRK and RR PRK Fuses
License Lamps, Tail/Stop Lamps, and Turn Signal Lamps - Utility
License Lamps, Tail/Stop Lamps, and Turn Signal Lamps - Utility
G100 and G110
G401 - w/Rear Bussing Block
G401 - w/Rear Bussing Block
Figure 3:

PARK LPS Fuse, Headlamp Switch, FR PRK, TRL PRK, LR PRK and RR PRK Fuses


Object Number: 712107  Size: FS
Master Electrical Component List
Exterior Lighting Systems Description and Operation
INT PRK Fuse, Roof Marker and Clearance Lamps
LT TURN Fuse, RT TURN Fuse, and Turn Signal Lamps
B+ Bus Bar
INT PRK Fuse, Roof Marker and Clearance Lamps
INT PRK Fuse, Roof Marker and Clearance Lamps
LT TURN Fuse, RT TURN Fuse, and Turn Signal Lamps
LT TURN Fuse, RT TURN Fuse, and Turn Signal Lamps
LT TURN Fuse, RT TURN Fuse, and Turn Signal Lamps
LT TURN Fuse, RT TURN Fuse, and Turn Signal Lamps
TRL R TURN and L TURN Fuses and Trailer Connector
License Lamps, Tail/Stop Lamps, and Turn Signal Lamps - Utility
License Lamps, Tail/Stop Lamps, and Turn Signal Lamps - Utility
Tail/Stop Lamps, License Lamps, Cargo Lamps and CHMSL - Pickup
Tail/Stop Lamps, License Lamps, Cargo Lamps and CHMSL - Pickup
FR PRK, TRL PRK, LR PRK, RR PRK Fuses, and FOG LAMP Relay
Dimming Control, Traction Control, Fog Lamp and Selectable Ride Switches
Figure 4:

INT PRK Fuse, Roof Marker and Clearance Lamps


Object Number: 712115  Size: FS
Master Electrical Component List
Exterior Lighting Systems Description and Operation
Tail/Stop Lamps, License Lamps, Cargo Lamps and CHMSL - Pickup
PARK LPS Fuse, Headlamp Switch, FR PRK, TRL PRK, LR PRK and RR PRK Fuses
PARK LPS Fuse, Headlamp Switch, FR PRK, TRL PRK, LR PRK and RR PRK Fuses
PARK LPS Fuse, Headlamp Switch, FR PRK, TRL PRK, LR PRK and RR PRK Fuses
Window/Door Lock Switches, Outside Rearview Mirror Switch, Heated Seat Switch and Ashtray Lamp
Window/Door Lock Switches, Outside Rearview Mirror Switch, Heated Seat Switch and Ashtray Lamp
G200 - 1 of 2
Parklamp Signal and Ashtray Lamp
Door Jamb Switches
G200 - 1 of 2
G200 - 1 of 2
Figure 5:

Tail/Stop Lamps, License Lamps, Cargo Lamps and CHMSL (Pickup)


Object Number: 712121  Size: FS
Master Electrical Component List
Exterior Lighting Systems Description and Operation
License Lamps, Tail/Stop Lamps, and Turn Signal Lamps - Utility
INT PRK Fuse, Roof Marker and Clearance Lamps
PARK LPS Fuse, Headlamp Switch, FR PRK, TRL PRK, LR PRK and RR PRK Fuses
PARK LPS Fuse, Headlamp Switch, FR PRK, TRL PRK, LR PRK and RR PRK Fuses
STOP LPS, HAZ LP, and TURN Fuses
STOP LPS, HAZ LP, and TURN Fuses
License Lamps, Tail/Stop Lamps, and Turn Signal Lamps - Utility
G203 - 3 of 4 - Base Pickup
G410 - 1 of 2
G401 - w/Rear Bussing Block
G401 - w/Rear Bussing Block
G203 - 1 of 4
G410 - 1 of 2
Figure 6:

License Lamps, Tail/Stop Lamps and Turn Signal Lamps - Utility


Object Number: 712133  Size: FS
Master Electrical Component List
Exterior Lighting Systems Description and Operation
Exterior Illumination Lamps
Tail/Stop Lamps, License Lamps, Cargo Lamps and CHMSL - Pickup
LT TURN Fuse, RT TURN Fuse, and Turn Signal Lamps
PARK LPS Fuse, Headlamp Switch, FR PRK, TRL PRK, LR PRK and RR PRK Fuses
PARK LPS Fuse, Headlamp Switch, FR PRK, TRL PRK, LR PRK and RR PRK Fuses
Tail/Stop Lamps, License Lamps, Cargo Lamps and CHMSL - Pickup
LT TURN Fuse, RT TURN Fuse, and Turn Signal Lamps
G401 - w/o Rear Bussing Block
G401 - w/o Rear Bussing Block
Figure 7:

Exterior Illumination Lamps


Object Number: 712142  Size: FS
Master Electrical Component List
Exterior Lighting Systems Description and Operation
Cargo Lamps and Inadvertent Power Relay
License Lamps, Tail/Stop Lamps, and Turn Signal Lamps - Utility
B+ Bus Bar
SEO 1, SEO 2, AND AUX PWR Fuses
w/o Electro Chromic
w/o Electro Chromic
SEO 1, SEO 2, AND AUX PWR Fuses
G200 - 1 of 2
Window/Door Lock Switch, Window Relays, G200
Window/Door Lock Switch, Window Relays, G200
G200 - 1 of 2
G203 - 1 of 4
G200 - 1 of 2
Figure 8:

Cargo Lamps and Inadvertent Power Relay


Object Number: 712147  Size: FS
Master Electrical Component List
Exterior Lighting Systems Description and Operation
Roof Beacon Switch and Relay
Exterior Illumination Lamps
Backup Lamps
Courtesy Lamp and Dome Lamp Power
I/P Compartment Lamp, Underhood Lamp and Map Lamp
G203 - 3 of 4 - Base Pickup
G203 - 3 of 4 - Base Pickup
Fog Lamps Schematics
Figure 9:

Roof Beacon Switch and Relay


Object Number: 712149  Size: FS
Master Electrical Component List
Exterior Lighting Systems Description and Operation
TRL R TURN and L TURN Fuses and Trailer Connector
Cargo Lamps and Inadvertent Power Relay
B+ Bus Bar
Transfer Case Shift Control, Roof Beacon, and Inflatable Restraint IP Module Disable Switches, HVAC Control Module, IPC, and Radio
SEO 1, SEO 2, AND AUX PWR Fuses
G203 - 3 of 4 - Base Pickup
G203 - 1 of 4
G304
Figure 10:

TRL R TURN and L TURN Fuses and Trailer Connector


Object Number: 712159  Size: FS
Master Electrical Component List
Exterior Lighting Systems Description and Operation
Camper Inline Connector and Trailer Inline Connector
Roof Beacon Switch and Relay
STOP LPS, HAZ LP, and TURN Fuses
STOP LPS, HAZ LP, and TURN Fuses
B+ Bus Bar
B+ Bus Bar
STOP LPS, HAZ LP, and TURN Fuses
G203 - 3 of 4 - Base Pickup
B/U LP, BTSI, VEH B/U, and TRL B/U Fuses
PARK LPS Fuse, Headlamp Switch, FR PRK, TRL PRK, LR PRK and RR PRK Fuses
G203 - 1 of 4
G401 - w/o Rear Bussing Block
B/U LP, BTSI, VEH B/U, and TRL B/U Fuses
Figure 11:

Camper Inline Connector and Trailer Inline Connector


Object Number: 712165  Size: FS
Master Electrical Component List
TRL R TURN and L TURN Fuses and Trailer Connector