GM Service Manual Online
For 1990-2009 cars only
Figure 1:

Power, Ground, and Serial Data


Object Number: 1807223  Size: FS
Master Electrical Component List
Body Control System Description and Operation
Control Module References
Power Windows, Door Locks, HVAC, and Tow/Haul
B+ Bus
Ignition Switch - ACCY/RUN and RUN/START Bus Bars, and IGN B Fuse
DDM, INFO, LBEC1, LBEC2, LGATE, LOCKS, PDM, TBC 2A, TBC 2B, and TBC 2C Fuses and LEFT DOOR and MIDGATE Circuit Breakers
Ignition Switch - ACY/RUN/START, RUN and Start Bus Bars, and CRANK and IGN A Fuses
Ignition Switch - ACCY/RUN and RUN/START Bus Bars, and IGN B Fuse
Power, Ground, DLC and Splice Pack SP205
G200
G200
Figure 2:

Power Windows, Door Locks, HVAC, and Tow/Haul


Object Number: 1807238  Size: FS
Master Electrical Component List
Body Control System Description and Operation
Control Module References
Interior Lights, Horns, Entertainment, and Theft Deterrent
Power, Ground, Serial Data
Door Lock Schematics
Defogger Schematics
Rear Door Windows
Temperature Controls and Sunload Signals
Rear Door Windows
PNP Switch, 4WD Signal, Serial Data, and Indicator
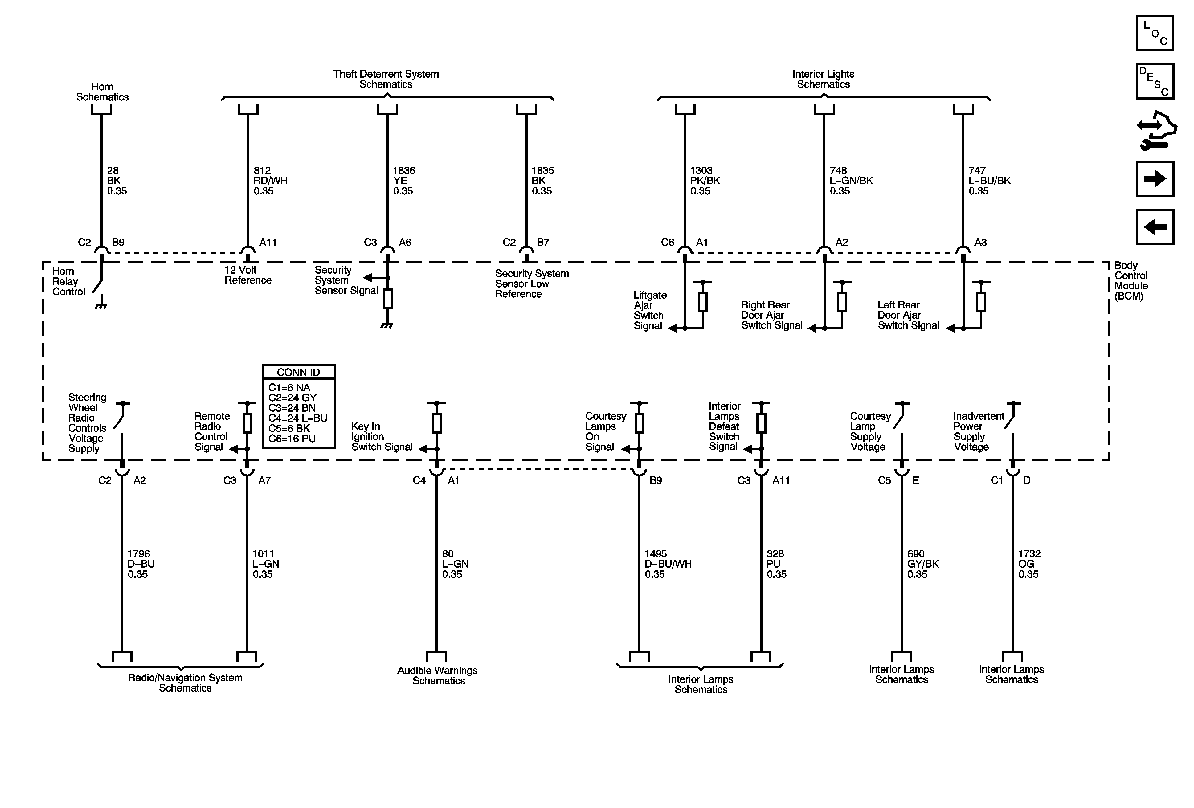
Figure 3:

Interior Lights, Horns, Entertainment, and Theft Deterrent


Object Number: 1807252  Size: FS
Master Electrical Component List
Body Control System Description and Operation
Control Module References
Headlamps, Park Lamps, DRL, and Park Brake Signals
Power Windows, Door Locks, HVAC, and Tow/Haul
Horn Schematics
Immobilizer Schematics
Interior Lights Controls, BCM, and Door Ajar Switches
Courtesy Lamps - Headliner
Courtesy Lamps - Rear Doors and B-Pillars
Interior Lights Controls, BCM, and Door Ajar Switches
Audible Warnings Schematics
Power, Ground, Serial Data, and Steering Wheel Controls
Figure 4:

Headlamps, Park Lamps, DRL, and Park Brake Signals


Object Number: 1807264  Size: FS
Master Electrical Component List
Body Control System Description and Operation
Control Module References
07 H2 Body Control System Schematics - Interior Lights Dimming, Backup Lamps, and Sunroof Power
Interior Lights, Horns, Entertainment, and Theft Deterrent
Headlamp Control
Daytime Running Lamps
Instrument Panel Dimming - 1 of 5 and LED Dimming - 1 of 2
Park Lamp Relay, Front Park, and Marker Lamps
Daytime Running Lamps
Headlamp Control
Figure 5:

Interior Lights Dimming, Backup Lamps, and Sunroof Power


Object Number: 1807272  Size: FS
Master Electrical Component List
Body Control System Description and Operation
Control Module References
Headlamps, Park Lamps, DRL, and Park Brake Signals
Instrument Panel Dimming - 1 of 5 and LED Dimming - 1 of 2
Backup Lamps
Sunroof Schematics
Brake Warning System Schematics
Backup Lamps
Instrument Panel Dimming - 1 of 5 and LED Dimming - 1 of 2