GM Service Manual Online
For 1990-2009 cars only
Figure 1:

PCM Power, Ground, MIL, and Serial Data


Object Number: 1040805  Size: FS
Master Electrical Component List
Powertrain Control Module Description
5 Volt and Low Reference Bussing
Engine Controls Schematic Icons
Ignition Switch
Ignition Switch
G101, G112 and G113
Fuse Block - Underhood Bussing
Fuse Block - Underhood Bussing
Fuse Block - Underhood Bussing
ABS, TRANS SOL, PCM, SIR, DISPLAY, CRUISE SW Fuses, and CRANK Relay
BATT MAIN 3, BATT MAIN 4, ABS MTR, ABS SOL, PCM/ETC, WASHER RVC, and AUX PWR Fuses
Data Link Connector (DLC) Schematics
G101, G112 and G113
Figure 2:

5 Volt and Low Reference Bussing


Object Number: 1040818  Size: FS
Master Electrical Component List
Powertrain Control Module Description
BARO, MAP, ECT, and IAT/MAF Sensors
PCM Power, Ground, MIL, and Serial Data
Engine Controls Schematic Icons
Figure 3:

BARO, MAP, ECT, and IAT/MAF Sensors


Object Number: 1040916  Size: FS
Master Electrical Component List
Evaporative Emission Control System Description
IAT/MAF Sensor, Super Charger Boost Control Solenoid, and A/T Controls VSS References
5 Volt and Low Reference Bussing
Engine Controls Schematic Icons
Figure 4:

IAT/MAF Sensor, Super Charger Boost Control Solenoid, and A/T Controls VSS References


Object Number: 1040939  Size: FS
Master Electrical Component List
Boost Control System Description
Heated Oxygen Sensors
BARO, MAP, ECT, and IAT/MAF Sensors
Engine Controls Schematic Icons
PCM Power, Ground, MIL, and Serial Data
ETC, ELEK IGN, FUEL INJ, 02 SSR, and Emission Fuses
ETC, ELEK IGN, FUEL INJ, 02 SSR, and Emission Fuses
VSS and AT ISS Sensors, Pressure Control Solenoid Valve, and TCC Release Switch
G101, G112 and G113
Engine Controls Schematic Icons
Figure 5:

Heated Oxygen Sensors


Object Number: 1041017  Size: FS
Master Electrical Component List
Evaporative Emission Control System Description
Electronic Throttle Controls
IAT/MAF Sensor, Super Charger Boost Control Solenoid, and A/T Controls VSS References
Engine Controls Schematic Icons
PCM Power, Ground, MIL, and Serial Data
Figure 6:

Electronic Throttle Controls


Object Number: 1041038  Size: FS
Master Electrical Component List
Throttle Actuator Control (TAC) System Description
Ignition control Module
Heated Oxygen Sensors
Engine Controls Schematic Icons
PCM Power, Ground, MIL, and Serial Data
Turn Signal, Hazard and Stop Lamps
ABS Indicators, Torque Signals, Steering andTraction Control
G101, G112 and G113
Figure 7:

Ignition Control Module


Object Number: 1041062  Size: FS
Master Electrical Component List
Electronic Ignition (EI) System Description
Fuel Pump Controls
Electronic Throttle Controls
Engine Controls Schematic Icons
PCM Power, Ground, MIL, and Serial Data
ABS Indicators, Torque Signals, Steering andTraction Control
Figure 8:

Fuel Pump Controls


Object Number: 1041074  Size: FS
Master Electrical Component List
Fuel System Description
Fuel Injectors
Ignition control Module
Engine Controls Schematic Icons
Fuse Block - Underhood Bussing
Fuse Block - Underhood Bussing
G101, G112 and G113
04 W Pontiac Instrument Cluster Schematics - Power, Ground and Gages
G302
G101, G112 and G113
Figure 9:

Fuel Injectors


Object Number: 1041090  Size: FS
Master Electrical Component List
Fuel System Description
EVAP Solenoids, FTP Sensor, and EGR Valve
Fuel Pump Controls
Engine Controls Schematic Icons
PCM Power, Ground, MIL, and Serial Data
Figure 10:

EVAP Solenoids, FTP Sensor, and EGR Valve


Object Number: 1041105  Size: FS
Master Electrical Component List
Evaporative Emission Control System Description
Controlled/Monitored Subsystem References
Fuel Injectors
Engine Controls Schematic Icons
BATT MAIN 1, PK LAMPS, DISPLAYS, CHMSL/BKUP, INT LIGHT, RFA/MOD, RADIO/AMP, ONSTAR/ALDL, HVAC, CANISTER Fuses, and PK LP Relay
BATT MAIN 1, PK LAMPS, DISPLAYS, CHMSL/BKUP, INT LIGHT, RFA/MOD, RADIO/AMP, ONSTAR/ALDL, HVAC, CANISTER Fuses, and PK LP Relay
PCM Power, Ground, MIL, and Serial Data
ETC, ELEK IGN, FUEL INJ, 02 SSR, and Emission Fuses
04 W Pontiac Instrument Cluster Schematics - Power, Ground and Gages
ETC, ELEK IGN, FUEL INJ, 02 SSR, and Emission Fuses
Figure 11:

Controlled/Monitored Subsystem References


Object Number: 1041126  Size: FS
Master Electrical Component List
Powertrain Control Module Description
Automatic Transmission Controls References
EVAP Solenoids, FTP Sensor, and EGR Valve
Engine Controls Schematic Icons
A/C Compressor Controls
Engine Cooling Schematics
ABS Indicators, Torque Signals, Steering andTraction Control
Starter
Generator
Driver Information System Schematics
04 W Pontiac Instrument Cluster Schematics - Indicators
Cruise Control Schematics
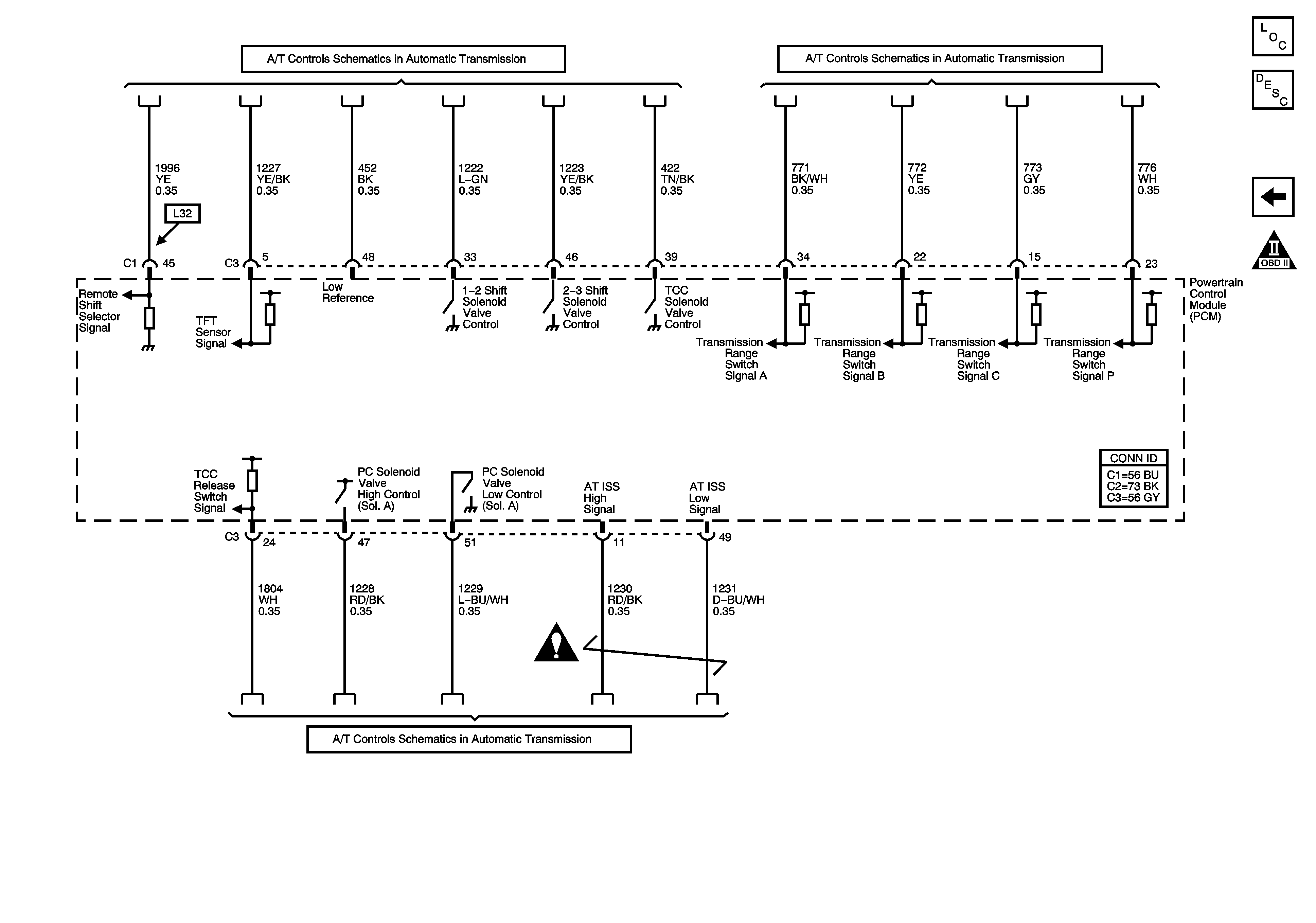
Figure 12:

Automatic Transmission Controls References


Object Number: 1041132  Size: FS
Master Electrical Component List
Powertrain Control Module Description
Controlled/Monitored Subsystem References
Engine Controls Schematic Icons
TAP Shift Switches, Stop Lamp Signal, TFT Sensor, and TCC, Shift Solenoids
PRNDL, and IMS Switch
VSS and AT ISS Sensors, Pressure Control Solenoid Valve, and TCC Release Switch
Engine Controls Schematic Icons