GM Service Manual Online
For 1990-2009 cars only
Figure 1:

IPM Power, Grounds and DLC


Object Number: 1388054  Size: FS
Master Electrical Component List
Body Control System Description and Operation
Control Module References
IPM Inputs and Outputs 1 of 3
Fuse Block Underhood Bussing
Fuse Block-Underhood Fuses/Relay: IPM/ALDL, Auto Headlamp Dimming, CCP, ECM/TCM, WPR MOD, WPR SW/VICS and Rain Sensor/HDLP Wash Fuses. Accessory Relay
Fuse Block - Underhood Fuses: LT Park Fuse, License/Dimming Fuse
Fuse Block Underhood Bussing
GMLAN High Speed - Domestic w/UE1
GMLAN Low Speed 2 of 2
GMLAN High Speed Serial Data Wake up
G201 (2 of 2)
G201 (2 of 2)
G201 (2 of 2)
Figure 2:

IPM Inputs and Outputs 1 of 3


Object Number: 1388058  Size: FS
Master Electrical Component List
Body Control System Description and Operation
Control Module References
IPM Inputs and Outputs 2 of 3
IPM Power, Ground and DLC
TCM Power, Grounds and DLC
Shift Lock Control Schematics
Tilt/Telescoping Steering Column Schematics
Column/Ignition Lock Schematics
Indicator and Traction Control
Ignition Mode Switch
Module Power, Ground and Wiper Switch
Cruise Control Switch
Charging System
Figure 3:

IPM Inputs and Outputs 2 of 3


Object Number: 1388059  Size: FS
Master Electrical Component List
Body Control System Description and Operation
Control Module References
IPM Inputs and Outputs 3 of 3
IPM Inputs and Outputs 1 of 3
Air Quality Sensor, Rear Mode Motor
Power, Ground, DLC and DIC/Dimmer Switch
Headlamp Switch, Ambient Light Sensor and DLC
Front Fog Lamps
Headlamp Switch, Ambient Light Sensor and DLC
Shift Lock Control Schematics
Headlamp Switch, Ambient Light Sensor and DLC
Park Lamp Relay, Switch and Instrument Cluster - Domestic
Park Lamp Relay, Switch and Instrument Cluster - Domestic
Front Turn Signal Switch Signals, Brake Pedal Position Sensor - Domestic and Export
Backup Lamps, CHMSL - Domestic and Export
Park Lamp Relay, Switch and Instrument Cluster - Domestic
Park Lamp Relay, Switch and Instrument Cluster - Domestic
Module Power, Ground and Wiper Switch
Front Fog Lamps
Figure 4:

IPM Inputs and Outputs 3 of 3


Object Number: 1388061  Size: FS
Master Electrical Component List
Body Control System Description and Operation
Control Module References
RIM Power, Ground and DLC
IPM Inputs and Outputs 2 of 3
Brake Warning System Schematics
DLC, Front Door Puddle Lamps, DIC/Dimmer Switch
Automatic Headlamp Dimming Signals, VSS (TT6)
Front Fog Lamps
Rain Sensor, Windshield Washer Pump and Headlamp Washer Pump w/TT6/TT7/TT8
Headlamp Switch, Ambient Light Sensor and DLC
Power Modes
G201 (1 of 2)
Rain Sensor, Windshield Washer Pump and Headlamp Washer Pump w/TT6/TT7/TT8
DLC, Front Door Puddle Lamps, DIC/Dimmer Switch
Body Rear End Schematics
Horn Schematics
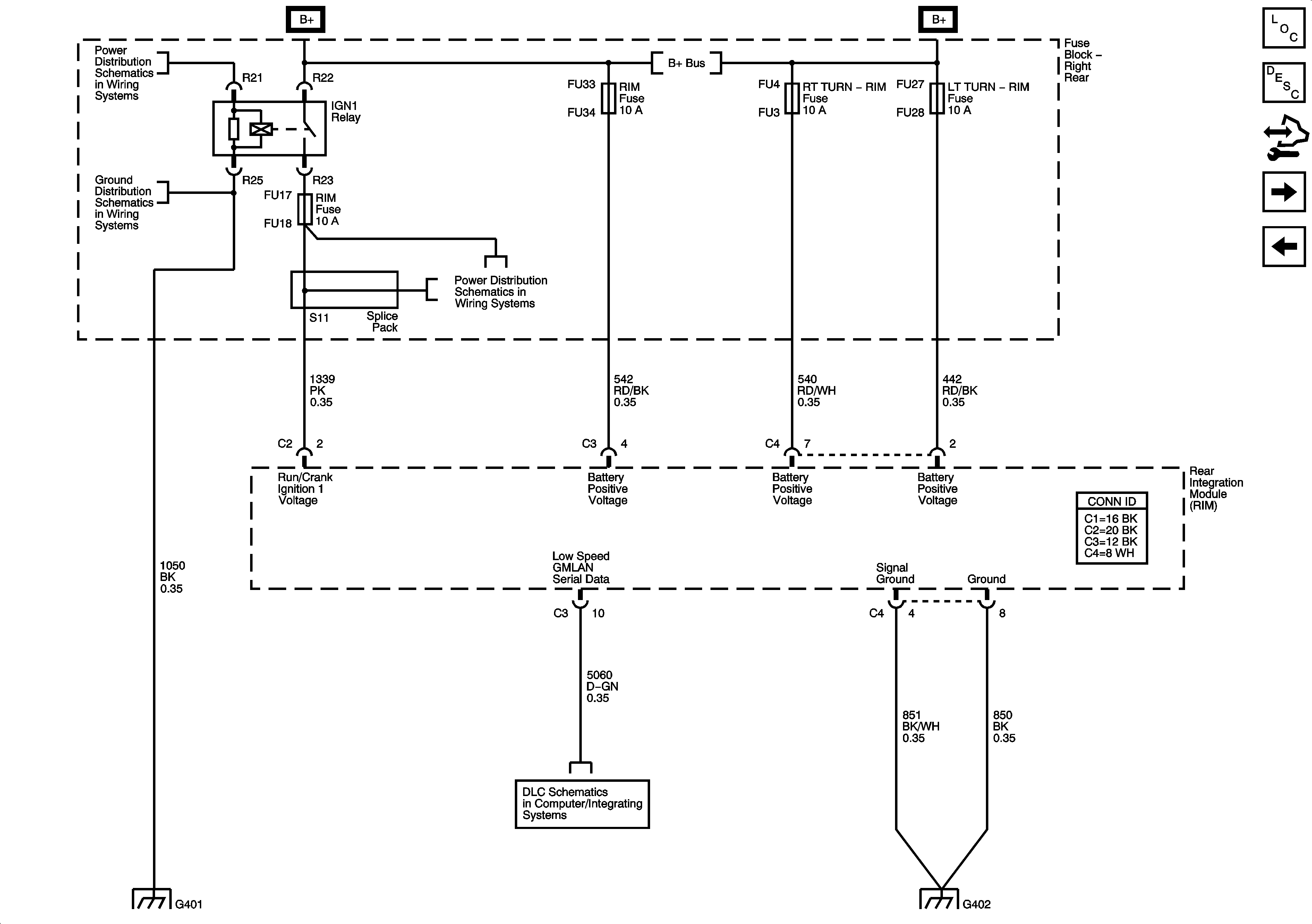
Figure 5:

RIM Power, Grounds and DLC


Object Number: 1388065  Size: FS
Master Electrical Component List
Body Control System Description and Operation
Control Module References
RIM Inputs and Outputs
IPM Inputs and Outputs 3 of 3
Ignition Mode Switch
G401 (1 of 2)
Fuse Block Right Rear: LT Turn Signal, RIM(1), Rear Fog Lamp, FT Passenger Door Module, Heated Steering Column, IGN 1, RIM(2) and Airbag Fuses; Rear Fog Lamp and IGN 1 Relays
GMLAN Low Speed 1 of 2
G402 (2 of 2)
Figure 6:

RIM Inputs and Outputs


Object Number: 1388066  Size: FS
Master Electrical Component List
Body Control System Description and Operation
Control Module References
RIM Power, Ground and DLC
Content Theft Deterrent (CTD) System
Defogger Schematics
Rear Fog Lamps - Export
Rear Parking Assist Schematics
Body Rear End Schematics
Power Sunroof Schematics
Backup Lamps, CHMSL - Domestic and Export
Backup Lamps, CHMSL - Domestic and Export
Courtesy Lamps
Vanity Mirrors and Rear Compartment Lamp
Tail Lamps, Rear Side Marker Lamps - Domestic
Front Turn Signal and Repeater Lamps, Hazard Switch - Domestic and Export
Front Turn Signal and Repeater Lamps, Hazard Switch - Domestic and Export
Backup Lamps, CHMSL - Domestic and Export