GM Service Manual Online
For 1990-2009 cars only
Figure 1:

Manual Transmission w/o Throttle Actuator Control


Object Number: 1956400  Size: FS
Master Electrical Component List
Control Module References
Automatic Transmission w/o Throttle Actuator Control
Fuse Block - Underhood B+ Bus, 1 of 3
Fuse Block - Underhood B+ Bus, 1 of 3
Fuse Block - Underhood B+ Bus, 1 of 3
Master Electrical Schematic Icons
D20
Park Lamps and License Plate Lamps
G201 - 1 of 2
Module Power, Ground, Sensor Data, Malfunction Indicator Lamp (MIL)
Figure 2:

Automatic Transmission w/o Throttle Actuator Control


Object Number: 1956402  Size: FS
Master Electrical Component List
Control Module References
Manual Transmission w/o Throttle Actuator Control
Fuse Block - Underhood B+ Bus, 1 of 3
Fuse Block - Underhood B+ Bus, 1 of 3
Fuse Block - Underhood B+ Bus, 1 of 3
Starting
Master Electrical Schematic Icons
G101
Power, Ground, Hold Switch, and DLC
G201 - 1 of 2
Manual Transmission w/o Throttle Actuator Control
Park Lamps and License Plate Lamps
Automatic Transmission Shift Lock Control w/o Ignition Lock Cylinder Control Actuator
Power, Ground, Hold Switch, and DLC
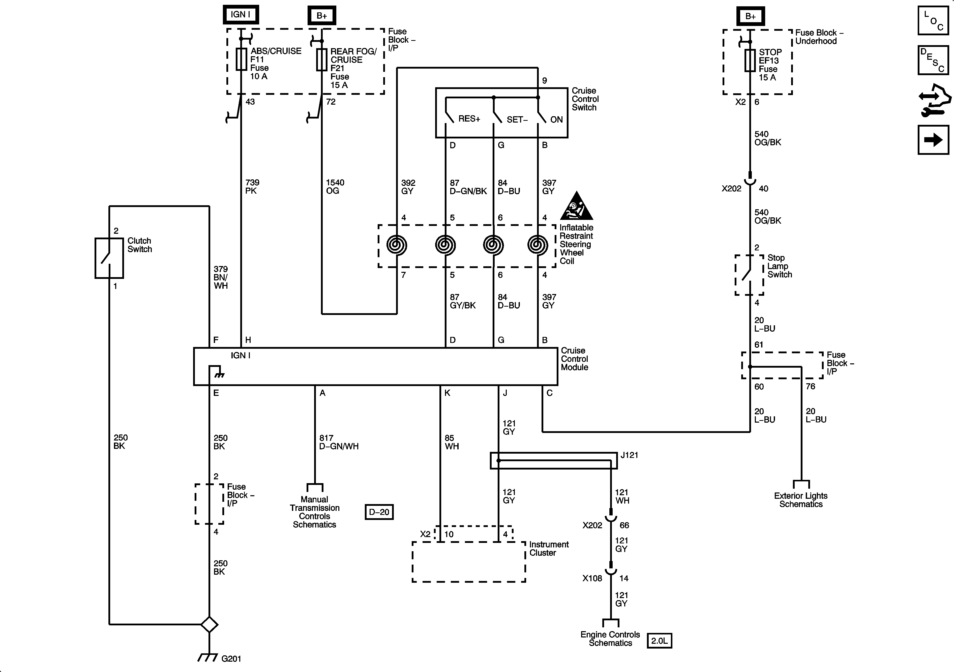
Figure 3:

w/Throttle Actuator Control


Object Number: 1956403  Size: FS
Master Electrical Component List
Cruise Control Description and Operation
Control Module References
Diesel
Automatic Transmission w/o Throttle Actuator Control
Fuse Block - I/P CLSTR, AIRBAG, BCK/UP Fuses
Fuse Block - I/P CLSTR, AIRBAG, BCK/UP Fuses
Stop Lamps - Station Wagon
Stop Lamps - Hatchback
Stop Lamps - Notchback
Figure 4:

Diesel


Object Number: 1956404  Size: FS
Master Electrical Component List
Control Module References
with Throttle Actuator Control
Fuse Block - Underhood B+ Bus, 1 of 3
Fuse Block - Underhood B+ Bus, 1 of 3
Park Lamps and License Plate Lamps
Park Lamps and License Plate Lamps