GM Service Manual Online
For 1990-2009 cars only
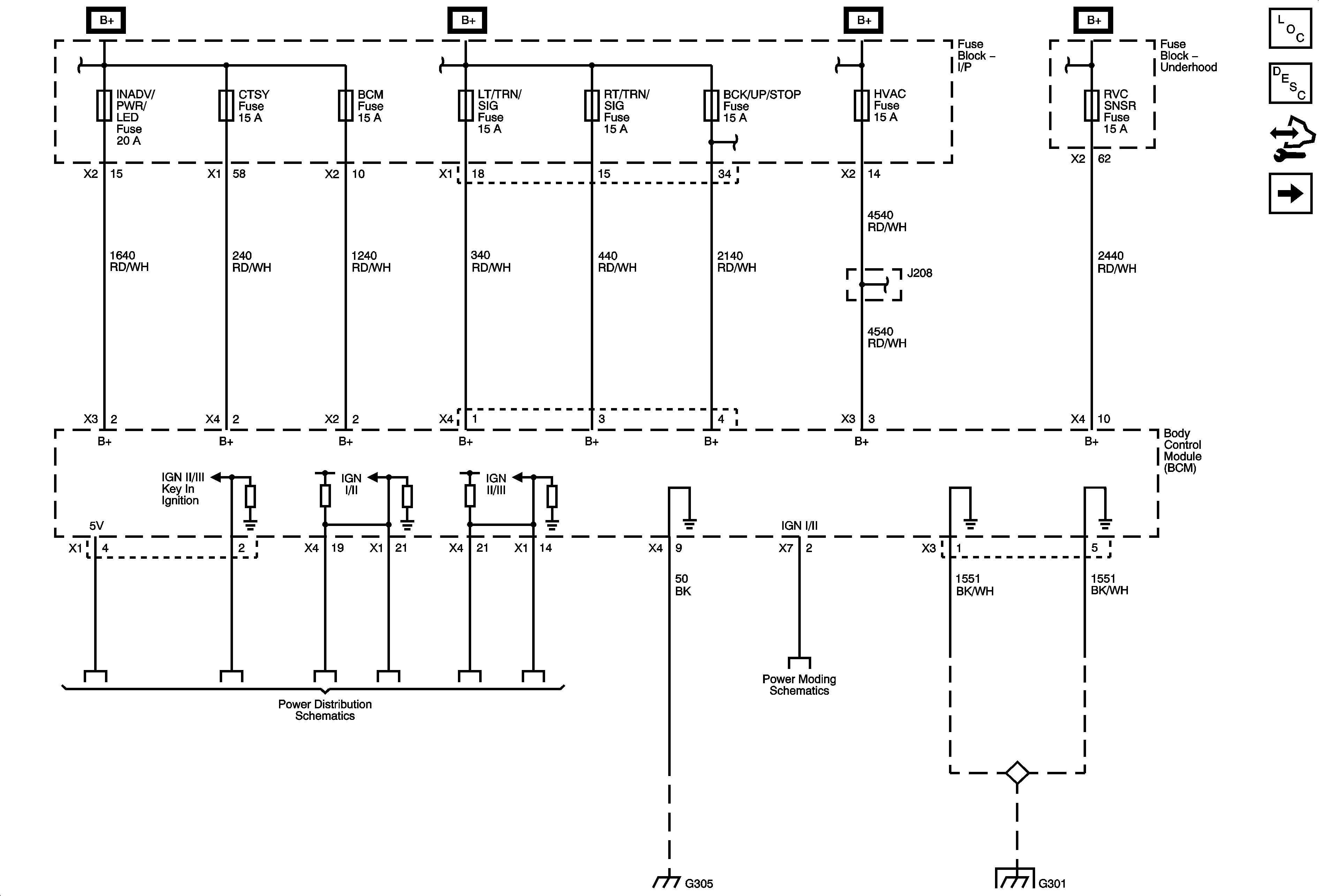
Figure 1:

Module Power, Ground, and References to Power Distribution and Power Moding


Object Number: 1844241  Size: FS
Master Electrical Component List
Body Control System Description and Operation
Control Module References
Subsystem References 1 of 3
AIRBAG, AMP, BATT 1, BCM, CNSTR/VENT, CSTY, DISPLAY, INADV/PWR/LED, INFOTAINMENT, MSM, POWER MOD, and RADIO Fuses
AIRBAG, AMP, BATT 1, BCM, CNSTR/VENT, CSTY, DISPLAY, INADV/PWR/LED, INFOTAINMENT, MSM, POWER MOD, and RADIO Fuses
AIRBAG, AMP, BATT 1, BCM, CNSTR/VENT, CSTY, DISPLAY, INADV/PWR/LED, INFOTAINMENT, MSM, POWER MOD, and RADIO Fuses
BATT 2, BCK/UP/STOP, HTD/SEAT, LT/TRN/SIG, PDM, PWR/MIRRORS, and RT/TRN/SIG Fuses, LT/PWR/SEAT, PWR/COLUMN, and RT/PWR/SEAT Circuit Breakers
BATT 2, BCK/UP/STOP, HTD/SEAT, LT/TRN/SIG, PDM, PWR/MIRRORS, and RT/TRN/SIG Fuses, LT/PWR/SEAT, PWR/COLUMN, and RT/PWR/SEAT Circuit Breakers
BATT 2, BCK/UP/STOP, HTD/SEAT, LT/TRN/SIG, PDM, PWR/MIRRORS, and RT/TRN/SIG Fuses, LT/PWR/SEAT, PWR/COLUMN, and RT/PWR/SEAT Circuit Breakers
BATT 3, DRL, DRL 2, DR/LCK, FRT/WSW, HVAC, and REAR WIPER Fuses, PWR/WNDW Circuit Breaker
B+ Bus 1 of 2
G301 1 of 2
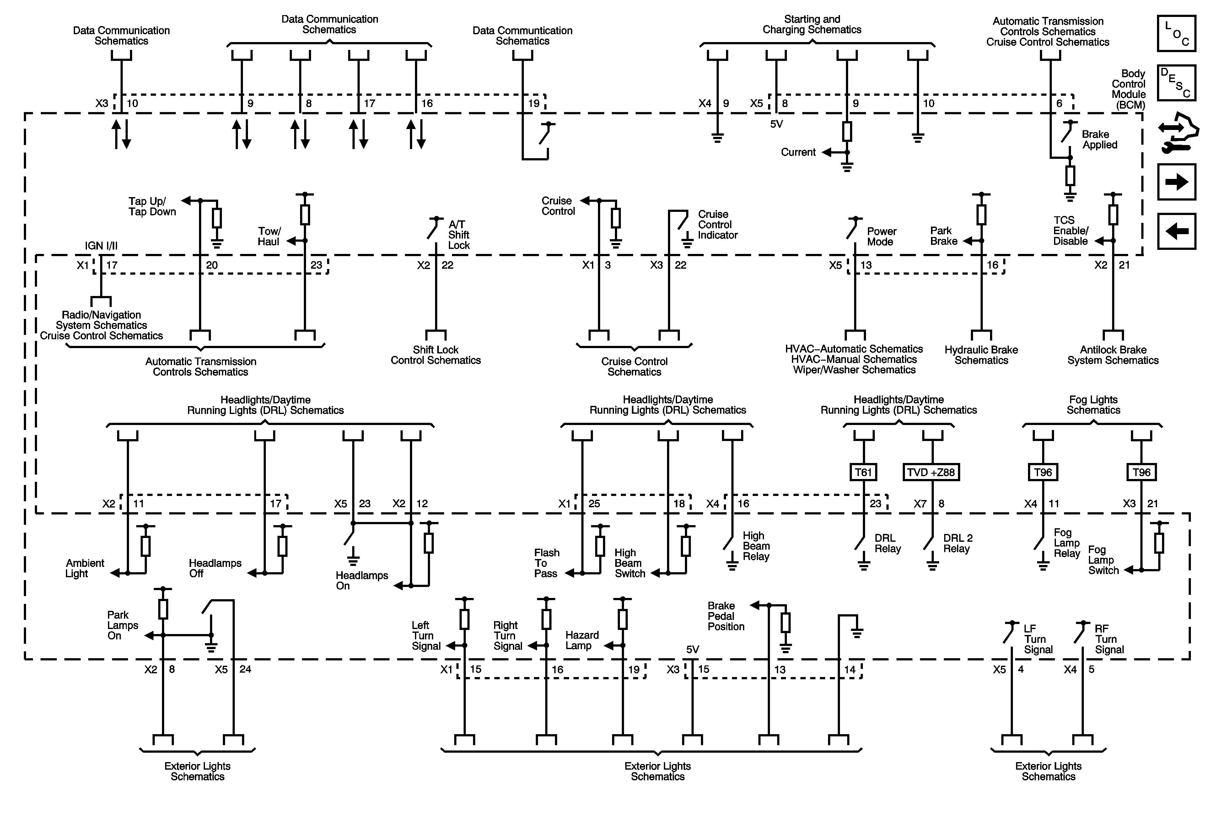
Figure 2:

Subsystem References 1 of 3


Object Number: 1844242  Size: FS
Master Electrical Component List
Body Control System Description and Operation
Control Module References
Subsystem References 2 of 3
Module Power, Ground, and References to Power Distribution and Power Moding
Data Communication Schematics
Data Communication Schematics
Data Communication Schematics
Charging
Module Power, Ground, Data Communication, MIL and Brake Applied Signal
Cruise Control
Secondary Controls
Cruise Control
IMS and Tap Up/Tap Down
Low Beams
Shift Lock Control
Cruise Control
High Beams
Module Power and Ground, Blower Control, Data Communication and Sunload
Module Power and Ground, Blower Control, and Subsystem References
Front Washers
Daytime Running Lights
Hydraulic Brake Schematics
TCS Control and Indicators
Fog Lights - T96
Park Lamp Control and Right Park Lamps
Stop/Turn Signal Lamps Controls and Indicators
Front Turn Lamps and Outside Mirrors
Figure 3:

Subsystem References 2 of 3


Object Number: 1844243  Size: FS
Master Electrical Component List
Body Control System Description and Operation
Control Module References
Subsystem References 3 of 3
Subsystem References 1 of 3
Rear Turn/Stop Lamps and CHMSL
Back Up Lamps
Door Open Switches
Headlamp Switch and Power, I/P, Footwell, and Liftgate Lamps
Switches
Controls, I/P, and Steering Wheel LEDs
Actuators
Console and Driver Door LEDs
Console, I/P, Passenger Door, and Roof Lamp
Indicators and Switches
Indicators
Rear
Figure 4:

Subsystem References 3 of 3


Object Number: 1844244  Size: FS
Master Electrical Component List
Body Control System Description and Operation
Control Module References
Subsystem References 2 of 3
Secondary Controls
Immobilizer
Horns
Rear
E69
Trailer Connector
Front Wipers
Front Washers